Introduction
These are the test results from my experiments with changing out the electrolytic capacitors in the decoupling circuit of my current amplifier with alternative polymer capacitors.
The test set up is described in the original blog.
The majority of the measurements recorded are from a Picoscope 3404A, the exception being the amplifier output current that was recorded on a Fluke 8846A bench multimeter. As the Picoscope has only 4 channels available, the tests were run in stages. The first to collect the voltage measurements for the input, output and supply rails, a second to measure the AC ripple on each of the supply lines, and a third to capture the FFT of the output.
The input signal into the amplifiers is controlled by a Rigol DG1022, but for consistency, all the measurements of the input were taken from the Picoscope and not the DG1022.
The tests were split up into measuring the effects with a constant input frequency of 50Hz, but the load increased from no-load to 2.5A in 6 steps, achieved by increasing the input voltage by 1V for each step. The second test, measured the effects of increasing the frequency, whilst keeping the input voltage to the amplifier constant at 1.55V, which equates to 1.0A output at 50Hz.
I had hoped to run the two amplifier boards in parallel to make the tests as direct comparisons between electrolytic and polymer capacitors. Unfortunately, I just didn't have enough test apparatus for this kind of a set-up, so the tests were completed on one amplifier board at a time.
Capacitor Failure
If nothing else, this process has highlighted a major error in the original design of the current amplifier, that I only found out as larger capacitors were installed for testing.
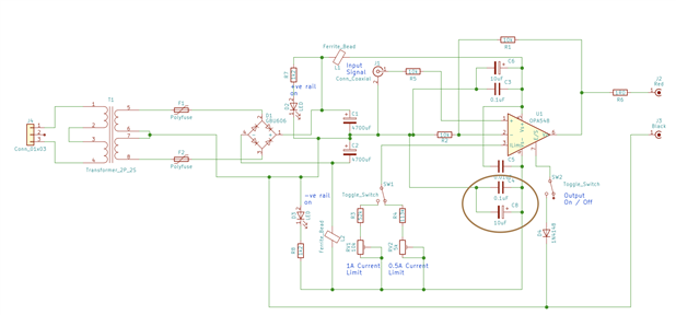
For some reason, known only to myself at that time, silly boy built the schematic with capacitor C8 connected up with the wrong polarity. Naturally on a dual rail supply, electrolytic capacitors need connecting up with the positive plate to ground and not to the negative rail as in the original schematic shown below.
I managed the correct polarity for C2, but not for C8.
As the original circuit used only 10uF capacitors, the failure was not noticeable, even after removal from the circuit it was not evident without close inspection. Photographed with a macro lens, you can just see the bulging in the capacitor on the left.
However, when you have a larger capacitor in the circuit, the failure becomes a bit more obvious.
At the time of the video a 47uF had failed, but the other board with the polymer capacitors installed, had been energised without any issue. I wondered, if I had overheated, the capacitor and damaged it soldering it in.
The table below shows the measurements made for the capacitors installed on the test boards and in the original current amplifier built.
I just could not figure out the failure reason, I have seen plenty of capacitor failures and knew from the video that the device was over pressurising, but it took me a good while before I realised that it was a polarity issue.
With the C8 capacitor installed correctly, the tests could be completed. I also went back and repeated the tests on the polymer capacitors with them refitted in the correct polarity. I then had another stupid moment as I destroyed those test results so I didn't get them mixed up, but in hindsight, they would have made an interesting comparison.
Test Results
Each tab below contains the test results for the capacitors grouped by value. As the main purpose of the tests was to look at the variance between an electrolytic and a polymer capacitor, the effects of increasing the de-coupling capacitance have not been considered in great detail.
The voltage values measured are the maximum values recorded on the Picoscope, except for the AC ripple voltage which was taken as the average recorded over the 20 count collection period. For the AC ripple voltage, the bandwidth of the scope was limited to 20MHz.
The DC fluctuation on the supply rail is the maximum peak to peak measurement for each supply rail.
| {tabbedtable} Tab Label | Tab Content | |||||||||
|---|---|---|---|---|---|---|---|---|---|---|
| Physical Fit | The size difference between the capacitors was immediately noticeable The original 'wet' electrolytic capacitors were from a miniature range manufactured by Rubycon and made it a little more of a challenge to find alternatives.
The Panasonic range of SEQP capacitors are quite sizeable, but in the end 10uF, 47uF and 100uF were found that would fit reasonably well within the board. Naturally, if you were designing the board from scratch, then this would not be an issue and the board would be designed to suit the components selected. However, when replacing capacitors on an existing design, physical characteristics can become a major factor.
In contrast, the polymer capacitor range from Kemet / Nichicon, offered smaller styles the more readily matched the Rubycon components. Some pictures tell the tale better;
The air space remaining around the various types and sizes of capacitors can quite clearly be seen. The lead spacing on the capacitors also has the effect of leaving the capacitors slightly proud go the board surface for the capacitors with a 3.5mm lead spacing.
I could manage to get 220uF, 16V Pansonic polymer capacitors to just about physically fit, but they quite clearly sit proud of the board and push each other apart.
Ultimately, all of this desoldering, component removal, refitting and desoldering had the inevitable damage on the pub pads and towards the end of the testing, with the 100uF capacitors, I had to extend the component lead to the next available pad. This of course could have an affect on the test results, although my personal feeling is that given the type of poorly regulated supply fitted, any effect would be minimal.
| |||||||||
| 10uF Capacitors | For ease of display, the measurements taken are shown in 3 separate tables, one for each make of capacitor.
The table for the Rubycon capacitor contains 2 extra results in the load tests. The initial concept was to apply the load in terms of output current steps, but this proved to be too finicky and was dropped in preference of just increasing the input voltage 1V at a time. The amplifier has a maximum continuous output current of 3A up to 5A in short duration. Above 3A, it was found that the amplifier output was not stable enough to extract the readings. Therefore, in all future tests, both the 2.8V and 6V input tests were dropped.
All readings are measurements, apart from the amplifier gain, that is calculated as a ratio of the peak to peak input and output voltage values. To analyse the data, the results were collated into common tables to create graphs to interpret the measurements.
The first plot displays the averaged values for each parameter from all of the tests carried out. The second plot displays the same data with the measurements for the 10uF Rubycon electrolytic capacitor set as the base line and the data for the other capacitors displayed as the deviation from this baseline.
It can be seen that both of the polymer capacitors show a slight increase in the nominal supply voltage rails, but at less than 5% increase, the improvement is probably not that beneficial. Both polymer capacitors show an increase in AC ripple voltage in comparison to the electrolytic equivalent, the largest increase being just under 20%. The Panasonic polymer capacitor showed a lower, just over 10%, level of DC fluctuation, where as the Kemet capacitor showed an increase.
The next two graphs show the effects on the DC fluctuation in the supply rails when increasing the load and then the frequency.
As the load is increased in the first plot, a steady increase in the fluctuation of the supply is seen. Up to a 2V input, equivalent to around 1.3A output, the fluctuation is relatively stable across all three capacitors on both rails. Above this load the fluctuation is more sporadic and there is no real correlation between the different types of capacitors.
When the frequency is varied a different response is observed. The level of DC fluctuation is much lower that when the load is varied, as would be expected. For the electrolytic capacitor, the readings are relatively stable across the range until 20kHz output is reached, when a sharp rise is observed. The data for the polymer capacitors showed the opposite response, with a high level of fluctuation seen at the lower frequency, that then drops off with an increase in frequency.
For the AC ripple, a similar response is seen for load increases, with the AC ripple rising as load is applied in the same manner as it did for the DC fluctuation. For the AC ripple, higher levels are again seen at the lowest frequency, but the step increase at the high frequency, seen in the DC fluctuation, is not repeated for the AC ripple. For the frequency response, the electrolytic capacitor shows a slightly more stable plot than the two polymer capacitors.
Some sample plots of the data collected are below.
This represents the data collected for the 10uF electrolytic capacitors with a 1.55V input at 50Hz giving a 1A output.
This is the same test conditions as above, but with the 10uF Panasonic Polymer capacitors installed.
This is the AC ripple measurement for the 1.55V, 50Hz input test for the Panasonic Polymer capacitors.
A short 100 second video, shows the oscilloscope capture of the waveforms.
The table below shows the gain of the amplifier across the series of tests carried out.
The results are reasonably consistent across all 3 capacitors. The Panasonic Polymer capacitor shows a very similar response to the electrolytic. The Kemet polymer capacitor shows a slightly tighter set of test results compared to the other two capacitors. None of this would be regarded as significantly different to represent a definite improvement.
The graph above details the current output measured as the frequency was increased dependent upon the type of capacitor fitted. It is evident that the output current was lower for the 10uF Panasonic capacitor for all the measurement points. The tests on this capacitor were carried out at a later date, which may be a factor in the results.
A temperature measurement was also made for the 10uF Panasonic Polymer capacitors, unfortunately no comparison measurement was made for the electrolytic capacitors.
| |||||||||
| 47uF Capacitors | Below are the three separate data tables for each of the 47uF capacitors.
As before, these are the readings taken with the Picoscope 3404A, with the amplifier gain calculated from the peak to peak input and output voltage readings.
The overall average plot shows a similar trend to the 10uF test results. In general the Polymer capacitors produce a higher ripple content in the supply than the electrolytic capacitors do. The DC fluctuation seems to be better with the Panasonic polymer capacitor, but the improvement is less than 10%.
The voltage rail level seems to be consistent across the capacitors, with the Nichicon polymer capacitor showing a slightly better performance, but nothing that would be regarded as significantly better.
The results from the DC Fluctuation test can be seen above. The load tests shows a stepped increase in supply fluctuation as the load is increased. The rise is reasonably consistent across the Rubycon and Nichicon capacitors. The exception to this is the Panasonic polymer capacitor, that shows a much lower fluctuation measurement at the highest load. This seems similar to the pattern for the 10uF capacitors, but appears to be more pronounced for the 47uF capacitors.
As with the 10uF capacitor, the AC ripple on the supply voltages is seen to be highest at the lowest frequency. The level then drops as the frequency is increased. As the frequency goes above 10kHz, a fslightrise is seen for all the capacitors.
The AC ripple test results are somewhat different to the results for the 10uF capacitors. The electrolytic capacitor shows an increasing trend in AC ripple as the load is increased as it did for the DC fluctuation. Both polymer capacitors show a consistent level of AC ripple across the complete load range for the tests, this is not the expected behaviour.
A similar behaviour is seen for the frequency response graph. The AC ripple for the electrolytic capacitor remains relatively high in comparison to the polymer capacitors across the complete frequency range.
The response from the polymer capacitors matches the results for the 10uF tests. The initial high AC ripple at 50Hz drops as the frequency is increased and remains at the much lower level. However, the actual levels of AC ripple appear to be much lower and cannot really be explained. The tests are carried out independently and at different times, as the capacitors need to be physically swapped with the boards, it therefore seems unlikely that the same experimental error would have been made on two separate occasions.
As the response is the same for both polymer capacitors, it seems that it would be a valid test result.
The following are sample plots of data captured at 2.5A output at 50Hz. This is 50% of the total load capability of the amplifier and 83% of its continuous output rating.
This is the plot for the 47uF electrolytic capacitor This is the plot for the 47uF Panasonic capacitor This is the AC ripple plot for the 47uF electrolytic capacitor.
The amplifier output gain was calculated and compared in the following table.
This time, the electrolytic showed a similar performance to the Nichicon polymer capacitor. The Panasonic capacitor showed a larger spread across the amplifier gain, mainly due to a high gain being observed from the 5V peak to peak input test at 50Hz causing a skew in the results.
The graph shows the output current dropping off as the frequency is increased for all of the capacitors. On this occasion, the Rubicon 47uF capacitor performed the worst, with the two polymer capacitors matching each other reasonably well.
On this occasion the temperature of the 47uF electrolytic and Panasonic polymer capacitors was measured.
The temperature measured on the polymer capacitors was 10% to 16% higher than the electrolytic capacitors. This is presumably due to the higher DC fluctuation and AC ripple measured on the polymer capacitor and the 4V input test. | |||||||||
| 100uF Capacitors |
The final tests on the 100uF capacitors are shown in the three tables.
The initial plots show the average and baseline results for the 100uF capacitor. The baseline data for this plot is from the 100uF Rubycon capacitor. There is nothing remarkable about the averages plot, with all three capacitors seemingly performing at a similar sort of level. The baseline plot shows inconsistency within the test results. The DC fluctuation is seen to be higher for both of the polymer capacitors. This is opposite to the results with the 10uF and 47uF Polymer Capacitors.
The AC average ripple is lower than the baseline for both of the polymer capacitors on the positive supply rail. However, the negative supply rail shows an increase in the AC ripple for the polymer capacitors.
The reduced ripple levels against the electrolytic seen with the 47uF capacitors are not repeated for the 100uF capacitors. The plots of the actual values may provide an explanation for this.
The DC fluctuation follows the classical response, showing an increase as the load on the amplifier goes up. The frequency response of the DC fluctuation is consistent with previous tests, with the highest level seen at the lowest frequency, and all three capacitors showing a reduced fluctuation as the frequency increases.
The AC ripple response for load changes, matches the DC fluctuation and shows good consistency with the other load tests performed. The AC ripple across the frequency range is also consistent with previous tests, but does show higher levels of ripple, similar to that seen on the 10uF tests.
Some more plots, this time for the 100uF capacitor tests at the maximum continuous output of 3A.
Plot captured for the 100uF electrolytic capacitors. Plot captured for the 100uF Panasonic polymer capacitors.
You can see that for both plots interference is starting to be seen on the output of the amplifier. For the polymer capacitor, the data has been captured just as the fluctuation on the DC rails coincides with the peak of the amplifier output, introducing a clipping of the output voltage.
Below are the corresponding AC ripple plots for the same test.
100uF Electrolytic capacitor 100uF Panasonic Polymer capacitor.
The amplifier gain across the test results can be seen in the table below.
These results shows the most consistent out of all of the amplifier gain results. The Kemet polymer capacitor has a slightly tighter spread, but is not statistically significant. The results for the Panasonic polymer capacitor are slightly skewed in comparison to the other two, having both lower minimum and maximum gain values. This would not seem to be detrimental to the performance of the amplifier.
This time there is very little to chose between the different capacitors with regard to the current output against the frequency.
Further temperature measurements were made with the 100uF capacitors installed.
Rubycon electrolytic capacitors
Panasonic polymer capacitors
Temperatures were measured at two load points and for both tests, lower temperature readings were obtained for the electrolytic capacitors than they were for the polymer capacitors. This is consistent with the temperature measurements made when the 47uF capacitors were installed. | |||||||||
| Amplifier Output Performance | An overall performance comparison was made for the amplifier gain and output current capability. The two tables are a summary of the combined data for all the tests carried out.
In terms of amplifier gain, the results for the Rubycon and Panasonic capacitors are very similar and show almost the same spread. The Kemet / Nichicon capacitors produced a tighter spread of results and a higher average than the Rubycon and Panasonic capacitors.
In terms of load capability, all three sets of capacitors produced a similar spread of results overall. The Kemet and Nichicon combination produced a slightly higher average current capability than the other two, but also had a wider spread of results.
I then displayed the data as amalgamated plots, one for load variation and the other for frequency variation.
Plotting the gain against load variation shows the variation between the different capacitor manufacturers and different capacitor values. It is awkward to pick up any real pattern other than the two high peaks at the 5V input tests for the 10uF and 47uF capacitor groups. All three 10uF capacitors showed an increased amplifier gain at 5V, but with 47uF installed, only the Panasonic capacitor showed the jump I'm amplifier gain. The other two capacitors showed lower gain.
Plotting the gain against the frequency response showed even more sporadic behaviour. The 100uF Panasonic capacitor showed the most drop in gain at the higher frequency. For the 47uF capacitors, the Rubicon electrolytic showed the worst gain. The 10uF capacitors seemed more balanced in comparison, to their larger counter parts.
The same plots were then established for the load output of the amplifier.
The current output plot shows a clear pattern followed by all three capacitors for load variation, with very little difference seen in the performance.
Plotting the load against the frequency, shows some similarities in behaviour. The larger capacitors seems to show a lower current capability for the amplifier at higher frequency than the lower capacitance values. One clear exception is the Rubycon 47uF capacitor that shows a clear drop in current capability at 20kHz in comparison to the other two capacitors.
A comparison of the different polymer capacitor's effect on current output is shown above. Up to 20kHz, there appears to be no real difference in the output current. At 50kHz and 100kHz, the 47uF capacitor appears to out perform the 10uF and 100uF capacitors. |
Summary
The original work set out to determine potential issues and benefits of utilising aluminium polymer electrolytic capacitors, for supply de-coupling within a current amplifier circuit, in place of the currently adopted ‘wet’ electrolytic capacitors.
To accomplish this a set of tests were successfully conducted that included monitoring;
1) Physical installation characteristics
2) Supply ripple as output current is varied
3) Supply ripple as output frequency is varied
4) Current output capability as frequency is varied
5) Component temperature as output current is varied
Sets of test data were collected for 10uF, 47uF and 100uF, capacitors installed as supply de-coupling capacitors, from three different manufacturers.
1) Physical installation characteristics
Physically, all the capacitors could be made to fit within the current amplifier PCB layout. It was noted, that the Panasonic SEQP range utilised, were a little larger at the 10uF and 47uF sizes. They would still fit, but over the long-term, the reduced air space around the components could lead to higher running temperatures.The 100uF electrolytic from Rubycon, was the largest capacitor overall, and was a struggle to fit correctly. This was a 25V rated component and the size could be reduced by lowering the voltage rating, which had to be done for both ranges of polymer capacitors.Due to the fault in the original schematic, the de-coupling capacitor for the negative rail was installed in reverse polarity. This led to a failure of the electrolytic capacitors, but all the polymer capacitors installed in reverse polarity continued to work and measured within specification after they were removed.
2) Supply ripple as output current is varied
The polymer capacitors showed a 15 to 20% increase in AC ripple as the output current was increased, in comparison to the test results for an equivalent electrolytic capacitor. In contrast, the DC fluctuation of the supply rails was seen to be 10 to 15% less when the Panasonic polymer capacitor was installed.
3) Supply ripple as output frequency is varied
The supply ripple was highest when measured at the lowest frequency for both capacitor types. As the frequency was increased, the ripple dropped with any type of capacitor installed. At some specific test point, a drop in DC fluctuation was evident with a polymer capacitor installed, but this was not consistent across the range of tests conducted.
4) Current output capability as frequency is varied
The current capability of the amplifier appeared to be at its highest with the smaller sized capacitors installed. With 47uF capacitors installed, the highest output was achieved with polymer capacitors installed. With 100uF installed, this was reversed at the highest output occurred when the ‘wet’ electrolytic capacitors were installed.
5) Component temperature as output current is varied
Two temperature sets were taken for the 47uF and 100uF capacitors. In all cases, the polymer capacitors were recorded as operating at a higher temperature than the ‘wet’ electrolytic capacitors. This may become a factor over the lifetime of the board, as some of the polymer capacitors were also slightly larger and had less air space around them, coupled with an increased operating temperature, a more premature failure may be seen.
Conclusions
The findings are likely only to be relevant for the set-up of the current amplifier I have built. The main supply for this is totally unregulated, relying upon large smoothing capacitors, and this can clearly be seen in the waveform plots collected.
The test results are somewhat chaotic, with very little consistency seen across them. Whilst in some instances, improvements were seen when installing a specific polymer capacitor. That improvement was then not replicated across the complete range of polymer capacitors.
In terms of electrical performance, whilst clear improvements could not be identified by installing polymer capacitors, it was found that for this particular application, there were no major downsides to installing the polymer capacitors in place of ‘wet’ electrolytic types.
Due to the initial design error, it was found by accident, that the polymer capacitors were more resilient to reverse voltage that the ‘wet’ electrolytic capacitors.






























































