Hi vertical farmers,
In the previous post we presented the key issues of our nutrient doser prototype and showed our magnetic liquid level detector. We are still waiting for the delivery of solenoid valves to complete that prototype.
In this post we will talk about our controllable grow lights tailored to plant needs.
Grow Light System
Besides warmth, water and nutrients the light is a key factor for plant growth.
To control this parameter we built an artificial lighting system based on high-power state of the art LEDs able to supplement daylight to plants and control their photoperiod.
An overview of the architecture is shown on the next image:
Figure 1. Artificial LED lighting luminaire for plant growth.
The built system and design criteria will be detailed during this post.
LEDs
We are using LEDs from OSRAM tailored for the plant needs in the wavelengths of deep blue, hyper red and far-red as seen on figure 2.
Figure 2. Spectral Power Distribution of plant photoreceptors and LED emissions.
Those wavelengths match the peak sensitivity of several photoreceptors in plants (chlorophylls and phytochromes) responsible for the photosynthesis and plant growth control.
The key characteristics of the used LEDs are shown on the next image (extracted from Osram’s LEDs for horticultural lighting brochure):
Figure 3. LED characteristics.
The LEDs are driven at a constant current of 350 mA and are serialized to share the same current. We use 5 LEDs in series per string attached to a controllable LED driver.
Plants are sensitive to different aspects of light namely its spectrum, its intensity and its daylight duration (photoperiod). The proposed system tackles all those variants. The spectrum can be tuned by changing the ratio between blue and red LEDs, while the light intensity can be adjusted by dimming the LEDs and the photoperiod (day/night) can be controlled by switching on and off the light.
We will start with a consensual ratio of 2/3 of red and 1/3 of blue that can be adapted based on the growing experiments or specific requirements of different plants.
LED PCBs
The LEDs are assembled in a proper double-sided plated-through PCB with 0.8 mm thickness. Thermal paste is used between the PCB and the heat sink to reduce even further the thermal resistance. An 1% NTC resistor is assembled on the PCB to monitor the temperature.
The example of an assembled PCB can be seen on the following image:
Figure 4. LEDs assembled on the PCB.
The assembled lit luminaire at 2% dimming is shown on the following picture:
Figure 5. Assembled LED luminaire.
Driver
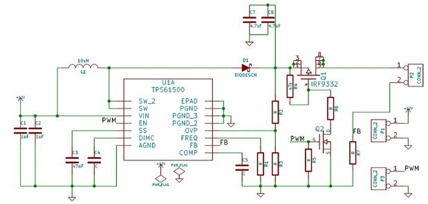
We are building the driver around the TPS61500 from Texas Instruments, a boost converter for high brightness LEDs with multiple dimming methods. We will be using a PWM signal to control each LED string. With PWM dimming method LED brightness is controlled by the nominal settled current and the duty cycle of the external PWM signal. This method offer the best color consistency keeping the LED tuned at the correct wavelength.
Our system is supplied by a lithium-ion battery with 4 cells and a voltage ranging from 11.2 V (empty) to 14.6 V (full). The TPS61500 has a wide input range (3-18 V) that makes it suitable for our application. It features as well a high efficiency, programmable overvoltage and open LED protections, with a built-in 3 A, 40 V internal power switch.
We built the complete circuitry following the manufacturer's recommendations and design guides using the Multilayer Ceramic Chip Capacitors (MLCC) and the power inductors supplied by the challenge sponsor Würth Elektronik.
The circuit schematics of the built LED driver can be seen on the following image:
Figure 6. LED driver circuit schematic.
The PCBs were routed on KiCad, produced at home and hand soldered.
A complete functional driver is shown on the next picture:
Figure 7. LED driver assembled PCB.
We used the following Würth Elektronik components from the supplied kits:
| Reference | Value | Kit Part Number | Kit |
|---|---|---|---|
| C1,C2 | 1uF, 50V | X7R1206105K050 | WCAP-CSGP MLCC 1206 |
| C7,C8 | 4.7uF, 50V | X7R1206475K050 | WCAP-CSGP MLCC 1206 |
| L1 | 10uH | 74438336100 | WE - MAPI |
We measured 12 V, 0.50 A at input and 15.76 V, 0.36 A at the output with 5 red LEDs what gives a nice LED driver efficiency of 94.5% at nominal condition.
We measured also a good PWM dimming linearity from 2% to 100% using a 5 V square wave with a frequency of 200 Hz as PWM input signal.
To reduce the number of drivers we will adapt the final driver version to supply 10 LEDs in series. This will require minor changes on the components values and ratings.
Luminaire Mounting
Due to the limited height of 40 cm between layers and the reduced opening angle of the LEDs (80 degrees) a light gradient is visible on the growing pipes as shown on the following image:
Figure 7. Light Effect of the luminaire assembled on the hydroponic setup.
To improve the light homogeneity, increase the photosynthetic active radiation and reduce the effect of shading when the plants grow we will use 2 luminaires per layer spaced by 60 cm.
We will probably use some reflective materials to keep the light contained in the hydroponic setup footprint avoiding light pollution to the surroundings.
On the next week we will be describing our image acquisition system to monitor and control plant growth and introduce our database that will store all the valuable collected information.
And that's it for now. If you have any questions or comments please feel free to reply to this post.
Thanks for following and keep connected!








Top Comments
-
Former Member
-
Cancel
-
Vote Up
0
Vote Down
-
-
Sign in to reply
-
More
-
Cancel
-
jmbranco76
in reply to Former Member
-
Cancel
-
Vote Up
0
Vote Down
-
-
Sign in to reply
-
More
-
Cancel
-
Former Member
in reply to jmbranco76
-
Cancel
-
Vote Up
0
Vote Down
-
-
Sign in to reply
-
More
-
Cancel
-
DAB
in reply to Former Member
-
Cancel
-
Vote Up
+1
Vote Down
-
-
Sign in to reply
-
More
-
Cancel
Comment-
DAB
in reply to Former Member
-
Cancel
-
Vote Up
+1
Vote Down
-
-
Sign in to reply
-
More
-
Cancel
Children