element14 Community
element14 Community
    Register Log In
  • Site
  • Search
  • Log In Register
  • Community Hub
    Community Hub
    • What's New on element14
    • Feedback and Support
    • Benefits of Membership
    • Personal Blogs
    • Members Area
    • Achievement Levels
  • Learn
    Learn
    • Ask an Expert
    • eBooks
    • element14 presents
    • Learning Center
    • Tech Spotlight
    • STEM Academy
    • Webinars, Training and Events
    • Learning Groups
  • Technologies
    Technologies
    • 3D Printing
    • FPGA
    • Industrial Automation
    • Internet of Things
    • Power & Energy
    • Sensors
    • Technology Groups
  • Challenges & Projects
    Challenges & Projects
    • Design Challenges
    • element14 presents Projects
    • Project14
    • Arduino Projects
    • Raspberry Pi Projects
    • Project Groups
  • Products
    Products
    • Arduino
    • Avnet & Tria Boards Community
    • Dev Tools
    • Manufacturers
    • Multicomp Pro
    • Product Groups
    • Raspberry Pi
    • RoadTests & Reviews
  • About Us
    About the element14 Community
  • Store
    Store
    • Visit Your Store
    • Choose another store...
      • Europe
      •  Austria (German)
      •  Belgium (Dutch, French)
      •  Bulgaria (Bulgarian)
      •  Czech Republic (Czech)
      •  Denmark (Danish)
      •  Estonia (Estonian)
      •  Finland (Finnish)
      •  France (French)
      •  Germany (German)
      •  Hungary (Hungarian)
      •  Ireland
      •  Israel
      •  Italy (Italian)
      •  Latvia (Latvian)
      •  
      •  Lithuania (Lithuanian)
      •  Netherlands (Dutch)
      •  Norway (Norwegian)
      •  Poland (Polish)
      •  Portugal (Portuguese)
      •  Romania (Romanian)
      •  Russia (Russian)
      •  Slovakia (Slovak)
      •  Slovenia (Slovenian)
      •  Spain (Spanish)
      •  Sweden (Swedish)
      •  Switzerland(German, French)
      •  Turkey (Turkish)
      •  United Kingdom
      • Asia Pacific
      •  Australia
      •  China
      •  Hong Kong
      •  India
      •  Japan
      •  Korea (Korean)
      •  Malaysia
      •  New Zealand
      •  Philippines
      •  Singapore
      •  Taiwan
      •  Thailand (Thai)
      •  Vietnam
      • Americas
      •  Brazil (Portuguese)
      •  Canada
      •  Mexico (Spanish)
      •  United States
      Can't find the country/region you're looking for? Visit our export site or find a local distributor.
  • Translate
  • Profile
  • Settings
element14's The Ben Heck Show
  • Challenges & Projects
  • element14 presents
  • element14's The Ben Heck Show
  • More
  • Cancel
element14's The Ben Heck Show
Forum Disarm Button for AC Bell Buzzer
  • Blog
  • Forum
  • Documents
  • Polls
  • Files
  • Members
  • Mentions
  • Sub-Groups
  • Tags
  • More
  • Cancel
  • New
Join element14's The Ben Heck Show to participate - click to join for free!
Actions
  • Share
  • More
  • Cancel
Forum Thread Details
  • Replies 9 replies
  • Subscribers 31 subscribers
  • Views 1050 views
  • Users 0 members are here
Related

Disarm Button for AC Bell Buzzer

Former Member
Former Member over 10 years ago

image

What is the proper approach for adding a disarm button to this circuit, so that the buzzer doesn't sound until the next time the button is released?

  • Sign in to reply
  • Cancel

Top Replies

  • mcb1
    mcb1 over 10 years ago in reply to Former Member +1
    Simon Thats valuable information. Unfortunately Ben isn't going to fix this, so you might consider shifting it ... but where. You mentioned RFID and have some intelligence so maybe Arduino might be the…
  • Former Member
    Former Member over 10 years ago

    image

    This is what I'm currently working on.

    • Cancel
    • Vote Up 0 Vote Down
    • Sign in to reply
    • Cancel
  • jw0752
    jw0752 over 10 years ago in reply to Former Member

    Hi Simon,

    Here is a circuit using a small 12 VAC SPDT Relay that will do the trick for you. If the door opens the switch will start the buzzer sounding. Pushing the reset causes the relay to close which disconnects the buzzer. The closure of the relay also latches the relay so that the buzzer can not sound again until the doo closes and the relay is released by the opening of the door switch.

     

    image

     

    Your excellent flow chart and description with schematic made this a fairly easy problem to address.

     

    John

    • Cancel
    • Vote Up 0 Vote Down
    • Sign in to reply
    • Cancel
  • Former Member
    Former Member over 10 years ago in reply to jw0752

    Hi again John.

     

    Is there a way to add a delay so that there is an opportunity of 5 seconds to press the button before the alarm does or does not sound? Delays seem to be a complex thing, from the information I'm seeing. In addition, the ways I've tried to add the feature create timing issues that I haven't solved.

     

    By the way, this will be combined with this completed design unless I decide it's better to redesign the system from scratch with the whole in mind (perhaps with a microcontroller approach instead- I may do it just for fun too.)

    • Cancel
    • Vote Up 0 Vote Down
    • Sign in to reply
    • Cancel
  • jw0752
    jw0752 over 10 years ago in reply to Former Member

    Hi Simon, While (What is called a Delay on Make circuit) certainly is more complicated it is not impossible. I have one on my bench right now that is working to delay the lighting of a 12 volt bulb by 5 seconds. Here is a link to the device I am testing:

    http://www.newark.com/artisan-controls/438usas/solid-state-timer-1024sec-288vac/dp/86K9984

    As you can see in the data the device is not rated to work below 19VAC but my unit, however, is working fine at 12 volts AC. There are a couple of catches. First there is about 3 volts that are lost passing through the device. This means that your buzzer would only get 9 volts from your power source. If it is a buzzer or a bell it might be weaker sounding. You could compensate for this with a 15 VAC or 18 VAC transformer. Second, the Delay on Make module is not cheap. I think the Newark site above lists it at $45.00 US. However if you happen to live in the US I could probably find a used one for you. The module itself can be programmed with switches to delay anywhere from 1 to 1024 seconds. It is wired in series with your circuit. Here is a video of the one I have:

     

    You don't have permission to edit metadata of this video.
    Edit media
    x
    image
    Upload Preview
    image

     

    There are of course other circuits that could be designed but the Artisan 438USAS would be the simplest solution.

    John

    • Cancel
    • Vote Up 0 Vote Down
    • Sign in to reply
    • Cancel
  • Former Member
    Former Member over 10 years ago

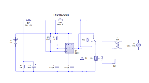
    If the disarm button is pressed and held before and at least until the door is open in the following circuit, the disarm will remain as intended until the next time the door is opened. Some kind of RFID badge reader may be able to produce the intended results (exiting the door could be done with a button but I'd rather not have one outside due to weather, curious visitors, etc) at which time no delay mechanism would be needed. I will investigate.

     

    image

    EDIT: Or a far less expensive magnetic reed switch image I can just put a magnet on the master key rings housekeepers use.

    • Cancel
    • Vote Up 0 Vote Down
    • Sign in to reply
    • Cancel
  • mcb1
    mcb1 over 10 years ago in reply to Former Member

    You've basically described most decent security systems.

    As you enter if you don't disarm within a period ...it goes off.

     

    If its disarmed and you leave through door x it arms.

     

    Mark

    • Cancel
    • Vote Up 0 Vote Down
    • Sign in to reply
    • Cancel
  • Former Member
    Former Member over 10 years ago in reply to mcb1

    This is for a motel. A setup is on the front door to notify staff when someone comes in the door, in case staff are in the in the basement either in the noisy laundry room or simply far down the hall. The tenant of the apartment there and customers continue to complain about the buzzer's noise- and probably 100:1 door traffic is staff:customers. It's more than a little senseless. A reduction in time the buzzer goes off is one thing, but the matter of "people we need to be notified about vs people we can ignore (staff) remains.

    • Cancel
    • Vote Up 0 Vote Down
    • Sign in to reply
    • Cancel
  • mcb1
    mcb1 over 10 years ago in reply to Former Member

    Simon

    Thats valuable information.

     

    Unfortunately Ben isn't going to fix this, so you might consider shifting it ... but where.

    You mentioned RFID and have some intelligence so maybe Arduino might be the better slot.

     

    The benefit of moving it is that others might follow it, and have some very useful suggetions or have come across something similar.

    The other question is are you doing this for 'love/favour' or reward.?

     

    Mark

    • Cancel
    • Vote Up +1 Vote Down
    • Sign in to reply
    • Cancel
  • jw0752
    jw0752 over 10 years ago in reply to Former Member

    Hi Simon,

    I forgot about the circuit I put together for you last November. Did you ever implement it? Note in your schematic that you will not be able to integrate the latching relay idea into the schematic from last year. You can't latch the relay by tying it to the output of the NE555. If you are in fact using the NE555 circuit we may be able to cancel the buzzer by resetting the NE555 and skip the new relay. If I remember correctly the circuit made it so the buzzer would only sound for a short period of time. If there is going to be a delay you will have to put its circuitry ahead of the NE555 timer. In other words the door switch triggers a delay timer which after 5 seconds triggers the NE555 circuit which dispenses a short buzz. If the reset button is pushed at any time both timers are reset to start and the door must be shut and reopened to trigger the process again.

    John

    • Cancel
    • Vote Up 0 Vote Down
    • Sign in to reply
    • Cancel
element14 Community

element14 is the first online community specifically for engineers. Connect with your peers and get expert answers to your questions.

  • Members
  • Learn
  • Technologies
  • Challenges & Projects
  • Products
  • Store
  • About Us
  • Feedback & Support
  • FAQs
  • Terms of Use
  • Privacy Policy
  • Legal and Copyright Notices
  • Sitemap
  • Cookies

An Avnet Company © 2026 Premier Farnell Limited. All Rights Reserved.

Premier Farnell Ltd, registered in England and Wales (no 00876412), registered office: Farnell House, Forge Lane, Leeds LS12 2NE.

ICP 备案号 10220084.

Follow element14

  • X
  • Facebook
  • linkedin
  • YouTube