Not long ago my son decided that he wanted an Arc Reactor for Halloween; something simple to wear and looks awesome -seems I got some homework-.
In the past I've done other versions of this project which let's say I'm not 100% proud of -design mistakes, a lot of trial and errors to fit all the parts together and the approach I took to the electronics was not up to good standards. Like some say, it is more about the journey, not the destination project
, well this post is about my journey to my last Halloween project. Schematics, plenty of pictures, BOM, technical details, 3-D parts and video are also part of the journey, of course.
Requirements
These are the list of minimum requirements I had in mind for my project:
- Input power: 3.6V to 4.8V (3 or 4 x AA rechargeable batteries 1.2V)
- Efficient: enough juice for 18 white LEDs (3.2V, 30mA) for at least few hours
- Small electronics -as possible-
- Good thermal performance: being a wearable and based on previous experiences, a 3-D printed part on my chest getting too warm and/or melting is a no-go.
- Adjustable DC-DC converter: a -nice to have feature- so I can use it in other projects
Prep work
This project officially started when I sought advice in the E14 community to make important "power" decisions. Based on , these were my options.
- LED driver: this is the ideal approach but couldn't find one small enough; this includes the space needed to route each LED individually
- Boost converter: driving all the 18 LEDs in series -or driving few smaller LED-chains- was my second best approach but all the options that I explored would've required at least a 10µH inductor (big in terms of physical dimensions), a higher component-count and with the minimum output voltage (19.2V to 57.6V) and 4.8V input, the efficiency would not have met my expectations.
- Adjustable buck converter: driving all 18 LEDs in parallel, each one with its own current limiting resistor ended up being the option that provided the best performance/size compromise -more on this later-
Electronic Components
For this project I wanted to have as much as I could in custom made PCBs. Here are the parts I designed and used
DC-DC converter custom made for wearables
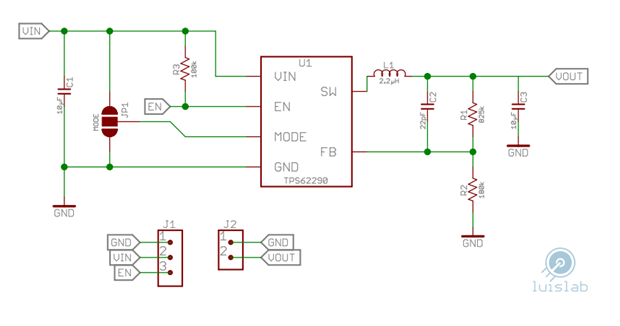
After exploring a dozen of options to power the project, I settled with the Texas Instruments TPS62290. An adjustable, 1A Output Step-down DC-DC converter, very efficient (up to 96%), 2x2mm package (0.079x0.079in) and is adjustable.
BOM
Bill of materials required to produce a 3.35V output:
- U1: TI TPS62290.2.25MHz 1A Step-Down Converter in 2x2mm SON PackageTI TPS62290.2.25MHz 1A Step-Down Converter in 2x2mm SON Package
- L1: 2.2µH Inductor
- C1, C3: 10µF ceramic capacitors 0603[1608]
- C2: 22pF ceramic capacitor 0603[1608]
- R1: 825k ohm resistor 0603[1608]
- R2: 180k ohm resistor 0603[1608]
- R3: 100k ohm resistor 0603[1608]. Pull up resistor to keep the voltage regulator ON by default.
Features
- Adjustable by changing the values of R1 and R2
- Breadboard friendly
- PCB: 0.30 x 0.60 inch (7.6 x 15.2 mm), 2 layer board, 2 oz copper, 0.8mm thickness
- Mode selection: jumper pad that allows selecting between Power save mode (PFM) or PWM.
| {gallery:width=960,height=540,autoplay=false} DC-DC converter |
|---|
TPS62290: 0.30 x 0.60 inch (7.6 x 15.2 mm), 2 layer board |
TPS62290: 2 layer board, 2 oz copper, 0.8mm thickness |
TPS62290 provides two power modes: Not particularly proud of this blob of solder, but it does the job |
TPS62290 soldered: Soldered and ready to use |
Schematic: Schematic of the TPS62290 wearable version |
New Element (core of the Arc Reactor)
This is the core of the Arc Reactor and with room for 6 LEDs, will provide illumination to the center.
BOM
- 6 x PLCC-4 Cool white LEDPLCC-4 Cool white LED
- 6 x 5.6 ohm resistors 0603[1608]
| {gallery:width=960,height=540,autoplay=false} New Element |
|---|
New Element: Equilateral triangle, Edge length 1.45 inch (36.89 mm), 2 layer board |
New Element PCB: 2 layer board, 2 oz copper, 0.8mm thickness |
Soldering: Placing SMD parts |
New Element soldered: soldered and ready to use |
New Element: Schematics |
Other electronic components
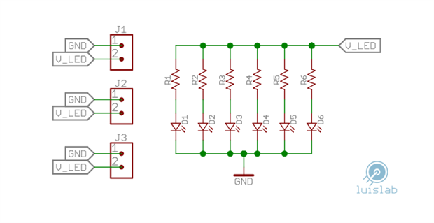
I didn't find a good name for these parts, but with 4 LEDs each, they will provide light on the edge or close to the periphery of the Arc Reactor.
BOM
- 12 x PLCC-4 Cool white LEDPLCC-4 Cool white LED
- 12 x 5.6 ohm resistors 0603[1608]
| {gallery:width=960,height=540,autoplay=false} Other electronic components |
|---|
Detailing process: Removing the excess of material |
Detailing process: PCB filing/sanding |
Solder paste ready: I know, I know... some look hmm unprofessional... but nothing that a heat-gun and the capillary action can't solve |
SMD soldering process: One complete, another ready for some hot-air |
Schematics: Part -insert random name- schematics |
3-D design and printed parts
For this project I decided to learn Fusion 360: a powerful tool, very handy for this kind of projects -terrible decision, well at first, considering I decided to learn it merely 4 days before Halloween, but it turned out pretty good, in fact the best decision I made for this project in the end
-.
For the ones curious to know, I first started by creating the PCBs within the 3-D model, assigning textures and cutouts to them. This simplified the rest of the design where I could tune every detail around the PCBs physical dimensions and placement. I could re-arrange, move, add/reduce clearances and add some unique features to this model -explained in more details in the pictures-.
| {gallery:width=810,height=540,autoplay=false} 3-D design |
|---|
Arc Reactor complete: Complete design of the Arc Reactor |
Virtual PCB parts: Virtual PCBs vs the real PCBs |
3D model and PCB: Notch that allows easily removing the voltage regulator with point-tweezers |
3D model and PCB: Spaces for wires routing |
Assembly and Final touches
I used Translucent PLA for all the 3-D printed parts which works well at diffusing the light.
| {gallery:width=960,height=640,autoplay=false} Assembly and Final touches |
|---|
Painting process: Cover plate before and after adding masking type, and also the final result |
Ready for Assembly: Arc Reactor painted and ready for some electronics soldering |
Fitting process: Fitting process before soldering and the final assembly |
Copper Magnet Wire: 22 AWG Copper magnet. Green will be connected to GND, and RED will be connected to V_LED (Voltage Regulator output) |
Electronics: Arc Reactor's electronics ready for testing |
Conclusion
As all of you can see, everything turned out pretty well.
The completed project ended up being small enough, comfortable to wear and with a power consumption of approximately 540mA with a 4.8V input (enough to use it for at least 3h) everything well within my initial expectations.
| {gallery:width=960,height=640,autoplay=false} Power consumption |
|---|
Power consumption: Power consumption monitoring with the Keysight E36313A |
Power consumption: Power consumption chart |
A big thanks to the E14 members for and Happy Halloween!




























Top Comments
-
colporteur
-
Cancel
-
Vote Up
+1
Vote Down
-
-
Sign in to reply
-
More
-
Cancel
Comment-
colporteur
-
Cancel
-
Vote Up
+1
Vote Down
-
-
Sign in to reply
-
More
-
Cancel
Children