The other day I came across this interesting circuit board in one of my bins. It is the electronic control board for a dental operatory delivery system. The Operatory Delivery System is where the drills and tools are hanging. A control like this is used to detect which drill the dentist has selected and then direct the proper amounts of air and water to that drill. The green display would tell the dentist how much air pressure in pounds per square inch was being delivered to the drill. My curiosity made me hook it up and apply a little air pressure to the proper sensor and you can see the result was a display of 10 psi.
My interest was caught by the very small air pressure sensors along one edge of the board. They were marked with 4100 FGP 201635Y. There was no manufacture indicated and the 201635Y looked suspiciously like a date code so I began searching for the 4100 FGP. This ultimately led to no results. My next approach was to search the data bases of several parts supply houses and look at the pictures to see if I could visually identify the device. After an hour or so I was able to identify the device as a Honeywell 24C Series pressure sensor. This gave me access to a Data Sheet and an idea to build a Control for a small air compressor system using the 24C sensor to sense the pressure in an air tank and to control the power to the air compressor supplying that pressure. By now I had removed one of the pressure sensors from the board and mounted it on some header pins so that I could perform some experiments with it.
Here is the sensor mounted for testing. It is being supplied with 5 volts and its outputs "A" and "B" are being read as I vary the pressure on the sensor from 0 to 30 psi. The output designated "A" on the data sheet increases its voltage as the pressure increases and the output designated "B" has a decreasing voltage as the pressure increases. Here is the voltages obtained with 5 psi steps from 0 to 30 psi.
PSI Output "A" Output "B" Difference
0 2.457 V 2.420 V 37 mV
5 2.459 V 2.418 V 41 mV
10 2.462 V 2.416 V 46 mV
15 2.464 V 2.414 V 50 mV
20 2.467 V 2.413 V 54 mV
25 2.469 V 2.411 V 58 mV
30 2.472 V 2.410 V 62 mV
This is only a change of 25 mV over the range of 30 psi or about 0.83 mV / psi. I realized that if I was going to be able to use this small of a change to control the circuit I would have to amplify it. My plan was to use an Op Amp to amplify the small change to a level where I could compare it to a variable reference voltage that I would dial up on a potentiometer.
I chose a TLE 2142 Op Amp as I had worked with this device before and I had some in the bin. This is a dual section Op Amp so the first section could be used to amplify the signal and the second section could be used as a comparator.
Here is a Data Sheet for the TLE 2142 in case it is of interest to you.
Here is the schematic for the signal amplifier section of the circuit:
As you can see it is a simple non-inverting configuration with hoped for gain of 10. Measurements on the output of the TLE 2142 indicated that we had moved the change per psi from 0.83 mV to about 14 mV per psi so for what ever reason the gain actually turned out a little higher than expected..
I now needed to design a circuit whereby I could dial up a reference voltage that could be compared to the output of the first section of the TLE 2142. I began by bread boarding a circuit like this:
The idea was to use a low voltage 2.4 volt zener to set the low side of the potentiometer. The diode across the potentiometer would give the potentiometer a fixed range equal to the voltage drop of the diode's junction which would be about the range I would need for this experiment and the resistor would limit current to the zener. The problem that I had however was that I wanted my low voltage on the output of the potentiometer to be just above 2.4 Volts so that the reference voltage would be below the Zero pressure output of the Op Amp. This would allow me to turn off the compressor by turning the potentiometer fully counter clock wise. Unfortunately even though I had a couple zeners that were marked 2.4 volts reality put them closer to 2.8 volts.
In the end the element 14 Forum would help me solve the problem. I remembered that a week or so earlier Jan Cumps wrote a posting where he experimented with a simple one transistor current source that he found in the Art of Electronics. At the time I had followed along and bread boarded Jan's experiment to see how it worked. Here is a link to Jan's post in case you want to check it out:
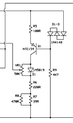
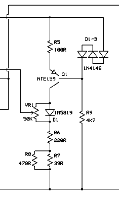
It dawned on me that this would be an excellent opportunity to use this simple current supply to allow me to hit the voltage range I needed for my reference. Here is a schematic of the revised reference circuit:
The choice of the 100 ohm resistor in the emitter circuit of the transistor sets the current and allowed me to adjust the resistor R6, R7, and R8 to bring the low voltage end of D1 to just over 2.4V. No zener needed and also very stable for this application. The use of three resistors to approach the needed resistance will perhaps remind you that I am not an engineer. I watch with fascination how so many of you plan and design, making your calculations and simulations before you begin the bread boarding process. I have been a repairman (fancy title technician) the last 55 years and I usually design with the bread board and then go back and draw the schematics when I have something that works. I know that this is not the best or the right way to design but for the simple things that I make it usually works. I wanted to point this out since my posts often look like I did a lot of paper planning ahead of time when usually I have designed what ever I am working on by trial and error with a dash of experience to guide me.
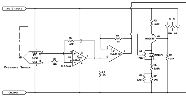
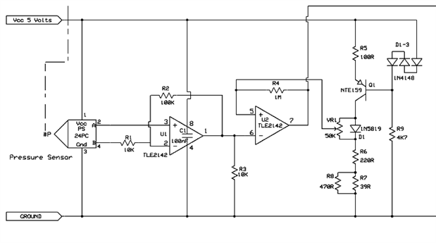
Here is the schematic for the Air Pressure controller to this point: I have included the second section of the TLE 2142 which is being used as a comparator between the output of the first section of the Op Amp and my Reference from the potentiometer. R4 is being used to introduce some hysteresis into the system Without this the circuit would oscillate when the pressure in the tank reached the set point and the compressor would turn on and off rapidly. This would cause the motor of the compressor to stay in start up mode and the current would be excessive.
I began my bread boarding process using one of my older boards and the usual short cuts that end up with lots of components sticking up and the danger of shorting leads omnipresent. The design was working quite well as long as I wiggled the right components and nudged some others. Here is what my bread board looked like just before I got fed up and decided to redo it on a new board. I had already started to move components when I took the first picture. The second picture is the new improved version on the new bread board.
By getting the resistors down on the board and tightening things up the board became dependable without wiggling any components.
The next step in the design process would be the interface between the control circuitry and the compressor. This would involve using an opticoupler and a triac to turn AC mains power on and off to compressor. Here is the schematic for the entire circuit which includes the opticoupler and the triac:
It is not a good idea to put 115 Volt lines current on a bread board particularly if there is any wattage involved. While the compressor that I am using for this project is quite small its current draw would still likely over heat and damage the connectors of the bread board. For this reason I have constructed this part of the circuit on a piece of perf board and strapped it to the bread board. Here is a picture of the completed circuit.:
The output of the second section of the TLE 2142 drives a small red LED on the Triac board and also the input of the Optocoupler. This is a special Optocoupler that is designed for use with a Triac and it features an internal circuit called a Zero Crossing Circuit. The importance of the Zero Crossing Circuit is that it will turn the Triac On only as the AC sine wave passes through Zero current. We do not have to worry about turning the Triac Off as this is automatic each time the current passes through 0 Amps. This can help to eliminate interference and spikes associated with turning inductive loads like motors on and off. At this point I wanted to test the circuit but it was very late 2AM and I still had some work to do to build the compressor and air tank part of the project. Besides turning compressors on and off at 2AM isn't a good idea even if you have a wife as understanding as mine is. The solution was to use a light bulb as a substitute for the compressor and the same air pressure control that I had used to test the pressure sensor in the beginning of the project. Here is a video of this test.
Before I assemble the compressor and tank I wanted to tell you a little bit about dental compressors. A dental compressor is an air tank with anywhere from one to four HEADS attached. Each HEAD is an electric motor that has been integrated with a compressor. The motors can vary in size as well as the compressor section can vary in their capacities to deliver a specified liters per minute at a specified pressure. Yes the crazy Americans measure the pressure in their compressors with "pounds per square inch" and the air flow in "liters per minute" - Go Figure. The dental compressor has the job of supplying clean dry air to the operatory and for this purpose there are other devices and systems attached to the dental compressor that condense moisture from the air, strip out as much remaining moisture as possible using chemical means and then filter the air for contaminants. The compressor has a device to measure the pressure in the tank and to turn on the heads when that pressure drops below 80 psi and then to shut off the heads when the pressure reaches 100 psi. A properly sized compressor will be able to recharge the tank with air in about 2 minutes or less and will have at least 5 to 10 minutes of rest before it needs to start the next cycle. All the equipment in the clinic have regulators and filters in the air line ahead of the point of use. The regulators are all set for pressures below the 80 psi level so that no matter whether the compressor is at its low of 80 psi or its high of 100 psi the pressure to the actual pressure to the dental tool is constant at the regulator setting.
The compressor that I am hooking to the control board that is being tested is 115 Volts at 3.6 Amps or about 1/2 horse power. I am going to route the compressor's air output into a large canister that was originally designed as a water filter but it will serve our needs for a tank. Out of the tank there will be a small hose leading back to the sensor on the control board and there will be a pressure gauge so that we can monitor the level of air pressure in the canister. I have intentionally left the fitting on the pressure gauge loose so that the pressure in the canister will slowly leak away. This will allow the compressor to fill the canister to the shut off pressure and then the pressure will begin to drop due to the leak and when the pressure hits the turn on level the compressor will turn on and the process will repeat itself. Here is a picture of the test setup.
Now all we have to do is plug it in and test it out. Here is a video of the Compressor Pressure Control circuit at work:
In the video you can see that there is about a 1 to 2 psi hysteresis. This is set by R 4 in the main schematic. I have subsequently gone back and changed the R 4 to a 470 K resistor and the hysteresis was extended to 8 psi which is actually a more sensible range.
Thank You for checking out my pressure control experiment and thanks again to Jan Cumps for his timely posting of the one transistor current supply.
John













Top Comments