VCO -- A black box that provides an oscillating electrical signal whose frequency can be controlled by providing DC voltage input to it.
Voltage Controlled Oscillators are fairly popular circuits used as subsections in PLLs, Music Synthesizers, Test and Measurements for generating known signals, etc. From a little of what I had known, I thought VCOs are sophisticated RF/signalling blocks that are tiny and go into Integrated Circuits, Generators and RF sources. Recently, for my Analog Circuits class assignment, I was going through this datasheet of LM393 comparator IC and surprisingly saw a VCO application circuit!
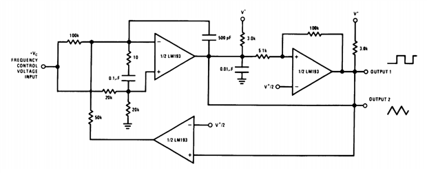
Me: Wait,....what? That's definitely pleasing. It looked like this:
(yes, nice catch. you've spotted a mistake in the datasheet circuit where both the outputs are shorted)
Me a noob -- grabbed the breadboard from my table drawer, a cheap old through-hole resistor kit and some LM393's on a SOIC-8 to DIP adaptor PCB which I had soldered long back with no purpose after getting a couple of LM393 chip samples from TI and rushed upon:
Overall this is a relatively simple high-frequency two-decade VCO design that uses 3 x LM393 comparators to generate square and triangular signals with tunable frequency based on the control voltage +Vc. It can be operated with a supply Vc of up to 30V DC and control voltage ranging from 250mV to 50V DC for adjusting the output signal frequency expected to be in the range of 700Hz to 100kHz.
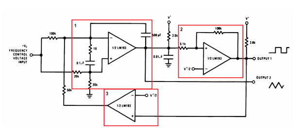
LM393 SOIC-8 package comes as a dual comparator and so each block is 1/2 LM393. Here, Block2 is a square wave generator using the classic LM393 comparator as Schmitt trigger with non-inverting terminal feedback and inverting terminal gets Vc/2.
Over Block1, the voltage divider arrangement is put and because of this, half of the control voltage that is given in always goes to the non-inverting terminal of the OpAmp. The same level of voltage is maintained at the negative terminal too. This is to sustain the voltage across the first 100K as half of the control voltage.
Block 3 with an open-loop plain comparator takes reference of Vc/2 with respect to the Output1 and feeds it back to Block1 which controls charging/discharging of the capacitor in Block1 OpAmp feedback via a 100K resistor creating a slowly increasing and decreasing voltage at the output(triangular wave). Overall, all the networks have a sense of input control voltage +Vc and get control over the frequency of the output signal.
Wiring up,...wiring up more,....checking,...checking again,......that did work! (after long troubleshooting to finally find that pin short at the signal outputs)
I am using a supply of 24V DC and by adjusting input frequency control voltage +Vc between +12V to +24V DC, signal frequency up to 77kHz is observed!
There is a lot of noise and ripple in here though, and I wonder if that has to do a lot with The breadboard's stray R, L, C effects. Isn't breadboarding good for this range of frequencies? What more good ways to quickly prototype a design? Cladboard? (wish I could reuse the components.......greedy haha). The datasheet spec did say a 100kHz range and I definitely wanted to try cranking up still further.
I got a piece of copper clad board, sanded out all the tarnish and planned a layout to fit in the two of SOIC-8 LM393 chips. Because this was a thing which I had never tried, I looked up at some videos on tips and tricks for cardboard prototyping. Prototyping oscillator on clad board by W2AEW, Techniques for Building Electronic Circuits by Leo's Bag of Tricks and shabazprototype designs on RF stuff were inspirational to see and learn.
Cutting the board and scratching the layout was a bit painful for me without the right tools. A nice sharp acrylic cutter like this will do the job with extreme ease which I bought later on. After breathing some solder smoke and a couple of burnouts on my fingers, here it is!!!
Now comes the testing,....did it meet the 100kHz mark? Watch out:
| {gallery} Testing the VCO proto |
|---|
The jitter is extreme and still has a lot of harmonics. Optimisation tips? Welcome.
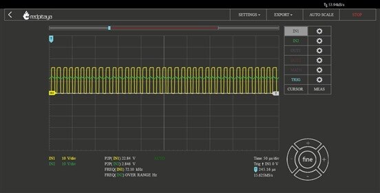
I am using a RedPitaya STEMLab 125-10 as an oscilloscope and spectrum analyzer to test and measure signals. Here is a short video on VCO functionality. I am sweeping the input voltage and thereby output square and triangular signal frequency sweeps, hitting up the mark of 83kHz here.
The old school method wins, It was fun!!!














Top Comments