No wires, no batteries, no solar panels, no screws, no glue and no suction cups, but a Klingmagon Subspace Probe can scavenge power to operate and cling to a vertical window without supports.
I have been planning to build an outdoor digital thermometer for a long time that uses a temperature sensor and digital display without requiring periodic battery replacement. I originally planned to use solar power and super capacitors, but hadn't gotten around to figuring out what would actually be required to make it work. Problems like keeping the solar panels clean were looking like they were as much work as replacing batteries.
My work with Qi chargers suggested maybe I could use wireless power transfer to eliminate wires going through the walls. I had most of the needed parts already collected and I had it all worked out in my head, so I figured I could whip a system together in a few hours..... wow, was I ever wrong...
I was out to lunch in assuming a Qi charger would work through double glazed windows. I had to make a completely custom power transfer system.
I was out to lunch assuming I could plug in a Nokia 5110 display (that I've used many times) and have it work. It took 2 days to figure out there was some hardware issue in the display that was producing random garbage. Fortunately I had an extra display.
I was out to lunch assuming I could drop in an arduino Pro Micro and have it work. It took another day to figure out some of the pins were blown.
I took so long trying to force this idea to work, I am now desperately behind on all my other projects, so I just have to dash off a video and then get on with other things.
In the end the system used 2 interesting ideas (wireless power transfer and magnetic mounting) to make a clean outdoor instrumentation device that could be simply installed and would never need battery maintenance. Both ideas worked very well, and I am happy with the result, just not quite so happy with how long it took me.
The project has a custom interface card to connect an arduino to a temperature sensor and an LCD. This card also has a footprint for a Bluetooth radio which can also go through windows, so there is room for expansion.
The system also has two custom PCBs to create a wireless power transfer system.
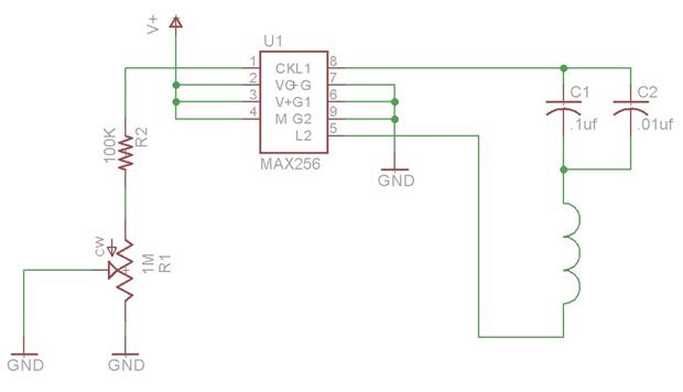
Here is the simple 5V power oscillator circuit that drives a printed coil that has 9 turns on it in a square spiral:
There are links to some PCB spiral coil inductance calculators in the links section.
The MAX256 is a neat little 3W chip that includes an oscillator and a power H-bridge driver designed to drive the primary side of transformers.
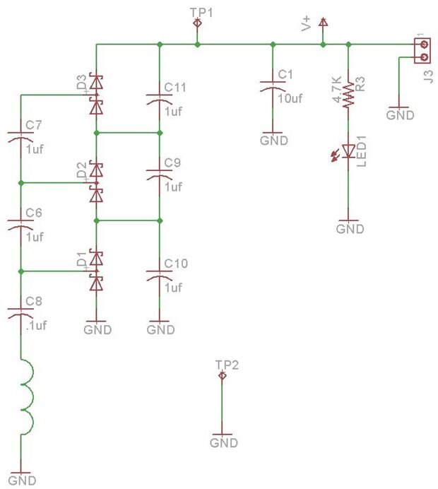
Here is the Power scavenging circuit, also with a 9 turn printed coil in a square spiral.
It has a charge pump to convert the AC input signal to DC and boost it to a higher voltage:
I will try to find some time to comment the arduino code and insert it here.
Hopefully these techniques will help pave the way for others to exploit them in their own projects.
Relevant Links:
Project14 | The Force of Electromagnetism: Anything from Solenoids, Motors, to Wireless Transfer!
temperature sensortemperature sensor


Top Comments