![]() | Enter Your Electronics & Design Project for a chance to win a $100 Shopping Cart! | Project14 Home |
| Monthly Themes | ||
| Monthly Theme Poll |
PART 4- ACTUATION:
In part 1, Connor and I presented our three foundational blocks of Home Automation: Notification, Environmental Awareness, and Actuation. We recommend you read Parts 1-3 before diving into this blog so you have your head around our approach to home automation. You can access them here:
In this blog, we will review our favorite modes of activation in the scope of Home Automation. They are the following:
- High Power Relays Product LinkProduct Link
- Linear Actuators
- Solenoids Product LinkProduct Link
- Worm Gear Motors
- Lights
Let's get to it.
HIGH POWER RELAYS
By high power relays, we are just referring to those popular boxed relays that typically will take up to 10A of current on either AC or DC voltage.
These relays are used with our other favorite actuators (linear, solenoids, worm gear motors). However, they also come into play to simply complete a circuit for an existing appliance. For example, with a EPS8266, you can make your own smart plug like a WeMo plug to switch on a lamp. We will use it to drive actuators, but also to control the whole house humidifier and trigger our garage door.
Here is an example circuit using the ESP8266 to trigger a high power relay:
LINEAR ACTUATORS
Because of the auto industry, it seems you can find yourself a strong motor very cheap one way or another. However, there are many times, you don't need to just spin in a tight circle - you need to push or pull on something. Fortunately, you can still find these reasonably cheap if you have a worthy application. For opening cabinets, you might be able to pull it off with a good servo. However, if you want to pull up a laundry basket with a boom, you'll need a strong linear actuator actuate the boom like we did with our Clock Crane and the Matrix Creator:
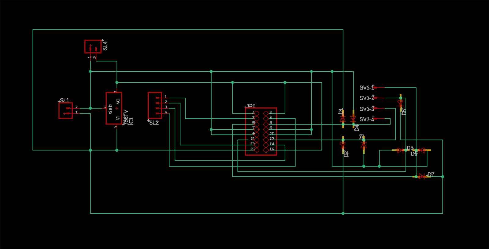
One kicker to linear actuators is that they must be driven both directions to be truly useful. So, you need a motor driver along with your microcontroler. Here is a schematic to drive a linear actuator with any microcontroller using a L493 chip to drive the actuator in and out:
SOLENOIDS
Solenoids are like very short linear actuators that stroke extremely fast. However, you don't need to drive them both directions as they have a spring that will force them to return just as fast. They are very good to serve as a door lock or pull a stronger rod that serves as a door lock. They are simply triggered with the high powered relay example above.
WORM GEAR MOTORS
This style motor has a slow spin and very high torque. You find them in cars on windshield wipers and door locks. We use one in our clock crane shown in the video above to let the hook out and pull it back up. It can pull up over 25 lbs. It has to be driven by a motor driver. As shown in the circuit above under Linear Actuators. If you exceed 1 amp, you need to provide a higher amp chip and some additional capacitors.
LIGHTS
Lights are a gray area in our model for Home Automation. You could consider them notification or an actuated device. Today, commercial products meet this need very easily with devices such as WeMo switches, Phillips Hue Bulbs, and Lightify. We employ these throughout and use our sensors, IFTTT.com, and Alexa to trigger them.
With Alexa and IFTTT.com, you can trigger your lights when you approach your house or auto turn them all off when you leave it. With your own sensors, you can have all the lights turn on as you move about your home or if your security alarm routine is triggered. We'll show you how in Blog 5 and 6.
ACTUATION CONCLUSION
This wraps up our most useful devices for actuation in the scope of Home Automation. In our next blog, we will build and program the Matrix Creator House Hub. In our final blog (#6), we will take in input from the sensors and trigger the actuators. Stay tuned!
See ya',
Sean and Connor






Top Comments