![]() | Enter Your Electronics & Design Project for a chance to win a $200 shopping cart! Back to homepage![]() | Project14 Home |
| Monthly Themes | ||
| Monthly Theme Poll |
Convert early 1900's crank wall phone to a voice activated assistant.
The phone is called "the cathedral top and picture-frame type wall phone" because of the shape of the top and the rectangular groove in front of the box. The small black cylinder at the center of the top was a lightning arrestor. When the line was struck by lightning, this would divert the high voltage to a wire connected to the ground, protecting other wires and coils in the telephone from being burned by the excessive current.
Estimated value of this vintage phone is between $125.00 to $250.00.
Recyle & Retrofit Project:
Modify the Google voice AIY code to repond to the prompt "Operator", for example:
Question: "Operator, How do you make lemonade?"
Response: "One, In a small saucepan combine sugar and one cup water. Bring to boil and stir to dissolve sugar. And two, remove seeds from lemon juice but leave pulp."
There are no markings or labels on the phone to indicate the manufacturer. There is a metal tag on the voice transmitter that contains "L41775".
A review of the components resembles the following wiring diagram, common to the Kellog Wall Phone of similar design.
Action Plan:
1. Investigate current construction and design:
- Search the web for any information on internal design.
- Disassemble as necessary to further your understanding (avoid destroying any useful parts for upcycling).
- Understand how and why it currently functions as designed.
2. Identify the means to update the design:
- Using knowledge from prior investigation make modification decisions.
- Test and verify the modifications.
3. Enable connection via Wi-Fi or Bluetooth:
- Extend the modifications to allow greater accessibility.
Project will include the following items:
- Wall Crank Phone - Purchased at second hand store for $40 (Aug, 2018)
- Raspberry Pi 4 - Supports the Google Voice AIY Hat
- Google Voice AIY Hat - Enable Google Voice AIY Version 1 functionality
- Headphone speaker - replace existing internal component of the candlestick receiver
- Microphone - Use two I2S ISS MEMS Microphones (ICS-43432) for the voice transmitter
- New cloth covered wire for candlestick reciever.
- 3D printed internal parts for the candlestick receiver and transmitter
- 3D printed Raspberry Pi 4 mount
- Construct new wiring harness
Important Note for DIY.
With a manufacture date in the early 1900's, the wire insulation likely contains asbestos. If you spray the wire with a clear craft spray the asbestos will be less likely released into the air. The spray is a temporary encapsulation of the asbestos, allowing it to be removed safely. It is best to replace the old wire with new safe wire.
Stretch goal:
- Allow the bell to ring as an alarm/timer controlled through the voice activated assistant.
Research:
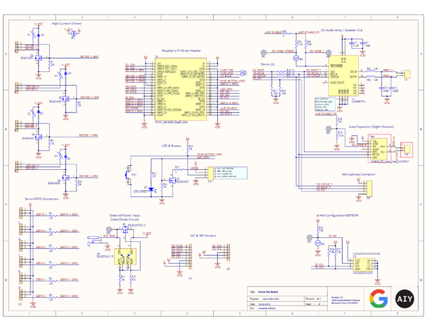
Google Voice AIY V1 Schematic
Microphone Board (due to size it will need to be modified to fit in the voice transmitter)
Current Tasks:
1. Enabling Google Voice to use a custom hotword "Operator"
2. Layout circuit for relay to control bell ring (decide if the raspberry will control pattern of ring or ring circuit with timer"
3. Find an old headset to get a speaker










Top Comments