![]()  | Enter Your Electronics & Design Project for a chance to win a Grand Prize for Originality, a Tool Set, and a $100 Shopping Cart!  | Project14 Home | 
| Monthly Themes | ||
| Monthly Theme Poll | 
Project PITS has moved forward since the initial prototype was seen to work.
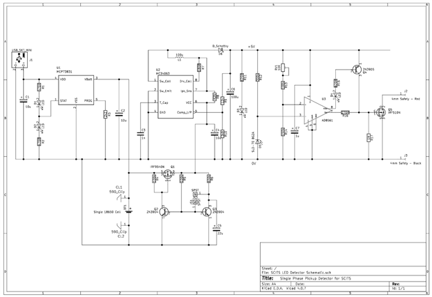
Since deciding that the best place for the on / off switch was between the charger and the boost circuit, the pre-manufactured board could not be utilised. The circuit has therefore been expanded utilising a MCP73831 charger integrated circuit from Microchip and a MC34063 for On Semiconductors to build up the boost circuit to convert the 3.7V from the 18650 cell to the required 5V.
This has created a much larger parts list as seen above, now giving a total parts cost of just over £75.00. The only major part missing from the cost now will be the cost of the PCB. Given the increase in components, the PCB has substantially changed but I have still managed to keep it within the case size.
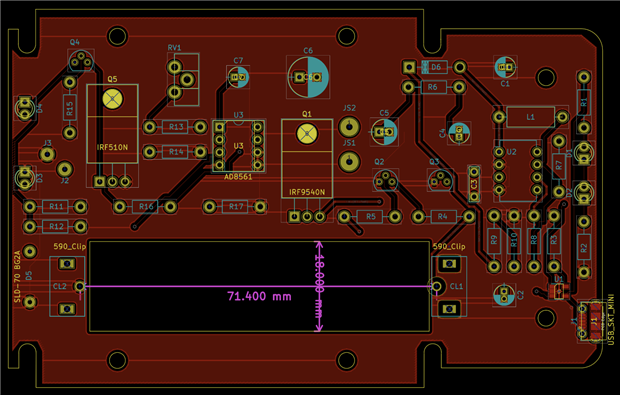
Front Copper Layout
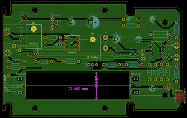
Rear Copper Layout
At the front, the board has been shortened to give room for the push button and 4 way socket that will be used to make connections to both the photodiode and the injection test set.
I am wondering If I should have a complete cutout of the copper around the whole of the battery positive clip as appose to just around the solder pads.
The battery clips themselves have been positioned on the PCB utilising measurements from a manufactured battery holder, to get the correct tension on the spring clips. A couple of concerns are surrounding the connections to the USB socket and whether or not a copper track should be run up to the negative battery clip from this. I am also wondering if I should look at fusing from the positive battery clip to the outgoing circuit and incoming from the charger. I am just wary of the power capability within the lithium ion cells and looking to prevent potential issues in the event of faults occurring.
Practically, not much has moved on. The 4 way connector and on / off switch have been mounted into the front of the case. I will need to drill holes for the LEDs and cut out for the USB connector, but this will not be done until I have a PCB to confirm the positioning.
The next thing to do will be to order the required parts in and select someone to manufacture the PCB and ensure that I can generate the correct information that they require.
			    








Top Comments
- 
	
	
					
				
			
			 
	
		
			
											
					shabaz
				
					
		
			
		
			 
 
	
		- 
				Cancel
			
 
		
 
 
		 		 		
		- 
					
						
						
													Vote Up
						
						+2
													Vote Down
											
				
 
				- 
															
				
 
										- 
											Sign in to reply
									
 
																		- 
				More
			
 
			- 
				Cancel
			
 
		
 
  
 
	
Comment- 
	
	
					
				
			
			 
	
		
			
											
					shabaz
				
					
		
			
		
			 
 
	
		- 
				Cancel
			
 
		
 
 
		 		 		
		- 
					
						
						
													Vote Up
						
						+2
													Vote Down
											
				
 
				- 
															
				
 
										- 
											Sign in to reply
									
 
																		- 
				More
			
 
			- 
				Cancel
			
 
		
 
  
 
Children