One of the most difficult tasks for a doctor is to divert a child attention while trying to make an injection. And what's better than something magic to entertain a child?
So for this challenge I thought of building a magic hat.
The magic hat will be able to read a child's mind. Under the hood (literally) there will be an health diagnosis system capable of measuring body temperature, heart rate and blood pressure.
To add something real magic, the magic hat will speak, recognize speech and move
Here is an image that gives an idea of what I'd like to achieve in this challenge
The magic hat will be made up the following components
1. a Arduino Yun board: the core of the magic hat
2. a USB sound interface
3. a servo control to make the hat bend
4. a IR thermal sensor, like the MLX90614. Melexis' MLX90614ESF-BAA is an infrared thermometer designed for non-contact temperature sensing. An internal 17-bit ADC and a powerful DSP contribute to the MLX90614’s high accuracy and resolution. It has a huge number of applications including body temperature measurment and movement detection.
5. a blood pressure sensor. This is something experimental I'd like to try... I will start from a photoplethysmographic sensor and build an apparatus for measuring blood pressure using a finger cuff
6. an accelerometer: the accelerometer will detect if magic hat is being carried
7. a LED bar to simulate the mouth movements
8. a battery pack to power everything up. Since the Arduino Yun is powered through a micro USB, I will likely use a smartphone powerpack
Here is how the components will be connected
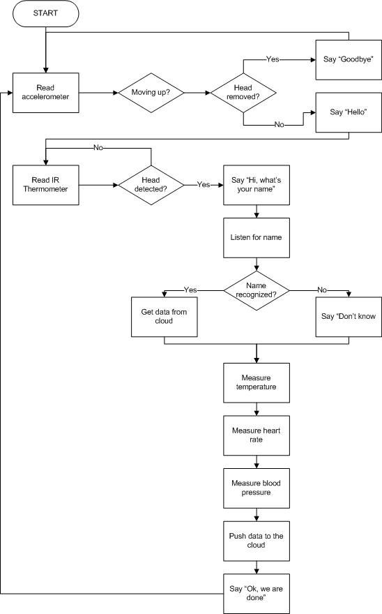
The flow of the whole application is shown in this flowchart



Top Comments