I have a situation I hadn't encountered before that is really bringing out my inner "noob". Below is a circuit I'm developing for one of my 4D Game Engine IoT devices (future Element14 Presents video).
The simple question is - would one expect to see a voltage at an open base of a transistor?
Here's the details:
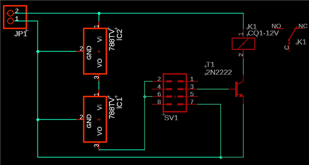
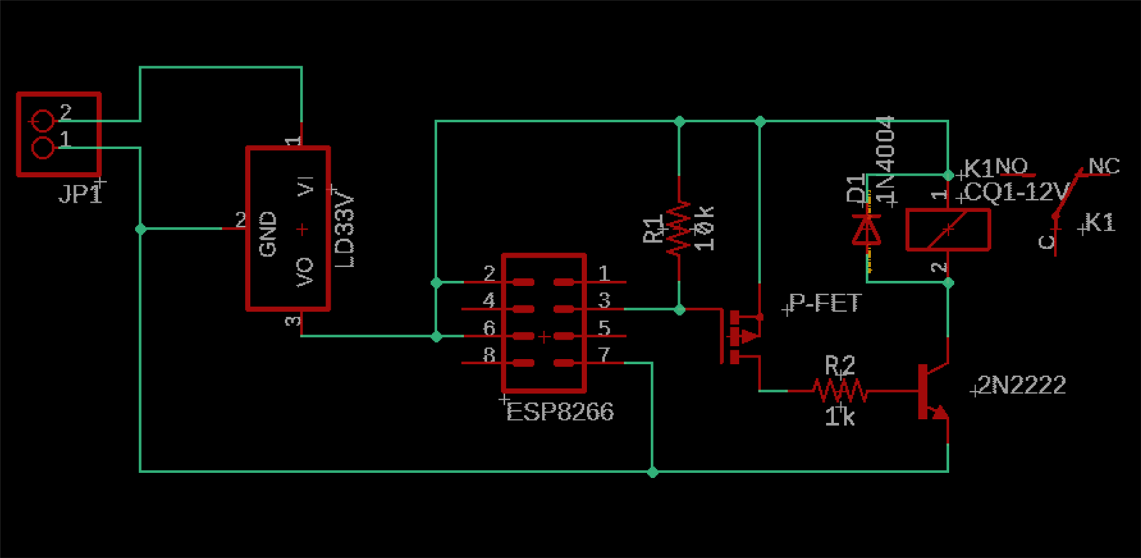
The SV1 is a 2x4 female header to plug in a ESP8266. JP1 receives a 9V battery. IC1 and IC2 are regulating down to 5Vs and then to 3.3V.
With the ESP8266 not installed, I probe pin three (the transistor base) to ground, I get 1.5 volts. For that pin, if the ESP8266 sees voltage on power on, it will enter its bootloader mode. In turn, its made the pin not an option to trigger the transistor because the voltage is instantly there when powered on and the circuit will be "bricked".
Is it normal to see a voltage on an base? I rebuilt the board from scratch and breadboarded it just to ensure it wasn't a short, but the problem persisted. I also added a 10K at the base hoping to "pull it down", but it did nothing for it.
My solution, of course, was to use another pin, but I sure would like to have that one for other projects in the future.
Thanks,
Sean





