A while ago (July 5th) in the discussion
I suggested an approach to building a low cost high frequency power amplifier.
The idea was to keep the design as simple as possible and base it on the classic 1970s bipolar transistor based HiFi power amplifier.
I've taken the idea a bit further and designed some boards, and finally got round to putting the parts on one and doing a bit of testing today.
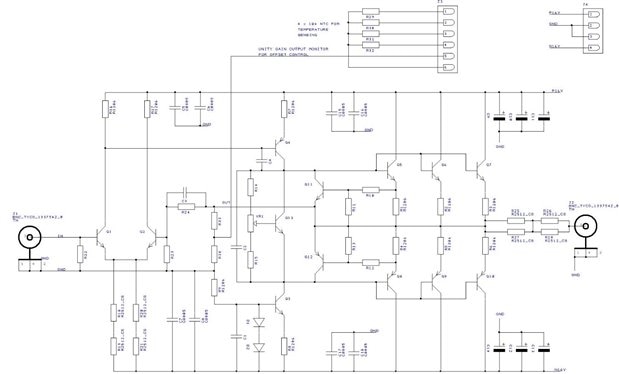
The final schematic looks like this:
And the board looks like this:
I've been testing it cautiously using +/- 12V supplies (should be OK up to +/-18) and a 20 ohm load.
So far it looks quite good, small signal bandwidth is up to 10MHz but it can't do anything like full power at that frequency.
All the tests below were 12V pk-pk into 20 ohms:
Sine wave at 1MHz:
And the spectrum of the same:
Square wave at 500kHz:
And a close up to look at the slew rate:
So far it doesn't look too bad - quite a bit more testing to do and almost certainly some tweaking. I'm hopeful of meeting my target spec of 10W into 8 ohm load up to 2 MHz.
If anyone wants to build one I'll be posting the BOM and will put the Gerber files on Dropbox or similar.
MK






Top Comments