Introduction
There are many compact LCD and OLED displays available, but the documentation tends to be poor. This is just a quick post to record a working configuration (circuit and code) to get a compact OLED display working. A 160x128 OLED display was selected, model DD-160128FC-1A (Farnell code 1498857, also available from Newark). It is a very high quality display.
The display is an Organic LED (OLED) type. For interfacing a similar-sized LCD display, see here.
The code that was written is targetted for the BeagleBone Black (BBB) but can be very easily adapted for any platform. For the BBB, it uses an I/O library called iolib (see here for more details) intended for quickly prototyping a solution. The library code is already included in the zip file attached to this post.
The code is prototype level – ideally it would be rewritten to use faster interfaces (e.g. SPI, or PRU processor), but it runs fast enough for many use-cases - with the current code the display update rate is more than sufficient for text information and simple diagrams. Perhaps 30 updates per second are possible with the current code if the entire screen is not being refreshed.
The code has a few graphic commands but not much – it is an easy matter to use one of the many existing third party graphics libraries if anything beyond simple text/graphics is required.
The current code has just these capabilities:
- Point plotting
- Line plotting
- Rectangles (filled, unfilled, bordered)
- Scalable Text
- Graphic image read from raw file into RAM
- Graphic image display from RAM
Display Dimensions and Notes
The display has a Densitron code DD-160128FC-1A. The screen has the label “UG-6028GDEAF01” on the rear. A connector by Omron (Omron code XF2M35151A Farnell code 1112561) should fit.
Shown below is a diagram from the datasheet. The screen is very thin (about 1.5mm). There is an in-built controller (Syncoam SEPS525) located in the hatched purple area. The display is organized such that memory address 0 is top-left (where the round blob is shown) like most displays. Personally I prefer to have the origin at bottom-left, so the code uses that reference point as (0,0) instead of top-left.
Example Images
These photos were taken in a brightly lit room. The screen appears bright, sharp and has a more rich/saturated quality than LCD displays:
This animated character is drawn at position (0,0), since co-ordinates are taken from bottom-left in the attached code:
An example menu. A circuit board could have buttons to the side:
Video
Note - The photographs are more representative of what the display looks like in action. The image quality appears extremely bright and sharp when viewed in person – about the same as a mobile phone
The video clip here is only really useful to show the update speeds for the current code. The pulsing/flickering and horizontal banding visible in the video is not apparent in real life.
Click here for the video- having real trouble with it, it is from a camera I don't normally use and the quality is pretty bad - sorry. The final animation is actually quite smooth in real life.
Circuit
There is an optional demo board available, but it is quite basic; it has no active components, it is almost just a breakout board. The demo board was intended to speed development up, but the datasheet slowed things right back down again - the datasheet from Densitron is poor and has many errors (they have taken absolutely no care to review it).
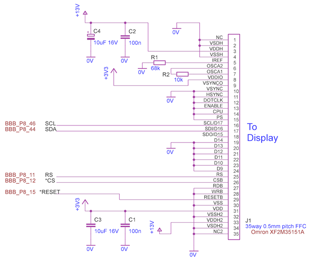
This is the required circuit to get the display working in a serial mode:
An appropriate connector shown here (Farnell code 1112561) should be compatible (35 way, 0.5mm pitch) but was not tested.
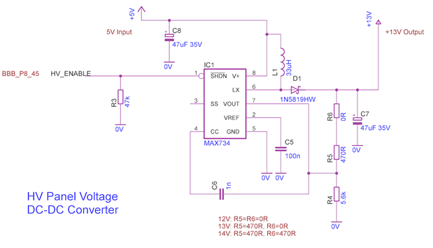
The display requires a low voltage supply (3.3V max) which matches what the BBB offers. A higher voltage (13V) supply is also required. I didn’t have any appropriate IC over the holiday period, so a Maxim MAX734 was used, with some resistors used to adjust the voltage to 13V. This is not recommended since it is outside the specification of the MAX734, but the circuit is shown below since it worked for the prototype. It is recommended to use a different circuit.
Once assembled, the circuit was connected to the BBB as indicated in the schematic. The 0V, +3.3V and +5V supply rails were powered directly from the BeagleBone, using the BBB header P9 pins 1, 3 and 5 respectively.
Software
The code is attached to this post. It is written in C. Refer to the file ‘oled.c’ to see the functions available. The main function currently also resides in that file. It runs five demonstrations when executed.
To use it, create a folder off the home directory (/home/root in my case):
mkdir –p development/oled cd development/oled
The path will now be /home/root/development/oled
Copy the files into this location, then type the following to compile the code:
make install
The demo can now be run by typing:
./oled
Summary
It would be worthwhile creating a board for this display, and using it for small projects with the BBB where a high quality image is needed. A good amount of information can be represented on this display. It is easy to use with the example C code library, but will require a 13V supply (a small circuit can be used to generate this from the BBB’s 5V supply rail).
For larger displays, the 4.3” and 7” BB-View displays are available.
The revision 1 code is attached below for reference, but is also available here so that changes can be tracked.







Top Comments