In my previous post on Starting out with Eagle I followed Jeremy Blum's tutorial to build a 555 timer circuit using Eagle's schematic editor. I've now followed the next video and put together a PCB.
Before moving on from your schematic to PCB, I strongly advise running through the ERC or "Electrical Rule Check", this will tell you if you've done things like shorting the powersupply, left pins unconnected or in my case appear to have connected two nets but have actually just overlaped the lines.
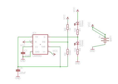
Here's the IC1 power pin zoomed in. When I moved the VCC net you'll see that it's not actually connected to the IC. I ended up deleting the VCC component, reconnecting the net and then rotating it.
The warnings about Bat+ and IC1 V+ connected to VCC could be "Approved" as those are the right connection. My battery has two different +V connections so those both needed wiring up which also was spotted by the ERC.
I managed to clear the errors and get on with designing the board. I have left the layout to emphasise these points.
As mentioned above it's key to ensure your schematic is complete and fault free before working on the board design. Also the position of the components will make a big difference to how easy it is for you (or the auto-router) to route the board.
I used Jeremy's idea of adding a polygon as a ground plane on the bottom layer. This can simplify the design but can also complicate the workflow as you often have to "ratsnest" the polygon to generate the gaps and holes around the components. Watch Tutorial 2 to see that in action. The rats nest option is also very useful when you are ripping up tracks after moving or rotating components which I did several times.
I did try the auto router a few times and it did come up with a clever single sided board however it managed that with traces between pins and under the resistors and LEDs. I don't mind traces under the larger components (see board design below) but I thought for a default setting that was a bit strange. I've not had enough time to work with the autorouter to get it to produce designs I would be happy with.
The vias are added automatically when your route is on multiple layers although I found I had to change the default drill size to pass the DRC (design rule check). As with the ERC it's worth running this check as it will let you know if you have overlapping components, traces that are too close together or a silly error such as drilling the same hole 3 times with different sized drills.
My final tip would be to descide on a suitable track size up front, I found it a pain to change these retrospectively, it might be possible to multiselect traces but I've not found a way to do that yet. I did experiment with making the power traces larger on my board but have ended up with a bit of a mix of sizes. I also can't seen to find a metric option for drill and trace sizes as I find the old imperial measures a bit cryptic.
It did take me some time to come up with a layout I was happy with although even now there are things I'd change but I believe I have a working board design. I'll review that after watching the 3rd tutorial.




