Hello, I suspect this is a question that has been asked and answered before, but my searches for the answer are made difficult by the large number of other discussion topics on other overlapping objects in Eagle. So, apologies in advance if you've already answered/discussed this before - I couldn't find the topic!
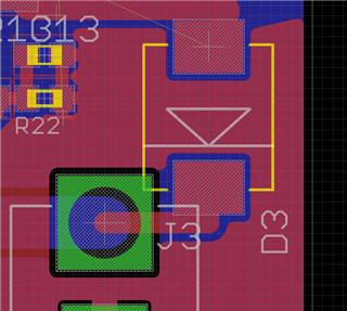
The screenshot below shows a large surface mount diode placed next to a through-hole mount connector. The body outlines of these components are shown in white and yellow lines:
The body outlines would suggest that the diode body is going to sit on the through hole pad, and the connector body is going to sit on the surface mount pad. My question is: is this a problem? The bodies themselves aren't close to each other, but are there any issues I should be wary of during reflow soldering or any other process during assembly that would make this a problem?
Clearly in this screenshot there is plenty of space to move the components further apart and avoid this overlap. I just thought I'd use this as clear example to illustrate my question.
Many thanks for any thoughts!
