Hi,
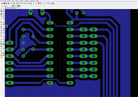
Is there any quick way (or any way) to remove routes (copper) from inside of pads? I have something like this:
And I want to have empty holes inside of pads after exporting to image. How to do it? 
On 20.8.2013 14:46, Marek Pestkowski wrote:
And I want to have empty holes inside of pads after exporting to image.
Hi Marek,
I think, this is answered in a thread 16.8.2013 19:47 (Kevin Farrows).
For the homebrew Printed Circuit Boards, use drill-aid.ulp. I used it
also a long time ago and just tested, and it works.
Asko.