Hello all,
I am doing a project where I have to design a PCB. I am new in this field. I am using EAGLE PCB software.
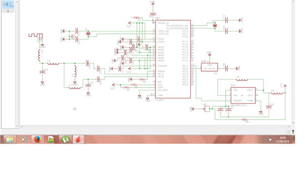
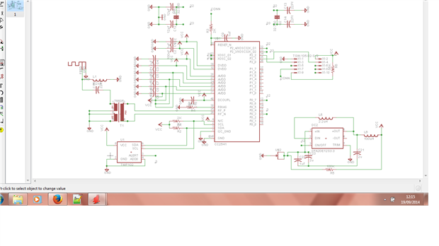
About my project: I am working on a project where I have to measure the environments temperature. I am using TI's CC2541 Bluetooth soc, temp sensor TMP102, DC DC convertor, SOC debug flash TSW-105-02-S-Q and MURATA's Balun transformer. Whenever I put the battery in my PCB, the temp sensor reads the data and send it to my phone via Bluetooth. For this PCB design I am using eagle software. Since I am new to this software and I am working alone in this project I want help from you all.
Till now I have the schematic design on software. I am attaching my pdf file here, so you guys check the file and tell me if I am going in a right direction or not?
And also how to check the design if it is correct or not? I clicked on the error button, it is showing warnings only not an error.
Guys please help me with this.
