Cabe Atwell’s Raspberry Pi Remote Fish Tank Controls - ‘Project Goldie’
People love their pets, no matter whether they have fur or fins, owners go out of their way to make them feel loved, even remotely. As a way to keep tabs on his goldfish while away, I (Cabe) designed a feeding/monitoring system based around the Pi, allowing him to observe and feed his pet in real-time over the internet anywhere in the world. His automated system makes use of a Pi camera mounted to a motorized platform that allows him to move the camera remotely using online controls. If the fish is hungry, he can simply engage the automatic fish-feeder that distributes a prescribed amount of food, thereby preventing accidental overfeeding. The brains of the system centers around the Raspberry Pi SBC along with an Arduino Uno, stepper motor to actuate a linear motion slide actuator-mounting system. The unusual thing about this project is the accompanying video that’s almost a complete tutorial and even has an animated story to accompany it as well.
Cabe Atwell’s ‘Scary Door’ Project.
If my ‘Project Goldie’ wasn’t unusual enough, then perhaps his ‘Scary Door’ project will tide you over until his next Pi instalment. Designed in time for Halloween, the Scary Door projects a series of horror-inspired videos along with timed pounding to match what’s on the screen. The door is outfitted with an embedded LCD screen along with a series of pistons and valves that are controlled by a pair of Raspberry Pi SBCs that tie everything together (video and actuation respectively). The creepiness is engaged when passersby trip a photoelectric beam sensor, after which a cacophony of sights and sounds begin, giving the effect onlookers are looking at what is going on behind the door.
stetro’s LED Coffee Table.
Some would say the people of the world can be defined by the coffee that they drink. I disagree and say what they put that coffee on is a better barometer of the world’s people. In this case, stetro’s LED Coffee Table makes him creative to say the least. stetro took a simple table from Ikea and outfitted it with 25 diffused RGB LEDs that are housed in 25 square Styrofoam blocks. Those blocks are housed underneath an opaque piece of plexiglass, giving the lights an increased diffused look when on. The lights are connected to the Raspberry Pi’s SP1 interface (housed on the inside of one of the tables lips), which not only controls the lighting scheme but is also to play games using the tables two implanted arcade buttons!
guzunty’s Portable Games Console.
There are a host of portable video game units (NVidia’s Shield comes to mind) currently on the market but only a handful of portable game consoles that use the Raspberry Pi, such as guzunty’s Portable Games Console. The console makes use of a Raspberry Pi SBC that connects to a small touchscreen LCD, which connects to the Pi through a Guzunty programmable I/O expander card (using the Pi’s SPI pins). To power the console, guzunty used a LiPo rechargable battery that’s piped through a Meltwater 5v DC to DC switched mode power supply. The interesting thing about this console is that (emulated) games are played using a Wii remote that’s outfitted with a Bluetooth dongle!
Raspberry Pi Laptop, assembled by Drew Fustini
Connecting the Raspberry Pi to the Motorola Atrix Lapdock is an easy project that will make your Pi supersized. It it probably the fastest way to go portable as well. I believe the Atrix is a defunked product, but I am sure some can be picked up on Ebay. Take a read on how quickly it can be set up!
Nathan Morgan’s
Sure, the Raspberry Pi is great as a standalone PC but it can become a whole lot more when injected into incredible projects like Nathan Morgan’s Mobile Raspberry Pi Computer. Actually, it is a brick-sized portable laptop that can be taken anywhere and function much like its larger cousins. His ‘Pi-to-Go’ takes the Raspberry Pi SBC and adds to it an after-market camera LCD screen, a 6-cell Dell laptop battery pack, an SSD hard-drive, Wi-Fi and Bluetooth dongles along with a wireless keyboard and touchpad mouse. The whole setup fits into a customized 3D printed enclosure that binds everything together into one portable unit. The mini-laptop uses a slightly modified Raspbian Linux OS in order to make what’s displayed fit the entire screen.
Drew Fustini’s Pumpkin Pi.
When fall roll’s around the pumpkins come out. Naturally, when there are pumpkins, there inevitably comes the pumpkin pie. In this case its Drew Fustin’s Pumpkin Pi, which is an interactive Jack-O’-Lantern powered by the Raspberry Pi. He outfitted his Jack Skellington pumpkin is filled with a remote board that’s outfitted with 2 white LEDs, 2 red LEDs and a single amber LED to light up the pumpkin, which is tripped when people walk by a PIR motion sensor. What makes this project interesting is that the Raspberry Pi that controls the show is situated indoors, while the tethered LED breakout board is housed in a glass inside the pumpkin in order to isolate the electronics from the pumpkins innards.
Drew Fustini’s Raspberry Pi controlled LED Advent Candles.
What are the Holiday’s without candles and the Raspberry Pi? In this case, Drew Fustini’s combined the two to create his Raspberry Pi controlled LED Advent Candles. The candles (traditionally lit the 4th Sunday before Christmas and every subsequent Sunday until then) themselves were simple off-the-shelf Advent Tealight Set Purple and Pink LED candles from Amazon. After taking them apart, he hooked them up to the Pi suing an Adafruit Pi Plate along with an Adafruit Real Time Clock module to keep the time and date correct to light the candles correctly. While it may seem like overkill just to get some LED candles to light in sequence, the joy it brings during the Holidays makes it worth it.
There’s probably no one on the planet that hasn’t heard of the Minecraft video game where players mine resources to make textured cubes to build, well whatever they want. The indie game has been released for almost every mobile device and platform known to man, including Android, iOS, Xbox 360 and PC. Much to the satisfaction of Raspberry Pi users, the free game was released for the SBC back in February of this year and is based on the Pocket Edition, albeit slightly cut down version. This version has support for multiple programming languages and is therefore intended for use as an educational tool for those looking to step into the world of programming.
DanyO’s OpenMediaVault on Raspberry Pi.
NAS (Network Attached Storage) is a great way to store large amounts of data that users don’t want to get rid of. OpenMediaVault is a novel online solution that can manage your NAS. Combining the two using a Raspberry Pi may seem complicated but it can be done. DanyO was able to compile a few software packages that allow users to install the web-based software with minimal effort. The process begins with elevating your privileges on Raspbian, after which a series of package sources of OMV are used. At that point, users simply install the OpenMediaVault software, however if problems are encountered, he provides a method to help get users through those issues.
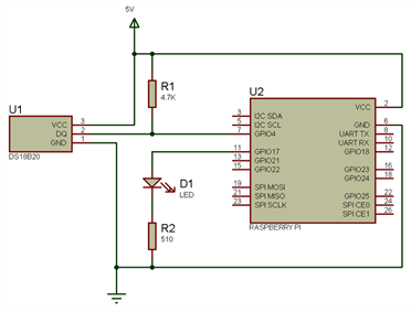
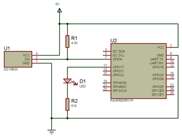
DeviceHive Python and Raspberry Pi Temperature Sensor schematic.
The Raspberry Pi can be used for a host of different projects, including being used as a remote temperature sensor using the SBC and a little bit of knowledge using Python. DeviceHive has laid out everything needed in order to get the sensor up and running, including the schematic needed to wire the breadboard. All that’s needed is the Pi, Dallas DS18B20 1-wire temperature sensor, LED, 510 ohm resistor (LED)/4.7k ohm resistor for sensor and the breadboard. The Python code needed is listed on their website for those who don’t know how to program in Python but also includes how to do so in detail. Those with extensive knowledge can replace the LED with anything including a power relay that can control the lighting in a room based on temperature.
Ladyada’s guide to adding a RTC to Raspberry Pi.
Some Pi projects require adding an RTC (Real Time Clock) to the SBC, which can seem like a huge hurdle but it doesn’t have to be. Ladyada has written a detailed tutorial on how to do so using an RTC and DS1307 module running Occidentalis v2.0 (Wheezy derivative). The setup is pretty basic and incorporates a breadboard as there is some soldering involved. Users should be discouraged with the soldering portion, as this project is a great way to learn how to do so without destroying costly components.
Hubcitylabs NFC on Raspberry Pi with PN532, PY532lib and i2c.
Nothing like a bunch of numbers to set a Pi project in motion that concerns Near-Field Communications. To get that project in motion, Hubcitylabs was looking to control things throughout their labs with the Raspberry Pi as their hub and controlling it with NFC cards (with the aspect of biometrics in the long-run). In order to get each biometric hub in order, a single Pi is needed for each peripheral, which uses a standard I2C for the communication port between each of them. NFC is the name of the game here, which lets users control their environment using Near Field Communications.
John Beetem’s Raspberry Pi Lapdock Connection.
Getting high-rez displays to work with the Raspberry Pi can be a daunting task to say the least, however it doesn’t need to be. thegrendel was able to pair up a Motorola Atrix Lapdock 11-inch HDMI display with the Pi, effectively turning the SBC into a laptop. To accomplish this feat, he used the lapdock’s HDMI and USB ports along with a host of adapters to connect them together, including HDMI micro to standard cables along with USB micro to standard adapters. A little bit of ‘cable-shaving’ allows the connectors to come together snuggly and after all is said and done, users effectively have a simple laptop, albeit with a rats nest of cabling.
oneleggedredcow’s Raspberry Pi Xbox Controller Scratch Game.
It’s interesting to see what users can connect to the Raspberry Pi SBC for their various projects. In this case, oneleggedredcow wanted to use an Xbox controller in an effort to play Scratch-based Asteroid Avoider. While others have mated controllers with the Pi, little if any have successfully hooked an Xbox controller to one and have it work correctly. To get the controller to communicate with the SBC, oneleggedredcow used the xboxdrv driver, which translates the controller’s buttons to keyboard key presses. While gameplay is incredibly slow with Scratch-based games, it proves that you can connect an Xbox controller to the Pi with relative ease.
Marcos Miranda’s Dedicated Speech Synthesizer without GUI.
Rounding out this eclectic list of unusual and interesting Raspberry Pi projects is Marcos Miranda’s Dedicated Speech Synthesizer without GUI. The project allows users to translate text into speech, which sounds like a cross between Stephen Hawking and the computer voice from War Games. To do this, Marcos used the RPI Text to Speech program Festival along with stripping out the entire X Window system, allotting only 4mb to the Pi’s GPU. He then used Linux’s CLI (Command Line Interface) along with TUI (Text User Interface), which allows the Pi to become a dedicated platform for speech synthesis. While it may sound easy to get the SBC to talk, it’s actually quite difficult especially for those new to the Linux OS.
Amazing work...all...
C
See more news at:























