Last month, I discovered there was a company called Outernet here in Chicago, where I live, that created a derivative of the BeagleBoard called Lantern:
https://www.indiegogo.com/projects/lantern-one-device-free-data-from-space-forever
- $696,653USD total funds raised
- Original campaign was 240% funded on January 11, 2015
Here's a quick description about how the satellite reception works:
Lantern tunes into two frequency bands and types of satellites: L-band and Ku-band. A huge volume of content can be accessed via Ku-band satellites, through an external satellite dish.
While on the go, Lantern relies on its internal antenna to receive content from Inmarsat, a global satellite operator. Once the tuner selects the frequency, and the demodulator turns the waves into bits, the data is passed on to Lantern's compute module, which is similar to what powers many cellphones all over the world. At this stage, these bits are turned into digital files, which are all stores in a directory to be shared over Lantern's wifi hotspot.
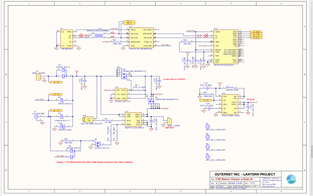
The files in this repo pertain to Lantern's main PCB. This includes the schematic, gerbers, and BOM, in addition to project outputs from Altium 15.
Lantern is a portable satellite data receiver which consists of a main compute board and separate RF module which receives satellite transmissions between 1525MHz and 1559MHz.
V1 of the Lantern compute pcb is derived from the Beaglebone Black single board computer. The main differences between V1 and BBB include the addition of a DVB-S2 network interface module (NIM), as well as an onboard wifi module. Unlike the BBB, V1 does not provide for a video interface.
The other interesting addition is Battery Charger Circuit with Solar In:
Example of the PCB footprint from the design files:
Syed also gave an Outernet presentation and demo at Chicago hackerspace The specified item was not found.:
Enabling Universal Information Access: Libraries From Space
Syed brought their existing Lighthouse receiver for a demo:
Lighthouse creates a WiFi network that users can connect to. I was able to browse content that had previously been received by the device such as Project Gutenberg books and Khan Academy videos:
Additional information:
- Hardware & software repos for Outernet on github
- Satellite service status:
- What would you like to share from space?
- How we made Lighthouse: We didn't
- Satellite Coverage
- Wiki index page












Top Comments