Greetings,
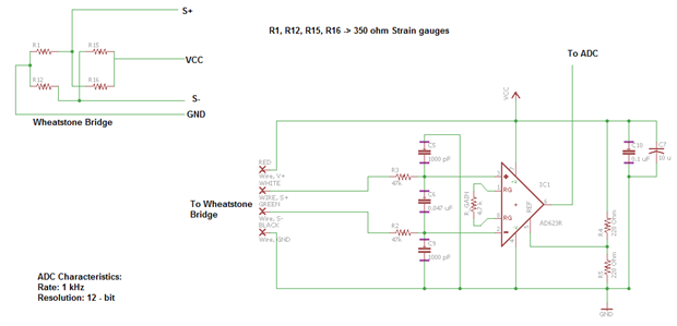
I'm working with a design I developed and I'm running into the shortcomings of Inductor based regulators. I'm trying to regulate a 3.7V nom. lipo battery to 3.3V for ADC sampling of a strain gauge bridge. Unfortunately I am running into issues with noise and I believe it's due to the oscillations of the voltage regulator I am currently using, the TI TPS61200.
Does anyone know of a good linear voltage regulator that can take the 3.7-4.2 V of a LiPo and still hold a 3.3V stable output?
I've searched for some time and I am not having much luck. Perhaps I am thinking of this from the wrong approach.
Many Thanks!



