It feels funny posting about tubes on a site called element14. After all silicon was the great disrupter that pushed vacuum tubes to the sidelines. Setting all that aside I know the e14 community will welcome this blog... but it still begs the question, what on earth inspired me to make a tube amp? It was never on my bucket list and vacuum tubes in general were an area of electronics I was quite happy to stay clear of. What does interest me though, is display technology. So much so, that one day I spontaneously ordered a 2 inch electrostatic deflection CRT from eBay. Here it is....

A real beauty to be sure but a harsh reality set in once I learned its biasing requirements. In typical operation the second anode sits 850V above the grid. Scary stuff. At first I was discouraged but eventually I decided that an audio-based tube project would make for a nice intermediate step. After all, a couple hundred volts is less threatening than 850V.
Before too long I discovered that some of the more sought after tubes like the 12AX7 and EL84 can be quite pricey. I opted for a more economical approach and searched local antique shops and kijiji listings. I finally hit pay dirt at a ham fest held in Carp, Ontario. A handful of vendors were selling tubes and I managed to get my hands on a few good parts. The most notable acquisitions from that day were 6K6 and 6V6 pentodes. Both of these tubes are suitable for the final stage of an amplifier.

The 6V6 was interesting from a historical point of view because it was manufactured by Rogers. Today Rogers is a service provider for millions of Canadians. It was interesting then to see them making vacuum tubes in their early days.
Resources for Learning about Vacuum Tubes
In addition to the tubes, another interesting item that was picked up that day was a set of course notes from the Canadian Navy. From what I can tell, the notes were put together in the early 1960s to help naval technicians transition from vacuum tubes to solid state transistors. I began to see myself taking the reverse track where I was instead using knowledge of transistors as the basis for learning about vacuum tubes.

So I faithfully read the course notes cover to cover, became a total expert and the rest is history... well not quite. My actual go-to resources were:
Tube Amp on PCB: This is an element14 blog from dougw that I kept going back to. My decisions to use a 125 series Hammond transformer and to go with a single ended design originate from this blog. /challenges-projects/project14/backtoanalog/b/blog/posts/tube-amp-on-a-pcb
Guide to Vacuum Tube Amplifier Design: This is an excellent online book from Giuseppe Amato that starts from the very basics and steadily progresses so that by the end of the book you actually have the knowledge to design your own tube amp. https://www.vtadiy.com/
Vacuum Tube Load Line Calculator: Also from Giuseppe Amato, this online tool is a real time saver compared to manually drawing the load line yourself. And truth be told, without it, I wouldn't be able to generate the load line for a pentode driving a reactive load. https://www.vtadiy.com/loadline-calculators/loadline-calculator/
Valve Museum: Includes links to thousands of vacuum tube images and datasheets. http://www.r-type.org/
Many of the datasheets themselves have been compiled and hosted by Frank Philipse on his site: https://tube-data.com/index.html
TubeDepot: As its name implies this is a company that sells a wide variety of vacuum tubes; a good portion of which, that can be described as New Old Stock. The 6K6 I picked up earlier was the black metallic variety. I purchased two glass tube versions (6K6GT) from TubeDepot. https://www.tubedepot.com/
The more I learned about vacuum tubes the more they reminded me of FETs. The similarities between the two are explored in the table that follows:
| Pin | FET Equivalent | Description |
| Plate (Anode) | Drain | The Plate typically connects to the positive supply through a resistive or reactive load |
| Cathode | Source | The Cathode is often connected to GND directly or through a resistor |
| Grid | Gate |
The voltage on the Grid determines the current that flows from the Plate to the Cathode Current drops as the Grid voltage becomes more negative and rises as the Grid voltage approaches 0V |
Preamplifier Stage
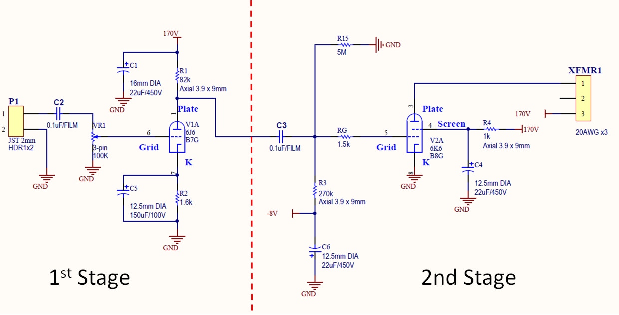
The schematic for the audio channel appears below.

The tube amp is divided into two stages. The first stage uses a 6J6 triode in a self-biased configuration. The Supply is 170V and the tube is set up to bias the cathode 2V above the grid. The output of the first stage is located at the plate. Its quiescent point was determined by drawing a load line through the characteristic curves in the 6J6 datasheet.

The general process for this is as follows:
- Start the load line on the horizontal axis at your supply voltage (170V for me)
- Continue drawing the load line towards the left
- Try to intersect the -2V curve so that it occurs in the middle of the load line (if possible)
- In my case the load line met the vertical axis near the 2mA mark
- The resulting load resistor was calculated as 170V/2mA = 85k
- The load line intersects the -2V gate curve at 70V and 1.2mA. This is the output's quiescent point
- Next you have to choose a cathode resistor that sets the -2V gate voltage at the quiescent current
- In my case it worked out to be 2V / 1.2mA = 1.67k
- The values above are ideal values
- In the end I went with 82k for RL and 1.6k for Rk
For working out the first stage gain we concern ourselves with the following parameters:
| µ=37 | Gain factor of 6J6 |
| rp=7.7k | Intrinsic plate resistance of 6J6 |
| RL=62k | 82k || 270k || 5M |
The gain itself is calculated by:
G = µ x RL / (RL + Rp)
= 37 x 62k / (62k + 7.7k)
= 33
Output Stage
The final stage uses a 6K6 pentode in a single ended configuration. As a pentode it includes an additional grid called a screen. This adds a whole new dimension. Luckily I could rely on the Load Line Calculator tool developed by Giuseppe Amato, which is available at:
https://www.vtadiy.com/loadline-calculators/loadline-calculator/
The load line for my configuration is pictured below.

The resulting parameters for the final stage are:
| Parameter | Value |
| Supply | 170V |
| Screen | 170V |
| Gate | -8V |
| Iq | 28mA |
| RL | 13,000 OHM |
So how much power can we expect?
Since the gate bias is around -8V it is reasonable to expect the voltage to swing from 0V to -15V. From the curve I obtained:
| 14.25mA | at -15V |
| 37.5mA | at 0V |
| Ipp | 23.25 mA |
| IRMS | 8.22 mA |
So power then is determined by:
P = I2 x RL
= (0.00822 A)2 x 13,000 OHM
= 0.878W
This figure seems miniscule at first, but don't worry, it's louder than you think.
The Tube Amp PCB is shown below. The 6J6 is the smaller tube in the foreground while the 6K6 is the larger tube in the back.

Transformers and Dealing with Ground Loops
Three things are required for current to flow through a vacuum tube:
| 1 | Setting the Plate positive with respect to the cathode to entice the electrons |
| 2 | The vacuum itself, which provides a nice clear unobstructed path for the electrons |
| 3 | Thermal energy, which is required to release the electrons from the cathode |
To satisfy the third condition vacuum tubes include a heater filament to warm the cathode. In the case of the 6J6 and 6K6 parts, it is necessary to apply 6.3V across their heater filament pins.
Although tubes are the focus of this blog, in a sense it's the transformers that are doing the heavy lifting. A typical vacuum tube design requires a number of different voltages....a main supply rail, typically in the hundreds of volts, a heater supply and negative bias voltages for the grids. Even a lower power design like mine needed two transformers right out the gate.
| M/N: | Description |
| A41-25-12 |
An inexpensive step-down transformer that converts 115VAC to 6.3VAC. I used one secondary winding for the heater filaments and the other for the 2nd stage's -8V gate bias |
| 125B | Audio transformer from Hammond with +/- 1dB flatness from 150Hz to 15kHz |
My set-up with the two transformers is shown below:

In hindsight I could have used a third transformer to isolate the circuit's main supply. Unfortunately this was not the case and my ground connects directly to the AC neutral line. Owing to this grounding strategy, early testing was plagued with the most god-awful 60Hz hum. Connecting a waveform generator to the input or taking scope measurements anywhere on the board was a no-go. Each of these instruments is referenced to earth ground so connecting them resulted in ground loops.
Some Lucky Breaks
Since a cell phone running off of its battery is obviously isolated from the mains, it was the go-to method for my early testing. I played a couple of songs and it actually sounded really good. I found a video of a 1kHz tone on YouTube and I eventually remembered that I had a cheap handheld scope. Finally I had a method to do some characterization. I played the 1kHz tone and took measurements at the input, second stage input and final output at the speaker. The three captures for these measurements follow.
Note: At this point there was still a significant 60Hz component in the signal and it messed up the automatic peak-to-peak voltage measurement displayed on the scope. I decided instead to measure by counting the scope's vertical division lines.



The measurements show that the voltage gain of the first stage is 19.5. This is considerably lower than the 33 figure calculated earlier. Fortunately I discovered that the level out of a DVD player is quite a bit higher than that of a CD player. This more than compensated for the short fall in first stage gain.
Side Quest / The $10 Turntable
Around this time I came across a Facebook market place listing for an old LXI Series turn table. Apparently the LXI brand was sold exclusively at Sears back in the early 80s. The turn table was listed for $10 and for that price, why not take a chance on it?

Unsurprisingly it needed some work. Over time the belt had transformed itself into a sticky mess not unlike fruit roll up. After replacing the belt and stylus cartridge it was up and running. I purchased an RP400 phono preamp for $15 and connected everything up to my tube amp. It sounded fine but was a little lacking in the volume department.
To increase gain I opened the preamp up and reduced the two 3.3k resistors by a factor of 10.

This shouldn't effect the RIAA equalization too much. It pushes the 1Hz pole up to 10Hz and the15kHz pole out to 150kHz. At any rate prior to changing the resistors I compared the modified circuit's simulated AC analysis against the original's and the plots were very similar.
The Final Push
At times it seemed like this project dragged on and on, but now with the ability to play records I was inspired to finish things off. The first order of business was to reduce the 60Hz ripple.

Originally there was a total capacitance of 144uF bypassing the 170V supply. I increased this to 810uF. While this didn't fully eliminate the 60Hz hum it reduced it substantially.

I finally ordered a second 125B audio transformer. Up until now I was only hearing music from a single channel. This was okay for older mono recordings, but of course most music from the last 60 years was recorded with stereo in mind. Finally hearing both channels in stereo was a welcome change to say the least.
Early on I had bought a wooden box from Ikea to use as the housing for this project. I treated this box with a Borax solution so that some level of fire protection could be achieved.
Finally on a Saturday where I had some time to spare I managed to finish things off and install everything into the box. This took longer than I thought it would. The sun was going down as the finishing touches were made. Here is the photo I snapped to commemorate the moment.

The Sound
Well...does it sound good?
Short answer? Yes. Long answer? It's complicated. We live in an era where there are a lot of good sound options for under $300. As a case in point, our JBL sound bar is better suited to some types of sounds... especially those relying on heavy bass to set a dramatic mood in a movie. So can this tube amp outshine Dolby surround sound in the home theatre arena? Definitely not.
It does have its merits though. It sounds better than any audio equipment my family owned in the 1980s and 1990s. Recently I repaired the belts on a JVC XT3 boom box, and my tube amp blows that away.
Some people conflate tubes with hi-fi. Here's my position; rather than hi-fi, I think a tube amp is similar to an effects pedal that has the ability to emphasize certain sounds. I think the secret sauce here is their natural harmonic distortion.
So what sounds good?
| Jazz |
It's a bit of a cliche to say that jazz recordings sound good on a tube amp. The sparseness of the arrangements from trios and quartets sound especially crisp and clean. In my tube amp alto sax sounds especially good. You get the illusion it's being played in the same room. |
| 70s Rock | My favorite type of music doesn't disappoint. The grittier deep cuts from Rod Stewart's 70s albums sound amazing. A song like 'Attractive Female Wanted' serves as a good example of this. Kiss has always been a guilty pleasure band for me, and boy does their 70s output sound good on the tube amp. The biggest surprise was, perhaps, Alice Cooper's School's Out album. Its forays into jazz and show tune numbers really shine on the amp. |
| Beatles | I have the 2009 remaster of the 'blue album' and the George Martin production comes alive. Stand out tracks are Strawberry Fields, A Day in the Life, Fool on the Hill and the outro to Hey Jude. An honorable mention goes to the intro of Revolution, which strikes out of nowhere like a punch to the gut. |
| Rolling Stones | I always liked Beggars Banquet but I used to think its production was a little ragged and rough around the edges. I'll have to readjust this appraisal now. The tube amp brings out the piano and shines the light on details I previously missed. The acoustic guitar, which was always the album's strong suit, sounds incredible. The song on the album that sounds best on the tube amp is Factory Girl. |
| 70s R&B | This is a genre I will need to explore further. What I've sampled so far from Gladys Knight and Tina Turner sounds amazing. |
What doesn't sound good?
| AC/DC Fly on the Wall | The tracks on this album lack the punch they have with solid state |
| Boston |
The tube amp emphasizes the high-hats far too much; their previous subtleness is gone and now they distract by taking center stage on many tracks from the Don't Look Back and Third Stage albums. If there is any silver lining, it's that I amused myself by imagining a new SNL routine where Christopher Walken screams, "More high-hat, more high-hat!" |
I posted a YouTube video featuring some of these songs. Of course you won't hear what I hear.... but anyway, here it is:
Conclusion
This was a very different kind of project for me. In addition to the tubes themselves, the higher voltages and transformers were out of my wheel house as well.
Beyond its technical facets the project was also interesting from a historical perspective. It was really neat to read the older datasheets; some dating all the way back to the 1930s. Then there was the music history. The project helped me to explore jazz and revisit some of my classic rock favorites through a new lens.
I would like to conclude with a few thank you's. First off, thank you to element14 for welcoming a project such as this. A special thank you in particular goes to dougw . Not only did I lift a few things from his Back-to-Analog entry, his project also inspired me in the early phase when I was still sitting on the fence. Finally, a big thank you to Giuseppe Amato. If it wasn't for the online resources he provides at https://www.vtadiy.com/ I would have never saw this project to completion.