Hi,
Ive just started hacking electronics lately, thanks to Jeremy Blum book and tutorials!
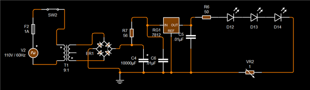
My desk lamp fluorescent bulb gave up on me and i wanted to replace the bulb with some white LEDs. So i took appart the lamp and found a circuit board and im not sure what it is for. The fluorescent bulb is rated 120V and i tought it was directly hooked to AC? is this board an AC to DC converter?
Heres some pictures (The side with the fuse is the 120v AC in) :
20141030083725 - HostingPics.net - Hébergement d'images gratuit
20141030083741 - HostingPics.net - Hébergement d'images gratuit
20141030083754 - HostingPics.net - Hébergement d'images gratuit
20141030083813 - HostingPics.net - Hébergement d'images gratuit
So my plan is to enclose a AC to DC converter to a potentiometer that would feed current to around 20 white LEDs(maybe those MCL034SWC-YH1MCL034SWC-YH1. This is my main light source in that room so i would like it to be very bright, but dimmable.
Thanks!
Feel free to recommend me stuff!
