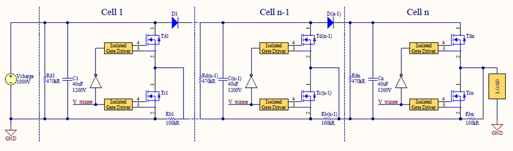
I'm designing a Marx generator with solid state switch. I'm using IGBTs.
Each IGBT has a 160uF capacitive load. At the moment I'm testing a generator that is powered with a 1kV and has 3 stages: the output voltage should be 3000V for a resistive load of 100Ohms.
Every stage of the marx is constituted by a half bridge with the gate isolated. Firstly I tested the same project with 6uF per stage and the system worked. When I try to discharge the Marx generator (with 160uF per cell) at the maximum voltage, I made the huge error to not connect any load. I heard a big burst and I noted that in one stage, the tracks of the half bridge were burned and the IGBT were faulted.
Apart from the huge mistake of not connecting the load, I'm thinking to protect the gate oh the high IGBT form the undesired switching on, due to floting voltage between the two IGBT. I saw in a marx generator (I am copying it in full) that there are a series of zener voltage and schottky diode between the gate and the emitter. Chat GPT says me that this should be a possible solution to avoid undesired switch on and protect the gate from overvoltage. It's not very clear for me how this could work.
Has anyone use it before? Any suggestion about the protection against undesired switching on for both IGBTs?



