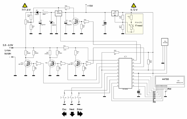
E. Lelic has given out a battery tester circuit, controlled by a PIC 16F88PIC 16F88, that can charge, discharge, measure internal resistance, and capacity of Li ON, Li Po, Ni Cd, Ni Mh, and regular cell batteries.
Capacity is measures through the logging of how much mAhs the battery has accepted. Charging can be started at stopped at will, and switched to discharging if need be. Over-charging protection is built in. Lelic states that we should not trust what the batteries are rated at, and instead test to validate. This definitely would be handy to test so called "extended batteries" for our many gadget.
I took the liberty of downloading the schematic for Lelic's tester. Enjoy.
Eavesdropper



Top Comments