Back to the Primary Blog Post for the Modular Bench Power System The Modular Bench Power Supply ++, The Essential DIY Build for Every EE Student and Old Timer alike...
I recieved a few notes regarding the rather poor response times my DC load was achieving so I decided to have a go at improving things
after tuning a few caps etc on the circuit I now have 50uS or so rise and fall times with a 1A shift in load on a power supply, I have also managed to reduce the ringing quite a bit, there is still some but I think this may be still due to the breadboard
This is with the TLC272 (The TLE version while having faster rise times did not allow under 100mA load so I accepted the slightly slower response time for the added low current ability. I will try to source some alternate OP-AMPS to see if I can get the best of both or even try a FET Gate Driver IC which should also resolve the rise time issue (If you call 50uS an issue that is 
You can watch the video or look at the pictures, your choice (Oh, you an chose both if you want to
)
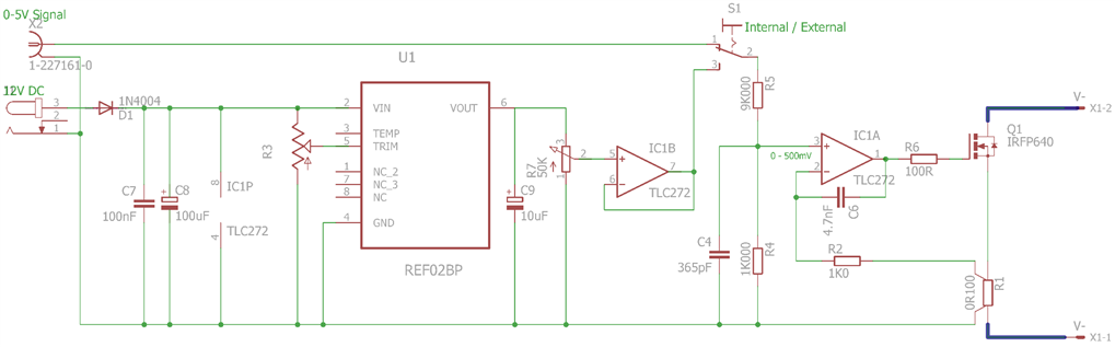
Here is the revised schematic
The input signal is 100Hz, 500uS Pulse, 2Vptp with a 1V offset so 0 - 2A load, the circuit has a 4.7nF feedback cap, 365pF across the reference input and thats about it from the last circuit (This is actually overloading the Keithley PSU for a brief 500uS which probably accounts for the slightly worse response compared to a couple down
If I remove the 365pF (C4) capacitor from the reference input (+ on the opamp)
now with a 1V ptp and 1V offset so 500mA - 1.5A load shift
Switching to the 6V supply, I can increase the current swing to 5A, you can see the DC load is easily handling this (As is the Keithley Model 2230G-30-1)
And a 0 - 2A load with a 6V supply, still recovering within 100uS
and finally a 0 - 1.5A back on the 10V supply
and here was where we left off last time (about 1/2mS response time
)
As you can see looking at the green trace (Gate voltage), this is still the controlling factor with the rise time so the addition of a Gate driver should fix that but for this DC load I am happy with the performance. When I make the computer controled version i will up the anti.







