I have recently completed a build of a simple DC electronic load with the specifications of 1 mA to 2000 ma and up to 55 Volts as long as total power is kept below 60 Watts. I will be blogging about this build in the coming days.
During the prototyping phase of the project I had no problems with oscillations but moving the design to a circuit board always has the potential to change things. In this case I find that the unit works properly if I bring up the load from a low current to the desired level or if I bring the voltage applied to the load from a low level up to the desired voltage. If however I have the load set for any value over 250 mA and then apply a voltage above 6 volts I will get an oscillation that is undesirable. Once the unit is powered and free of oscillation I am able to move the voltage to any level and the load to any level without any recurrence of the oscillation. It seems that it is just the initial impact of full voltage into a previously set load that is greater than 250 mA that triggers the oscillation.
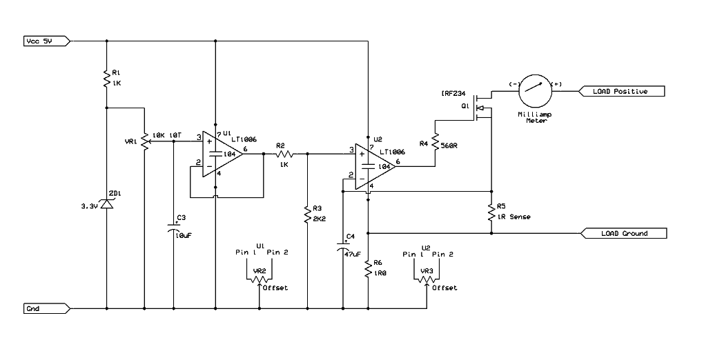
Now it is very possible that the design that I have used, which has a general traditional layout with my own modifications frankensteined into it, is bad. Since I am not an engineer I can do things like this but if I fail then I need the engineers to help me clean up my mess. Here is a schematic of the project and any insights on how I can make the unit oscillation proof will be welcome.
Since this is just a tool for my own shop I can live with the oscillation anomaly as the power or the load can just routinely be brought together gently but aesthetically it would be nice if it didn't have to be babied.
Thanks John

