I have been immersed in trying to learn how some of the subsystems I chose for this project actually work.
Current and Voltage Measurement
The belt-driven DC generator on the Stirling engine flywheel outputs voltage and current that will be monitored by a Texas Instruments INA219 chip. This chip uses an I2C interface and has half a dozen registers to deal with.
The INA219 chip is mounted on a small PCB with a shunt resistor:
Temperature Measurement
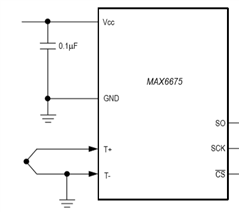
This project uses type K thermocouples to measure temperature, because the temperature may be too hot for semiconductor sensors. The thermocouples will be converted to SPI signals bya a Maxim MAX6675 chip, which includes a cold junction reference temperature necessary to convert relative thermocouple voltages to absolute temperature readings.
The MAX6675 chips are mounted on small PCBs with terminal blocks for the thermocouples:
Fuel Level Measurement
Fuel measurement was covered in blog #4
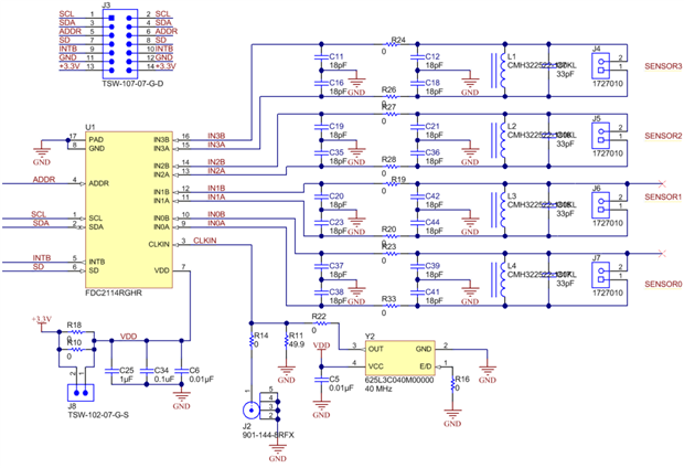
The Texas Instruments FDC2214 chip is mounted on an evaluation module that can be partitioned to allow access to the chip via I2C.
This module has a fairly complex interface that has at least 13 registers to deal with.
Data Display
I have also been trying to get a better handle on programming the PSoC6 BLE module which will read all these interfaces. Here are a couple of screen shots showing the kind of parameter data I want to display:
I also mapped out which pins to connect all these interfaces to and started entering it into PSoC Creator:
| PORT | PSoC6 | ARDUINO | ARDUINO | ARDUINO | FUNCTION | Digilent | EINK | TC1 | TC2 | TC3 | TC4 | RPM | FUEL | VI |
| J1-1 | VIN | VIN | NC | |||||||||||
| J1-2 | GND | GND | GND | |||||||||||
| J1-3 | GND | GND | GND | GND | ||||||||||
| J1-4 | 5V | 5V | NC | |||||||||||
| J1-5 | 3.3V | 3.3V | 3.3V | 3.3V | ||||||||||
| J1-6 | RESET | RESET | RESET | NC | ||||||||||
| J1-7 | IOREF | IOREF | IOREF | VIO_REF | ||||||||||
| J1-8 | NC | NC | NC | NC | ||||||||||
| P10.0 | J2-1 | PC0 | A0 | A0 | A0 | A0 | ||||||||
| P13.7 | J2-10 | |||||||||||||
| P9.4 | J2-10 | |||||||||||||
| P10.5 | J2-11 | PC5 | A5 | A5 | A5 | A5 | ||||||||
| P9.5 | J2-12 | |||||||||||||
| P10.6 | J2-13 | |||||||||||||
| J2-14 | GND | |||||||||||||
| P6.2 | J2-15 | |||||||||||||
| P9.6 | J2-16 | |||||||||||||
| P6.3 | J2-17 | |||||||||||||
| P9.7 | J2-18 | |||||||||||||
| P13.6 | J2-19 | |||||||||||||
| P9.0 | J2-2 | |||||||||||||
| P10.1 | J2-3 | PC1 | A1 | A1 | A1 | A1 | ||||||||
| P9.1 | J2-4 | |||||||||||||
| P10.2 | J2-5 | PC2 | A2 | |||||||||||
| P9.2 | J2-6 | |||||||||||||
| P10.3 | J2-7 | PC3 | A3 | |||||||||||
| P9.3 | J2-8 | |||||||||||||
| P10.4 | J2-9 | PC4 | A4 | |||||||||||
| P6.0 | J3-1 | PC5 | A5 | SCL | SCL | SCL | SCL | |||||||
| P6.1 | J3-2 | PC4 | A4 | SDA | SDA | SDA | SDA | |||||||
| P12.6 | J3-3 | J3-3 | AREF | VREF | NC | |||||||||
| J3-4 | J3-4 | GND | GND | GND | GND | GND | ||||||||
| P12.2 | J3-5 | D3 | D13 | SCLK | ||||||||||
| P12.1 | J3-6 | PB4 | D12 | MISO | MISO | MISO | MISO | |||||||
| P12.0 | J3-7 | PB3 | D11 | MOSI | MOSI | MOSI | MOSI | |||||||
| P12.3 | J3-8 | PB2 | D10 | SS | SS | SS | SSEL | |||||||
| P13.1 | J3-9 | PB1 | D9 | INT1 | ||||||||||
| P13.0 | J3-10 | D8 | INT2 | |||||||||||
| P5.0 | J4-1 | D0 | NC | |||||||||||
| P5.1 | J4-2 | D1 | NC | |||||||||||
| P5.2 | J4-3 | D2 | EPD/RST | |||||||||||
| P5.3 | J4-4 | D3 | BUSY | |||||||||||
| P5.4 | J4-5 | D4 | EPN/EN | |||||||||||
| P5.5 | J4-6 | D5 | DISCH | |||||||||||
| P5.6 | J4-7 | D6 | BORDER | |||||||||||
| P0.2 | J4-8 | D7 | IO_EN | |||||||||||
| P12.5 | J14-1 | SS | SS | CS | ||||||||||
| P12.0 | J14-2 | PB3 | D11 | MOSI | MOSI | MOSI | ||||||||
| P12.1 | J14-3 | PB4 | D12 | MISO | MISO | MISO | MISO | MISO | MISO | MISO | ||||
| P12.2 | J14-4 | PB5 | D13 | SCK | SCK | SCK | SCK | SCK | SCK | SCK | ||||
| J14-5 | GND | GND | GND | GND | GND | GND | GND | |||||||
| J14-6 | VCC | VCC | VCC | VCC | VCC | VCC | ||||||||
| P11.0 | J18-1 | |||||||||||||
| P11.2 | J18-2 | |||||||||||||
| P7.0 | J18-3 | |||||||||||||
| P7.3 | J18-4 | CS | ||||||||||||
| P7.4 | J18-5 | CS | ||||||||||||
| P7.5 | J18-6 | CS | ||||||||||||
| P7.6 | J18-7 | |||||||||||||
| P7.7 | J18-8 | |||||||||||||
| P12.4 | J19-1 | |||||||||||||
| P1.5 | J19-10 | |||||||||||||
| P12.5 | J19-2 | |||||||||||||
| P12.6 | J19-3 | |||||||||||||
| J19-4 | GND | |||||||||||||
| P12.7 | J19-5 | |||||||||||||
| P1.0 | J19-6 | |||||||||||||
| P1.2 | J19-7 | |||||||||||||
| P1.3 | J19-8 | |||||||||||||
| P1.4 | J19-9 | |||||||||||||
| P8.7 | J20-1 | |||||||||||||
| P8.6 | J20-2 | |||||||||||||
| P8.5 | J20-3 | |||||||||||||
| P8.4 | J20-4 | |||||||||||||
| P8.3 | J20-5 | |||||||||||||
| P8.2 | J20-6 | |||||||||||||
| P8.1 | J20-7 | |||||||||||||
| P8.0 | J20-8 |
Progress is slow at this detailed design phase due to a lot of research and steep learning curves that don't produce much tangible content.
But baby steps are important none the less.
Upcoming blogs:
Blog 6 will be about how Stirling engines work
Blog 7 will start connecting some sensors to the PSoC6
Blog 8 will be about designing the sensor interface PCB
Related Links:
Bluetooth Unleashed Design Challenge
Bluetooth Unleashed Design Challenge: The Challengers
Bluetooth Unleashed Design Challenge: About This Challenge
Links to other blogs for this project:
Stirling Blue - Project Description - Blog 1
Stirling Blue - Unboxing Hero - Blog 2
Stirling Blue - micro:bit TXTR - Blog 3







Top Comments
-
DAB
-
Cancel
-
Vote Up
+3
Vote Down
-
-
Sign in to reply
-
More
-
Cancel
Comment-
DAB
-
Cancel
-
Vote Up
+3
Vote Down
-
-
Sign in to reply
-
More
-
Cancel
Children