Hello!
As explained in my previous blog post ( Smart Exhibit: Blog #3: The hardware components ), I need some extra components (temperature, humidity, light, sound and motion sensors, speaker, push-button, battery and battery charger) for my project, Smart Exhibit. Last week I received these components together with the Arduino Nano 33 IoT board
So, I started playing with them and this is the summary of what I did:
- I tested the functionality of all these components together with the Arduino Nano 33 IoT board
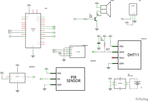
- I designed the electronic schematic of my system using Fritzing. I pushed this schematic to my repository (https://github.com/alexandru-cohal/SmartExhibit). Below you can see it.
- I implemented for each component a Sanity Check short program. I know from my previous projects that it is always useful to have such programs for testing different functionalities with each component in particular and also to verify that the respective component is actually working fine (for the moments when I am in doubt that something might have happened with the component or with the connection between the component and the board
)
- I connected all the components and the Arduino board together using a breadboard (I spent some time with my obsession of very clean and neat wirings but in the end it worth the effort
). Below you can see some photos of how the system looks. Pretty good, right? 

- I implemented a Sanity Check program for the whole system (the Arduino board + all the components). Again, this is for checking that all the components are working when connected together with the board at the same time and all the connections are fine (Rule number 1: There are never enough tests and checks
) - I pushed all the Sanity Checks programs to my repository (https://github.com/alexandru-cohal/SmartExhibit)
- I kept my Trello board updated (https://trello.com/b/qwcDuQMy/smartexhibit).
I had a lot of fun playing with all the components and the Arduino Nano 33 IoT board but I am pretty sure that this is only the beginning 




Top Comments