Hi vertical farmers,
In the previous post we presented the database structure and implementation that we will be using to store multiple data from our sensors and actuators.
Moreover, we also posted some images of the work under development that we will detail in the current post: the solar module converter used to charge the battery from a solar panel.
Why solar energy?
Our goal to have a sustainable energy system lead us to the use of renewable energy sources. Initially we considered solar, eolic and biomass but we choose to use a solar panel due to many reasons:
- they require a small initial investment and are becoming more and more affordable;
- they are easy to find;
- they allow easy modularization according to energy and power requirements;
- they have a long lifetime;
- we have plenty of sun all year round in Portugal;
- the small-scale of our growing infrastructure.
System components and architecture
Due to the intermittent nature of solar energy we need a storage system to supply our energy needs when we are not able to collect sun energy, mainly at night or at very cloudy times.
Our initial setup includes a 250 W solar panel from Schutten manufacturer with 60 cells and a maximum power point at around 30 V with a maximum open-circuit voltage of 38 V.
A lithium-ion battery of 10 Ah composed by 4 Thundersky cells in series to build about 13 V is used as well for energy storage.
Due to the solar panel characteristics, a power conversion device named MPPT (Maximum Power Point Tracking) is required to polarize the panel voltage in order to maximize its energy production. The solar panel and its current-voltage curves are shown on the next picture:
Figure 1. Solar panel and respective current-voltage curves.
If we would connect the solar power directly to the battery voltage we would get less than half of the available power. For instance, at the green curve (600 W/m2) we would get approximately 13Vx5.2A=67.6W while we could get a maximum power of approximately 27Vx5A=135W.
An overview of the implemented setup is shown on the next picture:
Figure 2. Power management schematic representation.
Implementation
We use the Silicon Labs EFM32 Zero Gecko board to acquire voltage, current and power from the solar panel and the battery and to run the MPPT algorithm (Figure 3). It communicates via I2C with the INA226 on the solar power side and the INA 209 on the battery side. Booth ICs are from Texas Instruments. They are high precision bi-directional current/power monitor with I2C interface with high-side measurement (INA209) or high-or low-side measurement (INA226), using shunt resistors for sensing.
Figure 3. Silicon Labs EFM32 Zero Gecko board reading solar system and batteries variables.
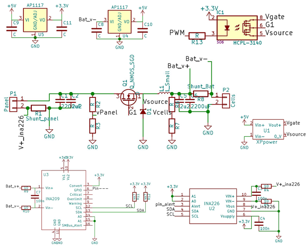
The complete circuit schematics is shown on the next picture:
Figure 4. MPPT circuit schematic.
A Battery Management System (BMS) is used to monitor individual cell voltages, estimate the battery State-of-Charge (SOC) and keep the battery pack cells balanced to avoid overcharge or overdischarge situations while maximizing the useful battery capacity and cycle time.
With this setup we are able to track the instantaneous power generated by the solar panel, the stored energy on the batteries and the total power consumption from the system (an important parameter to evaluate the performance of the system).
The MPPT prototype was built on a perfboard and is shown on the next image:
Figure 5. MPPT prototype.
The final version of MPPT PCB was designed on KiCad and is being implemented. The next figure shows the PCB project.
Figure 7. MPPT final version project.
On the next post we will describe the MPPT algorithm implemented and show some plots of the collected data under real sun conditions.
As always if you have any questions or comments please feel free to reply to this post.
Thanks for following and keep connected!






Top Comments
-
DAB
-
Cancel
-
Vote Up
0
Vote Down
-
-
Sign in to reply
-
More
-
Cancel
-
jmbranco76
in reply to DAB
-
Cancel
-
Vote Up
0
Vote Down
-
-
Sign in to reply
-
More
-
Cancel
Comment-
jmbranco76
in reply to DAB
-
Cancel
-
Vote Up
0
Vote Down
-
-
Sign in to reply
-
More
-
Cancel
Children