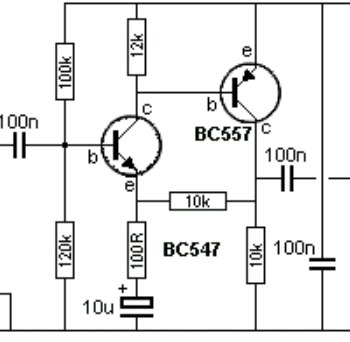
im 71 years old and am experimenting with electronics. However as much as I try and study I am getting bogged down with schematics. I’m ok with simple circuits but as they grow I lose all direction. Can someone please colour code a large schematic so I can see where positive and negative are in conjunction with the components. I realise for your community this is obvious but for me quite confusing. I have watched countless videos on schematics and am being told you can build circuits just by following a schematic. However not for me.
many thanks
ROGER




