![]() | Enter Your Electronics & Design Project for a chance to win a $200 shopping cart! Back to homepage![]() | Project14 Home |
| Monthly Themes | ||
| Monthly Theme Poll |
In my prior blog (Mr. Machine gets an upgrade - working on the pieces. ) I walked through Mr. Machine's history and some of my updates. This time I will update my development progress on this entry.
I have spent a fair amount of time and energy in building the new internal skeleton that will hold all of Mr. Machine's internals. I have captured (to the best of my abilities) the measurements of the old internal gear cage, in order to design the new skeleton. Here are some side by side images:
On one side of the cage/skeleton, there are three bosses that position the assembly into the plastic skin. On the other side there is a single boss and and a small pin to align the cage/skeleton. I have tried to match the color scheme and printed all of the components out of yellow PLA. Here is a clearer picture of the new stepper motors installed into the cage/skeleton:
The new cage is built from two frame halves (pseudo mirror images, with different boss mounts), held together with three spaces (which will be used to mount the custom electronics). There are a pair (mirror images) of motor mounts that bolt onto the each of the two frame halves. A stationary shaft passes between the two motor mounts which will allow the drive gears to engage the transfer gears attached to the outer plastic skins. I had a bit of an issue with the cage/skeleton distorting (racking of the two parallel frame halves) so I added a pair of hex standoffs which are joined with a short section of threaded rod (cut off screw) with some locking nuts.
Here are some of the new skeleton parts (Fusion360):
Here are some images of everything assembled and placed inside the skins.
Everything fits fairly well. I am currently re-printing all of the gears (shown in clear/white). And here is a short video of the wheel being driven!
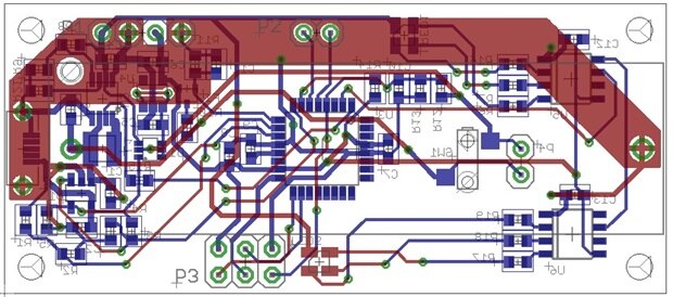
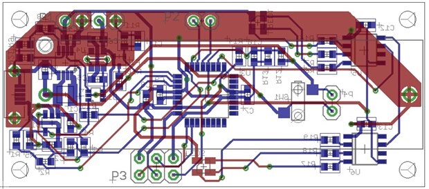
This past week has been fairly busy, being Thanksgiving and all, but in spite of all the cooking and BBQing, I managed to get Mr. Machine's new electronics designed and PCBs ordered. The three assemblies that make up Mr. Machine's electronics are as follows:
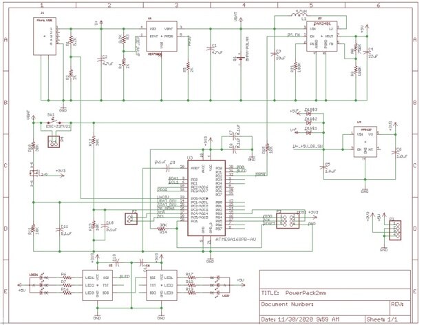
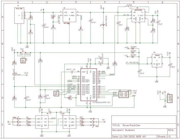
- Power Pack - This is very similar to the WalkyII power pack, but with some refactoring to better fit the Mr. Machine project. I stripped out the old UI (pushbutton and 3 red LEDs) for a micro-switch (repurposed the old winding key) and adding a pair of programmable RGB LEDs. I have added an I2C interface, so that the LEDs can be driven remotely (from the controller).
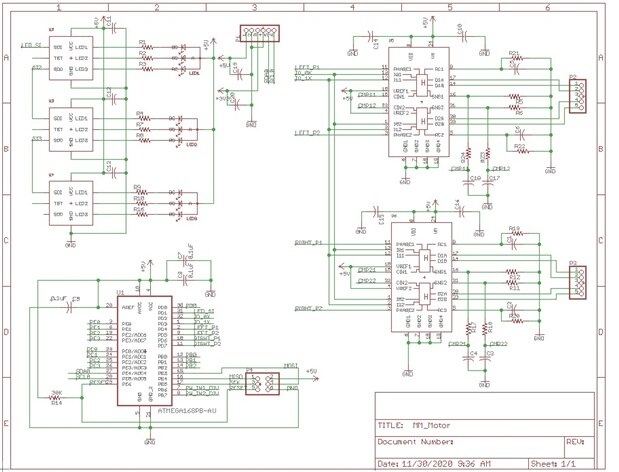
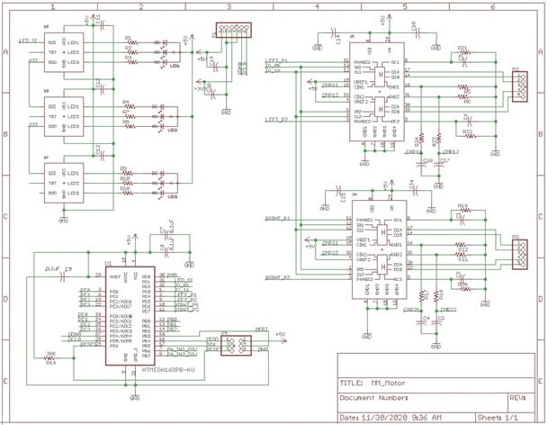
- Motor Driver - This is a new board, containing two stepper drivers (dual, full H-Bridges) and three programmable RGB LEDs. This board also contains a I2C interface to control the stepper motors and the LEDs.
- Control Board - This to is a re-worked WalkyII board. Here, all of the servo drives and red LEDs, were removed and three programmable RGB LEDs and a midi player and amplifier were added. This board will accept commands from an R/C controller, along with inputs from the two IR distance measurement devices, to determine Mr. Machine's movement, sound and LED flashing patterns.
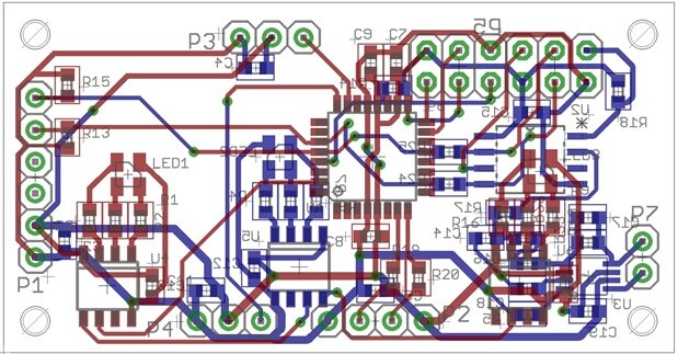
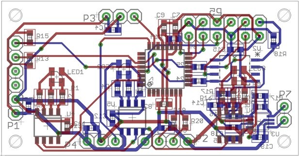
Electronic Assembly Details
Note: The schematics have a mix of populated and unpopulated values, as I need to still calculate and verify some values, as I was fast tracking these designs so I could get boards ordered. I have a bit of breadboarding to do over the next couple of days.
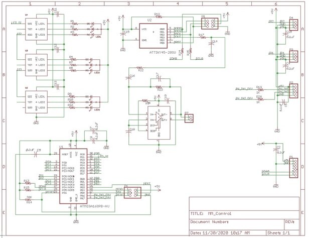
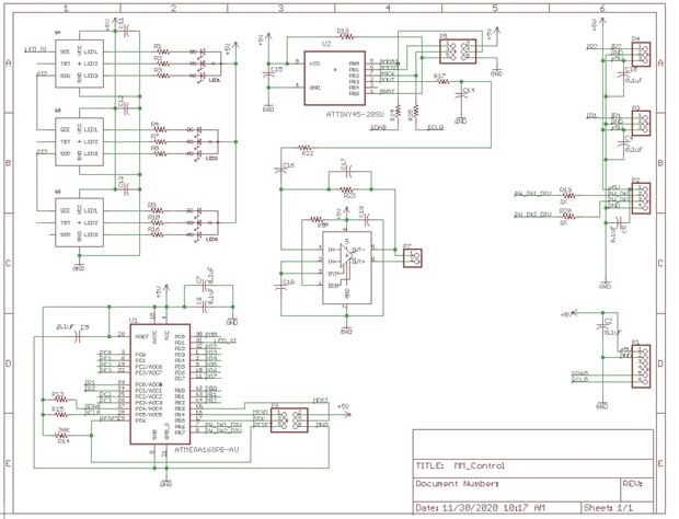
Control Board
The control board contains a pair of processors (ATmega328PB and ATiny85). The ATmega is the main processor and is used to read inputs from the R/C receiver and the two IR rangefinders. The ATtiny is a midi player, that under control of the ATmega will play a music fragment while Mr. Machine is moving. The output of the ATtiny (PWM) is filtered and passed onto an audio amplifier (IS31AP4991A). The ATmega starts the ATtiny, then queries the device to obtain spectral data in order to drive the RGB LEDs (one board and external) in a 3 channel light organ arrangement (each board acting as a separate channel).
Motor Driver
The Motor Driver board contains a single processor (ATmega328PB). The ATmega reads commands from the I2C interface and controls the two stepper motor drivers (MTS2916A ) and the 3 RGB LEDs.
Power Pack
The Power Pack as mentioned above is a tweak of an earlier design. I added a micro switch (with backup connector if the spacing becomes an issue) that will sense a dual lobed cam attached to the old winding key. That and the addition of a pair of RGB LEDs that will act as the charging and power on/off indicators as while participating as part of the color organ. I will be a new Li-Ion cell with this design, as I found some well regarded 14500 cells that are rated at 1000mAh. I am thinking with the nearly 500 mA drawn between the stepper motors (boosted from battery voltage to 5.0V) that I might need a bit more capacity. I hope to do some testing on these cells to see if they live up to the specifications.
There is still is a fair amount to build and test and the deadline is looming, so I guess I need to get back to work.
Thanks for reading along!
Update: 12/1/2020 - Here is a short video of the original Mr. Machine in operation. This toy is 60 years old, so don't expect too much. (In filming this I noticed that a part of his whistle mechanism appears to be broken - There is a little level that is supposed to stop the whistle that seems to not be working, resulting is several repeated notes at various points in the sequence).















Top Comments