Hi All,
I'm working on replacing my aging and broken sprinkler controller, and found some open source software (OpenSprinkler) to run on a Raspberry Pi that handles the scheduling very nicely (plus it has an app for my phone).
With that software I'm able to control a couple of shift registers to turn LEDs on and off, simulating the sprinkling zones.
I'm not very familiar with TRIACs (read: not at all familiar, never used them before
), but recently I learned that the sprinkler valves use 24v AC and that TRIACs would be a good way to switch them, with relays generally being rather big once you get 16 of them lined up, and regular power transistors only being good for DC.
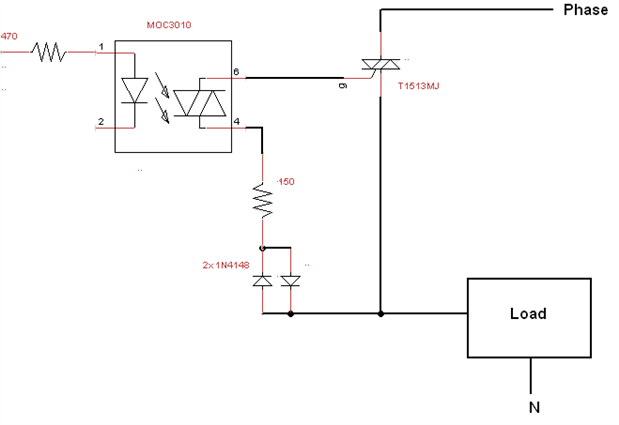
I bought some BRT12H "non-zero crossing" opto-isolating TRIACs (datasheet: http://www.vishay.com/docs/83689/83689.pdf), because they seemed to meet the desirements of opto-isolating and AC for 250mA.
I hooked them up (with 220ohm resistors from shift registers to TRIACs), and it all looked promising when I turned the first zone on (sprinklers worked, yay!), but then it wouldn't shut off (sprinklers still working, not yay!). It only shuts off if I remove the 24v power momentarily.
I've done some Googling around but have not yet found any solution, and to be honest it's not making a whole lot of sense to me (yet... hopefully yet).
I did find out that TRIACs (in general?) need to cross zero (volts?) to turn off. I'm not sure what this "non-zero crossing" bit means but I have a nagging suspicion that it's a key part of the issue.
Should I have bought "zero crossing" TRIACs instead?
Can anyone help shed some light? ...and hopefully also shed a solution 
ps, I did see that I can buy a pre-built board for not too expensive (about $80 after shipping and taxes), but it's a cool DIY project and it would be far more satisfying (and educational) to build it myself.
edit: While doing more searching for answers I noticed that SSRs (solid state relays) do exist that are tiny chips, like this one, DIP-8: http://www.sharpsma.com/webfm_send/335 - very cool.
Thanks!
-Nico






