Hey all, I recently decided to dive headlong into the micro controller world, with a project I am working on. I'm in way over my head and Amy trying to find a place to get some assistance.
I am in the planning phase so far and am trying to figure out what part I need for a specific section of my project.
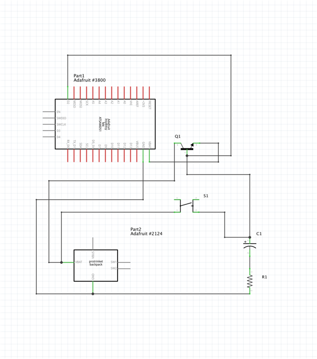
Essentially, I am trying to create a software power button. So I don't have to have a Switch and a button. this project is fairly small and I am trying to save as much space as I can. I have mapped out how I THINK it should work, and have attached a quick diagram. Here is a run down of how I think it will work...
- Power comes in to the Mystery Part from a battery (a 3.7v 420mAH lipo) and is sent to a momentary switch.
- When the momentary switch is pressed the path of the battery power flips from going to the switch to going to the micro controller. There by powering on the system. (flipping the Mystery Part from RED position to GREEN)
- The Momentary switch is now being seen by the micro controller. Which will be programed to send a signal to the Mystery Part when the Switch is held down for 5+ seconds.
- The Signal coming in from the micro controller switches the battery power back to the momentary switch, thus cutting power to the system and powering it off (flipping the Mystery Part from GREEN position back to RED)
The Grey box on the diagram is the mystery part. Any help in figuring out what I need to make this happen would be appreciated.






