I'm designing a BoosterPack to evaluate GaN devices with the help of a microcontroller. I've received PCBs from Seeed. Let's have a look ...
|
This is my first Seeed order (a kind element14 community member gave me a rebate coupon that I happily used).
Board specifications:
- PCB Dimension - 10cm Max*10cm Max
- Layer - 4
- PCB Thickness - 1.6mm
- PCB Qty. - 5
- PCB Color - Green
- Surface Finish - ENIG
- Copper Weight - 1oz.
- Panelized PCBs - 1
- Expedited Option - NO
The price without shipment for this board is 65.12€. Shipping was 7.37€. The coupon got me 9.15€ off ($ 10). Totals to 63.97€
This design requires 2oZ copper layers. My budget can't carry the cost of such a board - so I will not be able to draw full current out of my design.
This is a compromise, one of the many I had to make. I tried to avoid compromises in the design, but did make them when ordering.
Getting a board that has enough copper on it will not require a design change. It's just ticking a different option when ordering and coughing up the monies.
I'd rather do that after I validated that I didn't make mistakes in the PCB layout.
Just like previous designs I did with OSHPark, the Seeed boards look very good at first inspection.
This design is 4 layers, so I have no mechanism to look at the two inner layers. The top and bottom layer look very nice, so that's a good sign.
In the images below, the artist renditions on the left side are generated by the Seeed portal.
The photos on the right side are the actual thing. Click on them to get a detailed view.
![]() | ![]() |
![]() | ![]() |
Populate Order
This is the first time I'll populate a two-sided board. I'll use hot air for the smd components.This is how I plan to approach it:
- solder the GaN IC and the inductor. These two have the pins under the device. I'll have to massively bombard them with heat to transfer the energy underneath where the solder paste is.
I'll use the pre-heater that shabaz gave me to get the whole board to a close-to-reflow temperature. - then all the smd components on the bottom side. If they fll of later, that's not a big deal, because the are only few.
I'll also use the pre-heater but on lower temperature, because its heat will be radiating on the inductor and GaN chip. - Then I'll do the remaining top smd components.
The pre-heater again on a temperature low enough to not desolder the bottom components. - the trough-hole components by hand
It is my first time. I'd be happy to take your advice on the preferred order to solder the components.
The tools I have at hand:
- hot air
- soldering iron
- pre-heater
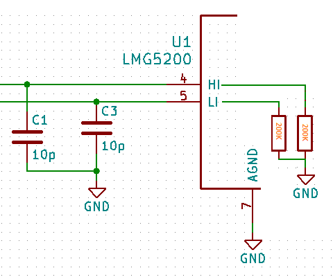
edit: I've attached the waveform of one High input pulse as hi01.wfm.
If you have a Rigol DS1052E you can upload that to your scope and examine the ringing with cursors.









Top Comments
-
Jan Cumps
-
Cancel
-
Vote Up
+1
Vote Down
-
-
Sign in to reply
-
More
-
Cancel
-
Jan Cumps
in reply to Jan Cumps
-
Cancel
-
Vote Up
0
Vote Down
-
-
Sign in to reply
-
More
-
Cancel
-
jc2048
in reply to Jan Cumps
-
Cancel
-
Vote Up
+1
Vote Down
-
-
Sign in to reply
-
More
-
Cancel
-
Jan Cumps
in reply to jc2048
-
Cancel
-
Vote Up
+1
Vote Down
-
-
Sign in to reply
-
More
-
Cancel
-
Jan Cumps
in reply to jc2048
-
Cancel
-
Vote Up
0
Vote Down
-
-
Sign in to reply
-
More
-
Cancel
-
jc2048
in reply to Jan Cumps
-
Cancel
-
Vote Up
+1
Vote Down
-
-
Sign in to reply
-
More
-
Cancel
-
jc2048
in reply to Jan Cumps
-
Cancel
-
Vote Up
+1
Vote Down
-
-
Sign in to reply
-
More
-
Cancel
Comment-
jc2048
in reply to Jan Cumps
-
Cancel
-
Vote Up
+1
Vote Down
-
-
Sign in to reply
-
More
-
Cancel
Children