element14 Community
element14 Community
    Register Log In
  • Site
  • Search
  • Log In Register
  • Community Hub
    Community Hub
    • What's New on element14
    • Feedback and Support
    • Benefits of Membership
    • Personal Blogs
    • Members Area
    • Achievement Levels
  • Learn
    Learn
    • Ask an Expert
    • eBooks
    • element14 presents
    • Learning Center
    • Tech Spotlight
    • STEM Academy
    • Webinars, Training and Events
    • Learning Groups
  • Technologies
    Technologies
    • 3D Printing
    • FPGA
    • Industrial Automation
    • Internet of Things
    • Power & Energy
    • Sensors
    • Technology Groups
  • Challenges & Projects
    Challenges & Projects
    • Design Challenges
    • element14 presents Projects
    • Project14
    • Arduino Projects
    • Raspberry Pi Projects
    • Project Groups
  • Products
    Products
    • Arduino
    • Avnet & Tria Boards Community
    • Dev Tools
    • Manufacturers
    • Multicomp Pro
    • Product Groups
    • Raspberry Pi
    • RoadTests & Reviews
  • About Us
  • Store
    Store
    • Visit Your Store
    • Choose another store...
      • Europe
      •  Austria (German)
      •  Belgium (Dutch, French)
      •  Bulgaria (Bulgarian)
      •  Czech Republic (Czech)
      •  Denmark (Danish)
      •  Estonia (Estonian)
      •  Finland (Finnish)
      •  France (French)
      •  Germany (German)
      •  Hungary (Hungarian)
      •  Ireland
      •  Israel
      •  Italy (Italian)
      •  Latvia (Latvian)
      •  
      •  Lithuania (Lithuanian)
      •  Netherlands (Dutch)
      •  Norway (Norwegian)
      •  Poland (Polish)
      •  Portugal (Portuguese)
      •  Romania (Romanian)
      •  Russia (Russian)
      •  Slovakia (Slovak)
      •  Slovenia (Slovenian)
      •  Spain (Spanish)
      •  Sweden (Swedish)
      •  Switzerland(German, French)
      •  Turkey (Turkish)
      •  United Kingdom
      • Asia Pacific
      •  Australia
      •  China
      •  Hong Kong
      •  India
      • Japan
      •  Korea (Korean)
      •  Malaysia
      •  New Zealand
      •  Philippines
      •  Singapore
      •  Taiwan
      •  Thailand (Thai)
      • Vietnam
      • Americas
      •  Brazil (Portuguese)
      •  Canada
      •  Mexico (Spanish)
      •  United States
      Can't find the country/region you're looking for? Visit our export site or find a local distributor.
  • Translate
  • Profile
  • Settings
Arduino
  • Products
  • More
Arduino
Arduino Forum Learning about H-bridges and transistors
  • Blog
  • Forum
  • Documents
  • Quiz
  • Events
  • Polls
  • Files
  • Members
  • Mentions
  • Sub-Groups
  • Tags
  • More
  • Cancel
  • New
Join Arduino to participate - click to join for free!
Actions
  • Share
  • More
  • Cancel
Forum Thread Details
  • State Verified Answer
  • Replies 38 replies
  • Answers 8 answers
  • Subscribers 407 subscribers
  • Views 3274 views
  • Users 0 members are here
  • frontpage
  • h-bridge
  • transistors
Related

Learning about H-bridges and transistors

ovidiub13
ovidiub13 over 9 years ago

I'm trying to learn about transistors and H bridges towards a final goal of controlling a bipolar stepper motor with Arduino.

 

I've done the following half H-bridge in the process of learning:

image

My first question: Why can't I use a single resistor to connect the base of both transistors to ground?

  • Sign in to reply
  • Cancel

Top Replies

  • strb
    strb over 9 years ago +1 suggested
    I'm not sure that this schematic works... the led isn't reverse polarized? Anyway use a pnp as pullup transistor and a npn as pulldown, it's a good thing to put also a limiter resistor to control the current…
  • strb
    strb over 9 years ago in reply to clem57 +1
    Great "how link" clem57
  • mcb1
    mcb1 over 9 years ago in reply to ovidiub13 +1 suggested
    What I'm having issues understanding is how transistors work You can consider a transistor as a switch (in this case they are either ON or OFF) The control part of the switch is the base to emitter (NPN…
  • strb
    0 strb over 9 years ago

    I'm not sure that this schematic works... the led isn't reverse polarized?

    Anyway use a pnp as pullup transistor and a npn as pulldown, it's a good thing to put also a limiter resistor to control the current that flow into the led.

    In your schematic you can't wire together bases because they are at different potential (b1 has a voltage of about 4.3V, b2 5-Vec2- Vled-0.7)

    I suggest you to take (from internet or a book) a schematic of a full bridge and study how it works from there.

    • Cancel
    • Vote Up +1 Vote Down
    • Sign in to reply
    • Verify Answer
    • Reject Answer
    • Cancel
  • clem57
    0 clem57 over 9 years ago

    strbis right. You need to learn the what before the how! Read https://en.wikipedia.org/wiki/H_bridge for the what is. For the how to, read nathandumont.com : H-Bridge Tutorial that explains the how. Here the H bridge is used with a motor in the middle. The opposite switches open and close to induce the motor to turn one way or the other(reverse). In the diagram the top has voltage applied with the bottom as a drain of the current. Think this is like water and it makes more sense way you have the drain. This works for high current motors.

    Clem

    • Cancel
    • Vote Up 0 Vote Down
    • Sign in to reply
    • Verify Answer
    • Reject Answer
    • Cancel
  • clem57
    0 clem57 over 9 years ago

    Also look at https://en.wikipedia.org/wiki/Stepper_motor for work with the Arduino, but I think you want to look at https://en.wikipedia.org/wiki/Brushless_DC_electric_motor for your application(?). You should tell where you plan to use so we may advise the correct motor.

    Clem

    • Cancel
    • Vote Up 0 Vote Down
    • Sign in to reply
    • Verify Answer
    • Cancel
  • strb
    0 strb over 9 years ago in reply to clem57

    Great "how link" clem57

    • Cancel
    • Vote Up +1 Vote Down
    • Sign in to reply
    • Verify Answer
    • Cancel
  • ovidiub13
    0 ovidiub13 over 9 years ago

    Thank you for your feedback.

     

    I'm not sure that this schematic works... the led isn't reverse polarized?

    It works.

     

    I've read about how H-bridges work. I understand the general concept. What I'm having issues understanding is how transistors work. Here I'm just using them like switches.

     

    What I've shown previously was, as I've said, half an H-bridge.

     

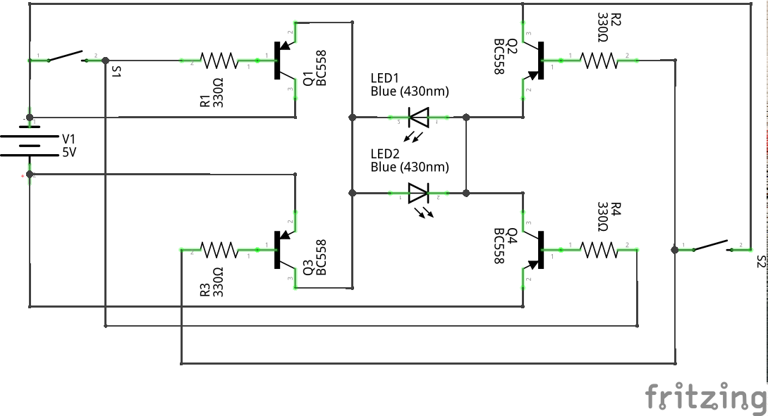
    Here's the full H-bridge:

     

    image

     

    I've tested this on my breadboard and it works ( I can make a video if necessary).

     

    What I've noticed on the full H-Bridge is that I have 2,77 V on LED1 and 3,40 V on LED2. I don't understand why. SInce the two halves are basically mirrored, I expected them to be the same.

    • Cancel
    • Vote Up 0 Vote Down
    • Sign in to reply
    • Verify Answer
    • Cancel
  • ovidiub13
    0 ovidiub13 over 9 years ago in reply to ovidiub13

    I've replaced one of the transistors, and now the voltages are the same.

    • Cancel
    • Vote Up 0 Vote Down
    • Sign in to reply
    • Verify Answer
    • Cancel
  • strb
    0 strb over 9 years ago in reply to ovidiub13

    Yes you're using it like switch but in the wrong way, q1 and q2 can't reach the saturation region and burn more power.

    Hint: the arrow in the emitter show you the direction of the current, the same is for diode, than take a look to your first schematic and you can easily see that the led is connected wrong because current can't flow in both direction.

    It's hard to explain here how bjt works, try to take a look here https://en.wikipedia.org/wiki/Bipolar_junction_transistor , don't read the physical functioning, you have to learn just the relation between base/collector current/voltage.

    The full bridge works but probably you're turning on the "wrong led" when you push a button, try to use two different coloured leds.

    You have to know how basic components work before doing anything, simply because it's hard to do something right if you don't know how it works.

    • Cancel
    • Vote Up 0 Vote Down
    • Sign in to reply
    • Verify Answer
    • Cancel
  • mcb1
    0 mcb1 over 9 years ago

    towards a final goal of controlling a bipolar stepper motor with Arduino

    Stepper motors don't require the voltage to be reversed like a normal motor.

    The reversal is accomplished by changing the order of the 'steps'.

     

    There are several types of stepper motors and some have a common with two windings to make one half (ie 5 or six wires total).

     

    Do you have some details on the stepper you want to use.?

     

    Generally you have a single output for each phase (4) of the motor and the sequence you drive them determines the amount of step, and the direction.

     

     

    Mark

    • Cancel
    • Vote Up 0 Vote Down
    • Sign in to reply
    • Verify Answer
    • Cancel
  • mcb1
    0 mcb1 over 9 years ago in reply to ovidiub13

    What I'm having issues understanding is how transistors work

    You can consider a transistor as a switch (in this case they are either ON or OFF)

     

    The control part of the switch is the base to emitter (NPN) or emitter to base (PNP) junction.

    This usually requires 0.6v across it to 'switch' on the Collector to Emitter (NPN) or Emitter to Collector (PNP) junction.

    When in the 'ON' state the C-E/E-C is as low as 0.2v or less in larger devices.

     

    In your half bridge circuit, when you switch S2 on, there is current flow from the +ve through the E-B of Q3 thru R3 and S2 to ground.  ... image

    Q3 is switched ON and current is able to flow through the E-C of Q3, thru LED2 and appears at the Emitter of Q2. ....image

    Current will flow via Q2's E-B, R2 and via Switch2 to ground BUT .... as soon as Q2 turns ON the E-C of Q2 will reduce the voltage to 0.2v at the emitter....image

    Q2 will then be OFF.

    It is likely that the circuit will adjust itself to end up with 0.6v at the Emitter which is not ideal.

     

    BUT the real biggy here is you have effectively dumped 5v across a poor led with no series limiting resistor, which tends to make them very bright for a millisecond.

    You really need to add a 220 ohm resistor in series to stop them being destroyed.

     

     

    The only thing saving your leds and giving the illusion of the circuit working is that Q2 is not turning on and the led current is flowing through the E-B and 330 ohm resistors.

     

     

    Please note

    I have only described one side, but the same could be considered for the other half.

     

    We all start learning somewhere so trying to understand is a great way to learn ...well done.

     

    Mark

     

    BTW

    It's not your fault but generally positve voltages are at the top and ground is at the bottom.

    It tends to come from our right to left and top to bottom reading  ... plus water flows downwards.

    • Cancel
    • Vote Up +1 Vote Down
    • Sign in to reply
    • Verify Answer
    • Reject Answer
    • Cancel
  • Robert Peter Oakes
    0 Robert Peter Oakes over 9 years ago in reply to ovidiub13

    As others have said, the reason for different voltages is that different coloured LEDs drop a different voltage across them for the same current, LEDs are current devices. in your circuit as mcb1 has said, i'm surprised the LEDs have not burned out, either the batteries are limiting the current or the gain of the transistors is insufficient with 330R base resistor to allow the full current to flow, wither way the LEDs are being driven badly.

     

    If you do not yet understand transistor then start with that, not an H Bridge. in all cases above you are using the transistor as a switch, and you need to know what that means first. Then build on that to a Half bridge, then a Full Bridge

    I would also suggest looking up how LEDs work as well as without that knowledge you will be burning  a few out in short order image

     

    Making smoke is not a bad thing, we learn a lot from it (Making mistakes is more educational than everything working first time) but all of the devices in the schematic you have above have limitations and you need to understand them in order to work within them (Prevent the Blue smoke of learning image )

    Data sheet for the BC558:- https://www.fairchildsemi.com/datasheets/BC/BC560.pdf  shows a max current of 100mA and a volt drop of between 200 to 600mV across the transistor and you have 2 transistors and an LED across the supply

    • Cancel
    • Vote Up 0 Vote Down
    • Sign in to reply
    • Verify Answer
    • Cancel
>
element14 Community

element14 is the first online community specifically for engineers. Connect with your peers and get expert answers to your questions.

  • Members
  • Learn
  • Technologies
  • Challenges & Projects
  • Products
  • Store
  • About Us
  • Feedback & Support
  • FAQs
  • Terms of Use
  • Privacy Policy
  • Legal and Copyright Notices
  • Sitemap
  • Cookies

An Avnet Company © 2025 Premier Farnell Limited. All Rights Reserved.

Premier Farnell Ltd, registered in England and Wales (no 00876412), registered office: Farnell House, Forge Lane, Leeds LS12 2NE.

ICP 备案号 10220084.

Follow element14

  • X
  • Facebook
  • linkedin
  • YouTube