element14 Community
element14 Community
    Register Log In
  • Site
  • Search
  • Log In Register
  • Community Hub
    Community Hub
    • What's New on element14
    • Feedback and Support
    • Benefits of Membership
    • Personal Blogs
    • Members Area
    • Achievement Levels
  • Learn
    Learn
    • Ask an Expert
    • eBooks
    • element14 presents
    • Learning Center
    • Tech Spotlight
    • STEM Academy
    • Webinars, Training and Events
    • Learning Groups
  • Technologies
    Technologies
    • 3D Printing
    • FPGA
    • Industrial Automation
    • Internet of Things
    • Power & Energy
    • Sensors
    • Technology Groups
  • Challenges & Projects
    Challenges & Projects
    • Design Challenges
    • element14 presents Projects
    • Project14
    • Arduino Projects
    • Raspberry Pi Projects
    • Project Groups
  • Products
    Products
    • Arduino
    • Avnet Boards Community
    • Dev Tools
    • Manufacturers
    • Multicomp Pro
    • Product Groups
    • Raspberry Pi
    • RoadTests & Reviews
  • About Us
  • Store
    Store
    • Visit Your Store
    • Choose another store...
      • Europe
      •  Austria (German)
      •  Belgium (Dutch, French)
      •  Bulgaria (Bulgarian)
      •  Czech Republic (Czech)
      •  Denmark (Danish)
      •  Estonia (Estonian)
      •  Finland (Finnish)
      •  France (French)
      •  Germany (German)
      •  Hungary (Hungarian)
      •  Ireland
      •  Israel
      •  Italy (Italian)
      •  Latvia (Latvian)
      •  
      •  Lithuania (Lithuanian)
      •  Netherlands (Dutch)
      •  Norway (Norwegian)
      •  Poland (Polish)
      •  Portugal (Portuguese)
      •  Romania (Romanian)
      •  Russia (Russian)
      •  Slovakia (Slovak)
      •  Slovenia (Slovenian)
      •  Spain (Spanish)
      •  Sweden (Swedish)
      •  Switzerland(German, French)
      •  Turkey (Turkish)
      •  United Kingdom
      • Asia Pacific
      •  Australia
      •  China
      •  Hong Kong
      •  India
      •  Korea (Korean)
      •  Malaysia
      •  New Zealand
      •  Philippines
      •  Singapore
      •  Taiwan
      •  Thailand (Thai)
      • Americas
      •  Brazil (Portuguese)
      •  Canada
      •  Mexico (Spanish)
      •  United States
      Can't find the country/region you're looking for? Visit our export site or find a local distributor.
  • Translate
  • Profile
  • Settings
Arduino
  • Products
  • More
Arduino
Arduino Forum Arduino and Transistors Question - RE: School Musical Production
  • Blog
  • Forum
  • Documents
  • Quiz
  • Events
  • Polls
  • Files
  • Members
  • Mentions
  • Sub-Groups
  • Tags
  • More
  • Cancel
  • New
Join Arduino to participate - click to join for free!
Actions
  • Share
  • More
  • Cancel
Forum Thread Details
  • State Verified Answer
  • Replies 126 replies
  • Answers 2 answers
  • Subscribers 402 subscribers
  • Views 7491 views
  • Users 0 members are here
  • raspberry
  • transistor
  • pi
  • arduino
Related

Arduino and Transistors Question - RE: School Musical Production

wallarug
wallarug over 11 years ago

One of the directors has asked me to create a special backdrop for our college musical. This particular backdrop has a particular design (see below) that includes LED strip lighting to give the feel of a 1920s casino sign – similar to what is seen today in Las Vegas.

I  have done up a detailed design for this sign, based off the rough sketch given to me by the director and the dimensions of the backdrop.  On this diagram, the arrangement of the LED strip lighting can be seen.

image

          

The LED Strip lighting that will be bought for this project will be sourced from Jaycar – “Low Cost 5m Flexible Adhesive LED Strip Light – Warm White” (ZD0577).  According to the specifications off Jaycar’s website, these LED lights need 1.1 Amps per metre @ 12 volts.  This means that the longest segments of lights need 1.1 * 1.5 = 1.65 Amps of power (rounded up by 20% for safety: 2.0 Amps @ 12 volts).

 

This would not be an issue if I was just turning these LED Strips on and off with mains power BUT I want to control these LEDs via an Arduino, so that they can do fancy things like flash and chase.  That means that I would need a circuit to control these lights with an Arduino so that everything remains safe and does not blow up.

I have come up with this circuit (below) using a couple of NPN transistors and two power supplies.  In the diagram below, I am aware that the transistor pinouts are EBC.  The ones I am going to buy have a pinout of BCE.

 

image

 

The only problem with this is that I have very little understanding of transistor circuits.  What this circuit has to be able to do is:

  • Using the smallest amount of current from the Arduino (at 5 volts) or a Raspberry Pi (3v3 volts), turn on the circuit to allow the 12 volts that powers the LED strip lighting to flow.

 

I was thinking of using either TIP41C NPN Transistors (in a darlington Array) or TIP122 NPN transistors.

 

This circuit will be replicated 8 times over to accommodate for the number of LEDs I am controlling.

 

 

Can anyone help me:

  1. Design a circuit that will work 100% and will be safe (ie: low heat)
    1. This includes base resistance
  1. Confirm which transistors I should be using for this project.

 

Any help will be much appreciated.

  • Sign in to reply
  • Cancel

Top Replies

  • Robert Peter Oakes
    Robert Peter Oakes over 11 years ago +1
    Sorry the one I suggested wont work, but this one should http://www.jaycar.com.au/productView.asp?ID=ZK8821 10+ current rating and at 0.016ohms it should be good for your needs pdf here http://www.vishay…
  • mcb1
    mcb1 over 11 years ago in reply to jw0752 +1
    John If you are referring to this It means that at a gate voltage of 1.6 typ, a current of 250uA will be flowing in the Drain. If you look here, you can see that from 3 to 3.3v will give you enough to…
  • D_Hersey
    D_Hersey over 11 years ago +1
    Solenoid Whapper:
Parents
  • wallarug
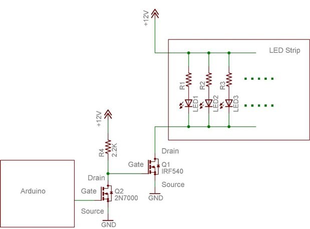
    0 wallarug over 11 years ago

    Hey guys.  I think the below is the go, can you please let me know if there is any issues (I have NOT got the parts yet).

     

    image

    Note: The LED strip is represented by a single LED.

     

    Bread Board concept drawing based off pin outs of 2N7000 and IRF540N:

     

    image


    EDITED: 9:20pm 20th May 2014

    • Cancel
    • Vote Up 0 Vote Down
    • Sign in to reply
    • Verify Answer
    • Cancel
  • dougw
    0 dougw over 11 years ago in reply to wallarug

    This configuration doesn't help the IRF540 turn on more completely, because the gate probably does not get to a high enough voltage and it might not turn off completely either. This is what you would do with bipolar transistors but not FETs.

    For FETs...

    To take full advantage of the 2N7000, its source should be grounded and its drain connected to the gate of the IRF540.

    To turn on the IRF540 completely, its gate should have a pull-up resistor to 12 V. Something like 4.7K should be adequate.

    This arrangement will invert your output signal - when low the LED strip will be on.

    • Cancel
    • Vote Up 0 Vote Down
    • Sign in to reply
    • Verify Answer
    • Cancel
  • dougw
    0 dougw over 11 years ago in reply to wallarug

    You could add another 2N7000 (and a second pull-up resistor) in front of the first 2N7000 but it is cheaper to invert in software.

    • Cancel
    • Vote Up 0 Vote Down
    • Sign in to reply
    • Verify Answer
    • Cancel
  • wallarug
    0 wallarug over 11 years ago in reply to dougw

    Could I use a NPN transistor instead?

     

    If it is only going to be outputting about 200nA (or an amount so small) for the MOSFET, then the current used by an NPN transistor with a gain of 100 would be miniscule.  <-- Am I right in saying that?

     

    Suggested Schematic (please correct me if wrong):

    image

    BTW:  Source is going to GND

    Let me know your thoughts.

    • Cancel
    • Vote Up 0 Vote Down
    • Sign in to reply
    • Verify Answer
    • Cancel
  • dougw
    0 dougw over 11 years ago in reply to wallarug

    Yes, but to invert, the collector should connect to the gate and emitter to ground. Plus you need a pullup resistor on the collector/gate.

    • Cancel
    • Vote Up 0 Vote Down
    • Sign in to reply
    • Verify Answer
    • Cancel
  • wallarug
    0 wallarug over 11 years ago in reply to dougw

    image

    Above.

    • Cancel
    • Vote Up 0 Vote Down
    • Sign in to reply
    • Verify Answer
    • Cancel
  • dougw
    0 dougw over 11 years ago in reply to wallarug

    closer, but the resistor should go between 12V and the gate which is connected directly to the collector.

    The collector should only be connected to the gate and the resistor - not directly to 12v.

    • Cancel
    • Vote Up 0 Vote Down
    • Sign in to reply
    • Verify Answer
    • Cancel
  • wallarug
    0 wallarug over 11 years ago in reply to dougw

    The trick is understanding what a pull-up resistor is for image.  Helpful link: https://learn.sparkfun.com/tutorials/pull-up-resistors/what-is-a-pull-up-resistor

     

    Schematic:

    image

    • Cancel
    • Vote Up 0 Vote Down
    • Sign in to reply
    • Verify Answer
    • Cancel
  • mcb1
    0 mcb1 over 11 years ago in reply to wallarug

    Nice use of "rug-cad"   (you need to see this post to understand PIFace Control & Display Tear Down )

     

    mark

    • Cancel
    • Vote Up 0 Vote Down
    • Sign in to reply
    • Verify Answer
    • Cancel
  • wallarug
    0 wallarug over 11 years ago in reply to mcb1

    TY! image  But the more pressing question is will it work...

    i.  Positive logic (1 is on)

    ii. Circuit logic

    • Cancel
    • Vote Up 0 Vote Down
    • Sign in to reply
    • Verify Answer
    • Cancel
  • mcb1
    0 mcb1 over 11 years ago in reply to wallarug

    Datasheet

     

    According to the datasheet, you apply a voltage between the Gate and Source and it conducts.

    Hence

    A logic 0 on the Arduino pin will make the LED illuminate.

     

    Doug suggested a 2k2 resistor to drive the FET, hence R2 should be 2k2.

    or swap R1 and R2 values


    mark

    • Cancel
    • Vote Up 0 Vote Down
    • Sign in to reply
    • Verify Answer
    • Cancel
  • wallarug
    0 wallarug over 11 years ago in reply to mcb1

    Ok, I shall change the resistor values to:

    R1: 1k

    R2: 2k2

     

    That should be enough (I hope).   BTW:  What did this post mean by Doug:

    Yes, but to invert, the collector should connect to the gate and emitter to ground. Plus you need a pullup resistor on the collector/gate.

     

    I thought that would invert the logic?

    • Cancel
    • Vote Up 0 Vote Down
    • Sign in to reply
    • Verify Answer
    • Cancel
Reply
  • wallarug
    0 wallarug over 11 years ago in reply to mcb1

    Ok, I shall change the resistor values to:

    R1: 1k

    R2: 2k2

     

    That should be enough (I hope).   BTW:  What did this post mean by Doug:

    Yes, but to invert, the collector should connect to the gate and emitter to ground. Plus you need a pullup resistor on the collector/gate.

     

    I thought that would invert the logic?

    • Cancel
    • Vote Up 0 Vote Down
    • Sign in to reply
    • Verify Answer
    • Cancel
Children
  • mcb1
    0 mcb1 over 11 years ago in reply to wallarug

    I think Doug might have been referring to the drawing above the post ....

     

    In the drawing Doug provided, a high on the Arduino pin turns off the LED.

    Hence you set the output as HIGH in the startup, then whenever you want to turn the LED ON you make the output pin LOW.

     

    Each output is either ON or OFF, its just how you use it.

     

    I'm sure it won't be a problem to invert it in software.

     

    Mark

    • Cancel
    • Vote Up 0 Vote Down
    • Sign in to reply
    • Verify Answer
    • Cancel
  • wallarug
    0 wallarug over 11 years ago in reply to mcb1

    Definitely not!  Especially when it hasn't even been written! image

     

    I shall remember to invert the software when I eventually get round to writing it (once I have the board working).

     

    I might try and have the board built tomorrow... all depends on whether the parts arrive in the post tomorrow!

    • Cancel
    • Vote Up 0 Vote Down
    • Sign in to reply
    • Verify Answer
    • Cancel
  • mcb1
    0 mcb1 over 11 years ago in reply to wallarug

    While you are writing it, you could use a LED (with a series resistor) between +5v and the pin, which will be the same as your final circuit...

     

    Mark

    • Cancel
    • Vote Up 0 Vote Down
    • Sign in to reply
    • Verify Answer
    • Cancel
  • wallarug
    0 wallarug over 11 years ago in reply to mcb1

    That's the way!  LED with a resistor value of 680 Ohms ! - on the 12 volt circuit.  LED on 5v with resistor: 180 Ohms.

    • Cancel
    • Vote Up 0 Vote Down
    • Sign in to reply
    • Verify Answer
    • Cancel
  • mcb1
    0 mcb1 over 11 years ago in reply to wallarug

    LED with a resistor value of 680 Ohms ! - on the 12 volt circuit.

     

    WARNING

    Unless a chip is especially made, you should not apply a voltage greater than the supply voltage to any pin.

    The arduino is 5v, so you shouldn't apply more than 5v to the pins. (if its 3v3, then 3v3 is the maximum)

     

    If you used a LED with a resistor connected to 12v, you be applying 12v when the output is high.

     

     

    If your comment above refers to using the led in place of the led strips then I tend to use a 1k for 12v and 220 (or 270) for 5v.

    LEDs tend to be just as bright at 10mA as they do at 20mA, so why stress them.

     

    Mark

    • Cancel
    • Vote Up 0 Vote Down
    • Sign in to reply
    • Verify Answer
    • Cancel
  • wallarug
    0 wallarug over 11 years ago in reply to mcb1

    Yes, I am referring to using the LED in place of the strips.  When the Arduino voltage is high it is off.  (High = 0, Low = 1).

    "

    If you used a LED with a resistor connected to 12v, you be applying 12v when the output is high.

    "


    I hope above is a mistake, otherwise I will be very confused.

    • Cancel
    • Vote Up 0 Vote Down
    • Sign in to reply
    • Verify Answer
    • Cancel
  • mcb1
    0 mcb1 over 11 years ago in reply to wallarug

    wallrug.

     

    Surprisingly you can tell the output its HIGH or 1, hence I used the terms ON and OFF to describe the LED.

    I was thinking you might be hooking a LED and series resistor, directly between 12v and the Arduino pin while writing the software ...my mistake.image

     

    For anyone following this ...

    In terms of outputs they are like two switches across the pin.

    one is connected between the pin and the internal ground inside the chip, the other between the pin and the internal 5v.

    They have to be either HIGH/1/on or LOW/0/off meaning one or other switch is operated.

     

    If the output is LOW, then the pin is shorted to ground, hence there is no voltage on the pin and as long as the current doesn't exceed the 40mA limit, everyone is happiness filled.

    If the output is HIGH, then the pin is shorted to 5v, and that 12v thru the LED and resistor can flow up into the 5v line, which is not very good at all.

     

    mark

    • Cancel
    • Vote Up 0 Vote Down
    • Sign in to reply
    • Verify Answer
    • Cancel
  • wallarug
    0 wallarug over 11 years ago in reply to mcb1

    Hey Mark,

     

    Thanks for all your help.

     

    Below is the up to date schematic.  From my understanding following this chain of posts, the circuit will be ON when the Arduino pin is set to OFF / 0 / LOW.

     

     

    Schematic with NPN transistor:

    image

     

    Doug's CAD Schematic with MOSFET:

    image

     

    What I hoped to achieve by using the NPN transistor in this circuit was that I could have the Arduino output a HIGH to turn ON the LEDs.  Otherwise, the circuit that was posted earlier by Doug with the MOSFET would better as the MOSFET would draw much less current than the transistor and allow bigger loads to be controlled.

     

    Does anyone have any suggestions on whether I should go with the NPN or the MOSFET circuit?

    • Cancel
    • Vote Up 0 Vote Down
    • Sign in to reply
    • Verify Answer
    • Cancel
  • Robert Peter Oakes
    0 Robert Peter Oakes over 11 years ago in reply to wallarug

    If you use a logic level Mosfet (N Channel) then there is only one transistor needed and one resistor. Also a High Output would mean LED is ON

     

    Something like this http://www.redrok.com/MOSFET_HUF76137P3_30V_75.0A_9mO_Vth3.0_TO-220AB.pdf just put a 1K  in series with the gate to the Arduino

     

    but from JAYCAR http://www.jaycar.com.au/productView.asp?ID=ZK8821  should work, just in a different package and it contains two of them

    SI4944DY pinout,Pin outSI4944DY circuits.

    pdf here http://www.vishay.com/docs/72512/72512.pdf

    • Cancel
    • Vote Up 0 Vote Down
    • Sign in to reply
    • Verify Answer
    • Cancel
  • D_Hersey
    0 D_Hersey over 11 years ago in reply to wallarug

    Driving MOSFET with bipolar is typically a little slicker, else BiFet op-amps wouldn't be a thing.  A bipolar is a Current Controlled Current Switch, in this application, and a MOSFET is a Voltage Controlled Current Switch.  Putting a resistor in front of the bipolar turns it into a VCVS, at least that is the intent.  Using a shut-off resistor turns a MOSFET into a CCCS.  If you really wanted to get an LED to switch at 10 MHz, which you don't, you's probably need a push-pull scheme in order to deal with the load capacitances.  Martin C. Brown in his (excellent, BTW) Motorola book "Practical Switching Power Supply Design" inveighs against integrated gate drivers, claiming that an NPN/PNP push-pull totem-pole follower was always adequate at driving the MOSFET control terminal and always cheaper than an integrated gate driver.  Is your load going to be PWM-ed, or just switched?

    • Cancel
    • Vote Up 0 Vote Down
    • Sign in to reply
    • Verify Answer
    • Cancel
element14 Community

element14 is the first online community specifically for engineers. Connect with your peers and get expert answers to your questions.

  • Members
  • Learn
  • Technologies
  • Challenges & Projects
  • Products
  • Store
  • About Us
  • Feedback & Support
  • FAQs
  • Terms of Use
  • Privacy Policy
  • Legal and Copyright Notices
  • Sitemap
  • Cookies

An Avnet Company © 2025 Premier Farnell Limited. All Rights Reserved.

Premier Farnell Ltd, registered in England and Wales (no 00876412), registered office: Farnell House, Forge Lane, Leeds LS12 2NE.

ICP 备案号 10220084.

Follow element14

  • X
  • Facebook
  • linkedin
  • YouTube