Howdy...
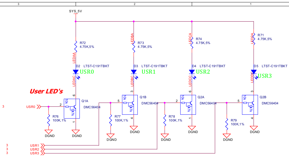
I'm trying to make sense of the Datasheet for the AM3359 and it seem to me the GPIO is limited to 6ma (some even 4ma) each and 100ma total (on VDDSHV6).
So it seem to me that I should really buffer the I/O and not drive an LED straight from a GPIO pin...
Am I reading the Datasheet properly ?




