| Buy Now | Development Tools | Technical Documents | Video | Features | Kit Contents |
![]() | Kit Overview Texas Instrument’s Stellaris
When roaming, three AA batteries supply power to the EVALBOT. The EVALBOT automatically selects USB power when tethered to a PC as a USB device or when debugging. Test points are provided to all key EVALBOT signals. Two 20-pin headers enable future wireless communications using standardized Texas Instruments´ low-power embedded radio modules (EM boards). Additional microcontroller signals are available on break-out pads arranged in rows adjacent to the microcontroller.
The EVALBOT has factory-installed quickstart software resident in on-chip Flash memory. For software debugging and Flash programming, an integrated In-Circuit Debug Interface (ICDI) requires only a single USB cable for debug and serial port functions.
The EVALBOT´s quickstart application provides out-of-the-box action and can be used along with other included examples as a foundation for seriously fun learning. The examples are based on the included, extensive StellarisWare library and can be modified to meet new challenges using your choice of evaluation versions of the integrated development tools.
Ordering Information:
Key Applications: Motion control, Factory automation Fire and security, HVAC and building control, Power and energy, Transportation, Test and measurement equipment, Medical instrumentation, Remote monitoring, Electronic point-of-sale (POS) machines, Network appliances and switches, Gaming equipment. | ||||||||||||
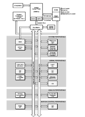
| |||||||||||||
Development Tools
Software Development Tools:
| Tool Type | Supplier | MPN | Supported Family | Description |
|---|---|---|---|---|
IDE | Embest | CoIDE | ARM Cortex | CooCox offer freely available powerful software development tool for ARM Cortex-M3 & Cortex-M0 based microcontrollers. Coocox Tools organizes and provides the knowledge required by developers. Learn More |
| RTOS | Embest | CoOS | ARM Cortex | CoOS is a free and open RTOS from CooCox, designed specifically for Cortex-M processor, supports preemptive priority and round-robin, Semaphore, Mutex, Flag, Mailbox and Queue for communication & synchronization, highly scalable, minimum system kernel is only 974Bytes, supports interrupt while task switching, supports stack overflow detection, supports the platforms of ICCARM, ARMCC, GCC. Learn More |
| IDE | Texas Instruments | Code Composer Studio (CCStudio) | TI ARM MCUs | CCStudio is an integrated development environment (IDE) for TI embedded processor families. CCStudio comprises a suite of tools used to develop and debug embedded applications. It includes compilers for each of TI's device families, source code editor, project build environment, debugger, profiler, simulators, real-time operating system and many other features. Learn More |
| IDE | ARM | Keil MDK-ARM | ARM Cortex | The MDK-ARM is a complete software development environment for Cortex |
| RTOS | Micrium | µC/OS-III | TI ARM MCUs | μC/OS-III is Micrium’s newest RTOS, designed for developers who need to save time on their current and next embedded sytem projects. Using a commercial real-time kernel such as μC/OS-III provides a solid foundation and framework to the design engineer dealing with the growing complexity of embedded designs. Learn More |
| RTOS | Segger | TI ARM MCUs | SEGGER embOS (Real Time Operating System) follows strict, yet efficient coding and documentation standards. embOS is a priority-controlled real time operating system, designed to be used as foundation for the development of embedded real-time applications. Learn More |
Hardware Development Tools:
| Tool Type | Supplier | MPN | Supported Family | Description |
|---|---|---|---|---|
Debugger | Embest | ColinkEx | ARM Cortex | ARM Cortex-M MCU JTAG Hardware Debugging Probe which supports in CooCox software and Keil Realview MDK |
| Debugger / Programmer | Texas Instruments | XDS510USB PLUS JTAG EMULATOR | TMS470M | EMULATOR, USB PLUS JTAG, XDS510 |
| Emulator / Debugger / Programmer | ARM | ULINK2 | ARM Cortex | ULINK2 Debug Adapter |
| Emulator / Debugger / Programmer | ARM | ULINKPro | ARM Cortex | ULINKpro Debug and Trace Unit |
| Emulator | Segger | J-Link | ARM Cortex | JTAG/SWD Emulator with USB interface |
| Programmer | Segger | Flasher ARM | ARM Cortex | Flash Programmer for ARM and Cortex cores |
Technical Documents
Learning Center
Design Elements
Video
Kit Features
The evaluation kit provides a fun, hands-on mini robotic platform for learning and evaluating the Stellaris LM3S9B92 microcontroller. The EVALBOT includes the following features:
- Evaluation board with robotic capabilities
- Mechanical components assembled by user
- Stellaris
LM3S9B92 microcontroller
- MicroSD card connector
- I2S audio codec with speaker
- USB Host and Device connectors
- RJ45 Ethernet connector
- Bright 96 x 16 blue OLED display
- On-board In-Circuit Debug Interface (ICDI)
- Battery power (3 AA batteries) or power through USB
- Wireless communication expansion port
- Robot features:
- Two DC gear-motors provide drive and steering
- Opto-sensors detect wheel rotation with 45° resolution
- Sensors for "bump" detection
Kit Contents
This kit is supplied with the listed items respectively:
t
| Product Number | Description |
|---|---|
| EKK-EVALBOT | Stellaris |
| EKI-EVALBOT | Stellaris |
| EKC-EVALBOT | Stellaris |
| EKT-EVALBOT | Stellaris |
| EKS-EVALBOT | Stellaris |





