JUst completed PCB using eagle. All CAM files completed and zipped to ship for quote.
I need 20 boards. Files attached.
How do I begin?
JUst completed PCB using eagle. All CAM files completed and zipped to ship for quote.
I need 20 boards. Files attached.
How do I begin?
| version 10MM board_2019-02-16.zip |
Hi Anthony,
Please see here, and contact them directly:
Cheapest PCB makers, low volume
However, you should double-check if you need to do anything with the RST pin or not, for the module you're using - it seems you've left it disconnected.
I've not used this module, so this is just a suggestion - maybe you've already confirmed.
Also, it's bad practice to have all traces at 6mil, usually at least the power traces are thickened, and all traces look autorouted and component placement could also be better.
For an initial prototype it may work enough to get by.
On 17/02/2019 09:31, Jan Cumps wrote:
Maybe turn C1, C10 and C18 180°?
And C4, C13, C21
And give T1 a quarter inch turn to the right?
C15 and D6 would benefit from a quarter turn right, maybe C14 too.
C19 should be rotated right and moved to the end of IC3, where it can do
its job of being a LOCAL decoupling capacitor, although what it's
decoupling is unclear.
Without the schematic it's very hard to say how many other mistakes
there are. I suspect this board has not had sufficient care or attention
paid in any aspect, given the sloppy approach to part placement and routing.
Hi,
Please see this as a help, not a criticism. ok.
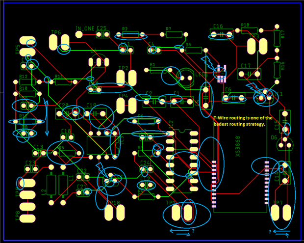
Please check your board in details and try to see what i meant with this so many of the blue rings.
First: T-routing must be switched off.
Second: arrange all parts on the board in this kind that you get functional groups with very short wire length, rotate the parts where ever you can and also see your cosmetic stile as well; why not - a nice board makes happy.
Then….
The best way is if you route this small number of wires via hand because you learn with how to route well. (route instead of autotroute).
First the shortest then the longer then the power wires.
Bypass caps must be placed as closer as you can to the active device in that rotation you don't need route around its pins.
This is also for all other devices so good as you can as well.
The better way is if you don't route between the pins also not surround that pins.
If you can, meaning if the plugs, jacks can be rotated then do this because this saves wire lengths.
In other hand if not (this is the normally restriction), if this devices must be so fixed on that places, then place the connected parts so that reduce crossovers during routing, meanly save numbers of vias.
Try to route vertical an horizonal, 45deg over long distances should be the exception. - Functional groups helps it to get short wire distances.
Keep more distances to the devices and the distances between the wires as well (Design Rules: clearance, distances, ...). - electrical calculation must be involved.
For example::::
Also for the power wires and distances to the connectors.
Make the wire thickness by seeing the signal current, power current, voltages, frequencies (eg. clock signals are very RF happy and have very a strong distortion, sinus signals are "warm" signals -> EMC), and so on....
So, hopefully that helps a bit.
This was a fine job, congratulation, and now we make a rearrangement, an optimization.
Good luck!
Best Regards
Gerald
---
You are correct. I was trying out the software and went automode. I did arrange the parts by function.
Powers and grounds do need to be beefed up.
The RST in this design is not used.
I will now take the auto route and begin the manual improvements you had suggested
abvadax wrote:
Thank you for those suggestions. I will manually make the changes.
Regards
ABvadax
They are suggestions - a few things I would change if it was me doing the layout.
I'm not opposed to auto routing by the way. For commercial designs, if auto mode delivers a board that is within specs, regulations and costs, there is nothing that can beat it.
Many people will criticise the layout then, but economically and business wise, any minute spent to improve by a designer may not return its value.