Reaching out to the people on this web site.......
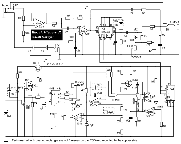
I'm after a SAD1024 delay chip, they were manufactured by Reticon and are now discontinued, and have been for around 30 years. I'm hoping someone here may have one lying around....... if so can you get back to me and I'll make you an offer to buy it off you.
As a heads up this is required for a planned pedal build, for the near future, but it all rests on being able to obtain this IC chip.
The data sheet is available to read here
http://www.pmerecords.com/Docs/Archer_SAD-1024_Tech_Data.pdf
