One of my projects for this year is to create a "new age" signal tracer like I used when i was a kid.
What I had was an old heathkit IT-12 pictured below.
The thing is i have no clue how this worked. I loved using it, and well just playing with it. It was sencitive efuff to hear audio runing through circuts without contacting the circuts, just getting the tip close to a trace.
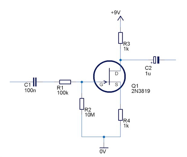
So to start things off I created a audio amplifyer circut that I think is how this unit worked.
There are 2 things that I am compleetly lost about though.
- How to make, or what to use for the probe.
- How to make the visual circut.
1~I was thinking of taking a nail, and wraping copper wire around the nail to create a pickup coil, but i have no idea if this would work or if there is something better to try.
I am open to any ideas.
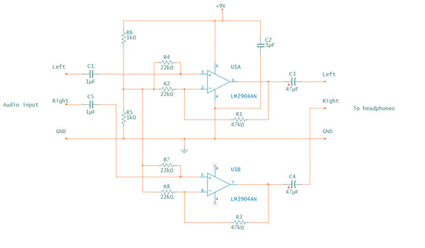
2~I was thinking of a 10 segment led bargraph desplay. But where would I need to conect the driver up to in the circut in the diagram? Would it be the the + side of C5?
I ordered some LM358N LM358 358 Low Power Dual Op-Amp IC's for this project that should be here on the 10th.
So I am planning on bread boarding this after that.
Also, I was thinking about starting to documenting some of my projects by video maby. So this might be one of the first ones I may try to document.
I have been feeling inspired by @Peter Oakes.








