I'm reviewing a single component DC converter for the TI SWIFT This article is a review of the switching device and the test setup.
Feel free to comment with the tests you'd like to see done with the module.
|
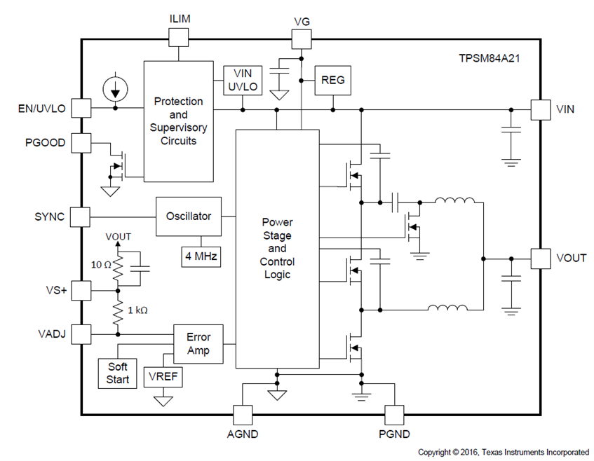
The Switching Device TPSM84A21
The TPSM84A21TPSM84A21 is a hybrid DC to DC Buck converter. All electronics to make it switch are in the package. It doesn't require external inductors or capacitors to work.
In the simplest setup, no other component is needed. The unit will then switch 8 - 14 V DC to 0.508 V. Maximum current of the output is 10 A.
When you want to set the output to another value between 0.508 V to 1.35 V, the only external component is a voltage selector resistor (RSET).
This component is not involved in power conversion and can be a low power small one.
For ripple reduction, the module has input and output capacitors on board.
If your application is OK with the ripple figures of the device (documented in the datasheet), you don't need external capacitors.
If you need better filtering, you can add input and output capacitors. Guidelines are in that datasheet.
The device has additional functionality such as Power Good, under-voltage lockout and a possibility to externally synchronise the 4 MHz switching frequency.
Check this functional block diagram for the possibilities.
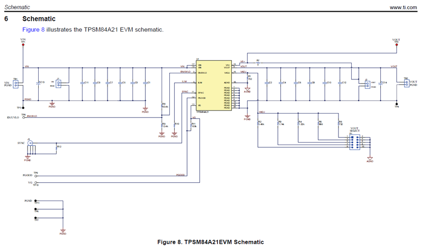
The Evaluation Module
As expected with hybrid componenst, there's not much more on the evaluation board than the TPSM84A21TPSM84A21.
The only passives are a set of resistors to select different outputs, and to test the device enable, current limit, sync and power good.
The board gives you good access to all the interesting measure points. It also has footprints for additional capacitors if you want to test such a setup.
For the input and output rails, there are test points very close to the device. They are intended to be probed with an oscilloscope probe with ground spring.
This doesn't work that well with the probes of the Tektronix and Rigol scopes I have.
Their pins are thinker and the distance between center pin and ground spring wider than what the measure point on the PCB takes.
All other test points are solder-on loops that allow easy access with meter test leads or oscilloscope probes.
There's an empty footprint for a coax connector to sync the switcher's clock externally.
Test Setup
The EVM is connected to an electronic load that draw a current of up to 7.5 A. It can log the current and voltage measured.
The load is connected to the EVM with short thick wires. With these low voltages and high currents, resistance of the wire matters.
I'm using a linear power supply that can deliver more than enough power to feed the EVM at maximum load.
For measuring, I have a few DMMs and a 4 channel oscilloscope.
The PSU, load and oscilloscope are programmable. I can measure and log info in scenarios where the input voltage and output loads change over time.
Things I can automatically log:
- Current at EVM input and output
- Voltage at the EVM output
- Any 4 points that I probe with the scope.
Let me know in the comments below if you're interested in particular load operating conditions o the EVM.
I will try the ones that I can perform with the above setup without damaging one of the components.
Edit: requests received:
. efficiency compare to spec and Frank's review
. noise specification- automate efficiency measurement for input and load ranges
- transient check
| Related blog |
|---|
| TI SWIFT |
| TI SWIFT |
| TI SWIFT |








Top Comments