Hello,
As a follow-up to my previous question, I have written a little program for the PIC16F628A that I had been lying around for quite a while. It works well, but I have to make sure the "PowerLoss" signal is seen by both the PIC and the OrangePi.
As the PIC works at 5V and the Orange Pi at 3.3V without being 5V tolerant, I have to shift the levels between both sides. After looking around, I found the AN97055 application note from Philips that mentions a single NMOS level shifter and even recommends using a BSS88 that I also had around.
However, after having wired it in a way that I believe is right, I noticed that when PowerLoss "pulls down" the 5V side, the 3.3V side is not event close to zero volts, but rather around 1.3 volts. This is not liked by the H3 inside the OrangePi as it freezes itself after a while and I have to reboot it.
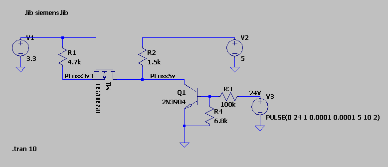
I tried to simulate the circuit with LTSpice and while it does not have the BSS88 by default, I found a library for it in the Blackboard project at github and so was able to create the following simulation:

Version 4 SHEET 1 1572 680 WIRE -128 0 -288 0 WIRE 0 0 -128 0 WIRE 528 0 176 0 WIRE -128 32 -128 0 WIRE 176 32 176 0 WIRE -288 112 -288 80 WIRE 0 112 0 0 WIRE 528 112 528 80 WIRE -128 160 -128 112 WIRE -64 160 -128 160 WIRE -16 160 -64 160 WIRE 176 160 176 112 WIRE 176 160 80 160 WIRE 256 160 176 160 WIRE 336 160 256 160 WIRE 336 176 336 160 WIRE 432 224 400 224 WIRE 464 224 432 224 WIRE 608 224 544 224 WIRE 624 224 608 224 WIRE 432 256 432 224 WIRE 336 336 336 272 WIRE 432 336 336 336 WIRE 624 336 624 304 WIRE 336 400 336 336 FLAG 336 400 0 FLAG -288 112 0 FLAG 528 112 0 FLAG 624 336 0 FLAG -64 160 PLoss3v3 FLAG 256 160 PLoss5v FLAG 608 224 24V SYMBOL voltage -288 -16 R0 WINDOW 123 0 0 Left 0 WINDOW 39 0 0 Left 0 SYMATTR InstName V1 SYMATTR Value 3.3 SYMBOL voltage 528 -16 R0 WINDOW 123 0 0 Left 0 WINDOW 39 0 0 Left 0 SYMATTR InstName V2 SYMATTR Value 5 SYMBOL voltage 624 208 R0 WINDOW 123 0 0 Left 0 WINDOW 39 0 0 Left 0 SYMATTR InstName V3 SYMATTR Value PULSE(0 24 1 0.0001 0.0001 5 10 2) SYMBOL npn 400 176 M0 SYMATTR InstName Q1 SYMATTR Value 2N3904 SYMBOL res -144 16 R0 SYMATTR InstName R1 SYMATTR Value 4.7k SYMBOL res 160 16 R0 SYMATTR InstName R2 SYMATTR Value 1.5k SYMBOL res 560 208 R90 WINDOW 0 0 56 VBottom 2 WINDOW 3 32 56 VTop 2 SYMATTR InstName R3 SYMATTR Value 100k SYMBOL res 416 240 R0 SYMATTR InstName R4 SYMATTR Value 6.8k SYMBOL nmos 80 112 R90 SYMATTR InstName M1 SYMATTR Value BSS88/SIE SYMATTR Prefix X TEXT -320 424 Left 2 !.tran 10 TEXT -272 -96 Left 2 !.lib siemens.lib
Tracing the voltages, it's not even giving the 1.3 volts that I measure on the "real thing" :

Now, maybe the library that I found is bogus, but maybe I also forgot something here.
One thing that I noticed is that the LTSpice symbol is not showing the "parasitic" diode on the N channel mosfet, while the application note clearly says that it's integral to the behavior of this arrangement.
Adding a single diode across the S and D makes the levels work properly, but then I figured that I could go with just a Schottky diode as I'm only ever interested in the 5V side pulling down the 3.3V side, not the other way around. A simple 1N5819 being enough, I'm all sorted, but I'm posting here in the hope of learning what I missed both in the simulation and the real life arrangement.