Hello all,
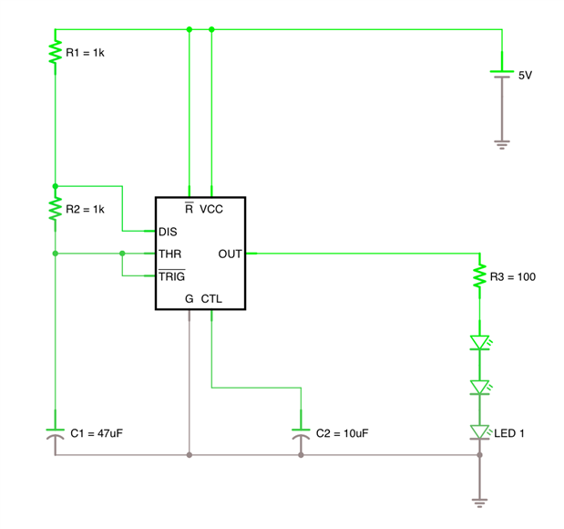
I am trying to create a flashing 3 LED circuit with a 9v battery. I want a specific flash time of 20ms and a duty cycle of 1.3 seconds. My question is what size should R1, R2, and C1 be in order to achieve that timing. I found the equations for figuring it out, I was hoping maybe someone would rather take the challenge of giving me the answer instead of me going back to school to relearn algebra. Any help is very much appreciated.
Thanks.

