This series of posts relates to the work of Jan Cumps and Robert Peter Oakes in their WIP Programmable Electronic Load blog.
In the previous parts, I looked at the effect of changes to the control input. Now I want to look at
the effect of holding the control input constant and varying the voltage of the output. That change
of voltage will result in the circuit having to vary the resistance of the MOSFET, to compensate and
bring the current back to the desired value, and the way it deals with that change may be different
to the way it handles a change to the control input.
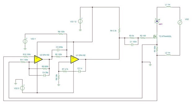
Here's the circuit, much the same as before.
Initially, I'm going to try inductance of 1mH in each
lead, which is high but will show clearly what the effects are. I'm going to step the voltage of VG2,
the voltage source for the output loop, by 2 volts up and down between 8V and 10V. That's quite
arbitrary - I just want to get a feel for how it behaves. I'm going to have that voltage slewing
rather than a step change because any real power supply would have capacitance associated with it.
Here it is with the original compensation/servo components (C2=4.7nF and C3=100p)
And here with my alternative values (C2=1nF and C3=220pF)
I find this fascinating. Which is better? My immediate reaction was that my alternative values, which
so obviously ring, are worse than Peter's original values. And yet the excursion from the desired
value is less at its extremes and it settles quicker than the original values which, to a first
glance, looks much more controlled and graceful.
One thing that is evident to me now is that tuning a servo loop for a real system (rather than a
simple textbook example) isn't at all straightforward. Where there is more than one variable that can
change it get even more complicated because we're then making decisions about what is important to us
and doing trade-offs.
I'm going to leave this up in the air a bit - there are probably component values that would reduce
the excursion of the first waveform a bit and get it back on course quicker, and it would be natural
to experiment with that for a while, but I want to move on to looking at the open-loop response and
how a traditional Bode plot approach to stability views this.
Programmable Electronic Load: Dynamic Behaviour: Part 1 Overview
Programmable Electronic Load: Dynamic Behaviour: Part 2 The Servo Loop
Programmable Electronic Load: Dynamic Behaviour: Part 3 Effect of Output Inductance



Top Comments