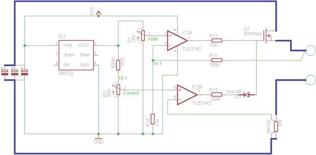
I will be putting together the video this week end to go with this schematic but I thought i would share this with you in the mean time
VCC can be as much as 40V (I was powering the test circuit on a breadboard with a bench PSU for now set to 30V, my psu max)
In the video I will be reviewing the behaviour of this circuit as well as Identifying a few pitfalls (Nothing serious and probably acceptable for a basic PSU but we do want to evaluate where we can improve on things
If you think you know the potential issues, please post and we will compare notes at the weekend
(There are two primary ones)
Here is the video that describes and goes through some basic tests of this circuit
Enjoy, again, a little detailed so its is about an hour long
I will be adding notes etc in the next few days

-
jw0752
-
Cancel
-
Vote Up
0
Vote Down
-
-
Sign in to reply
-
More
-
Cancel
-
Robert Peter Oakes
in reply to jw0752
-
Cancel
-
Vote Up
0
Vote Down
-
-
Sign in to reply
-
More
-
Cancel
-
jw0752
in reply to Robert Peter Oakes
-
Cancel
-
Vote Up
0
Vote Down
-
-
Sign in to reply
-
More
-
Cancel
-
Robert Peter Oakes
in reply to jw0752
-
Cancel
-
Vote Up
0
Vote Down
-
-
Sign in to reply
-
More
-
Cancel
-
jw0752
in reply to Robert Peter Oakes
-
Cancel
-
Vote Up
0
Vote Down
-
-
Sign in to reply
-
More
-
Cancel
-
jw0752
in reply to Robert Peter Oakes
-
Cancel
-
Vote Up
0
Vote Down
-
-
Sign in to reply
-
More
-
Cancel
-
michaelkellett
in reply to jw0752
-
Cancel
-
Vote Up
0
Vote Down
-
-
Sign in to reply
-
More
-
Cancel
Comment-
michaelkellett
in reply to jw0752
-
Cancel
-
Vote Up
0
Vote Down
-
-
Sign in to reply
-
More
-
Cancel
Children