Too many button clicks
Buttons and tactile switches are frequently used in many projects involving micro controllers; one of the most frequent issue is related to unwanted multiple transitions when the button is pressed once.
Tactile switches as well as push buttons are mechanical components subject to the problem of bouncing. When a button is connected to a digital GPIO input pin (i.e. an Arduino pin configured as INPUT) we ideally expect that when the button is pressed we get only one high signal; unfortunately this rarely happens. During the mechanical movement the physical material vibrates affecting the voltage and the transitions between the On/Off status are not so clear as we usually need. Micro controllers and FPGA are fast enough reading the microseconds oscillations when the button is pressed, resulting multiple transitions while apparently we are pressing the button only once.
Button debouncing
To solve this problems we should apply a button debouncing to reach the goal: pressing a button only one signal should be detected by the micro controller digital input. We can identify two possible approaches: software and hardware.
There are plenty of source examples on how to debounce a button via software; the software approach seems the easiest way but in my opinion this is one of the cases where a hardware solution may be more efficient and resource saving. Micro controllers have memory and resource limits so adding a debouncing routine maybe critical in many cases.
The hardware choice
As I had to add a button debouncer to a test project based on Arduino 101 I decided to make something as much general as possible, easy to adapt to almost any micro controller and possibly platform independent. I figured two possible approaches: RC (resistor-capacitor) method and IC method. The RC option is easier to realise but I am not so confident it can be applied to very different operating conditions (e.g. very different micro controllers types and clock speed). It is not so difficult to calculate the values of resistor and capacitor for a RC debouncing circuit but I see a limitation restricting the application range. The calculation of the RC circuit is dependent on the voltage of the board used; this means that for different voltage boards (1.8V, 3.3V, 5V etc.) we should provide a different RC calculation.
The RC simple circuit shown in the image below can be calculated with the nice RC Debounce online calculator
The parameters involved in the calculation are:
- Voltage
- High logic level
- Bounce time (ms)
- Capacitor value
- Resistor value
The other hardware alternative is adopting a debouncing IC.
There are many specific IC for mechanical contacts debouncing, but they are almost expansive and oriented to manage power buttons while we generally use a push button is to generate a logic signal. The LTC2951CTS8 for example sounds good (not sure if the DIL version is available) with a base price of about 5$.
This is why I decided to move to a general-purpose debounce circuit based on the Vintage NE555. TI provides a wide range of 555 ICs including DIL packaging covering a range supply levels from 1.5V up to 16V; the most common is the DIL package NE555-P in the range between 4.5V and 16V. Just what I need, sold at 1/10 (one tenth) of the specialised debouncing ICs average price!
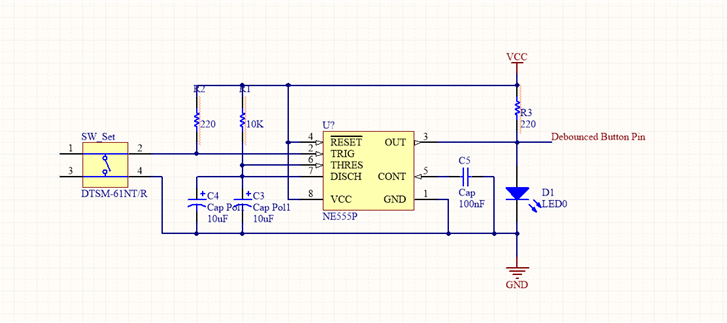
The NE555 circuit
I designed the circuit based on the popular NE555 monostable configuration shown above and detailed in the below schematics:
In this specific case using the two 10uF capacitors connected in parallel to the discharge pin and the 10K resistor for charging we get a timing of about 220 ms. It is a reasonable value to debounce a tactile switch connected to a digital input pin of an Arduino board; changing the values of the capacitors and the resistor we can increase or reduce the charge time resulting a different timing to the output pin (debounced signal.
Wiring the circuit
Using the NE555-P IC the circuit can be powered by the Arduino itself; the images below show the circuit placed as part of the Arduino 101 project where a push button is needed. The small board can also host the designated button making a compact object independent by the platform (an external power source can also be used) involving only the debounced signal connected to the desired GPIO micro controller pin.
The resulting PCB is about 30x35 mm; I have provided a tactile switch button surface mounted on the opposite side of the components to make easier assembling the module in any project.
The button in action
The video below shows the debouncer module at work powered by the Arduino 101 and a couple of screenshots showing the stability of the signal













Top Comments