![]() | Enter Your Electronics & Design Project for Your Chance to Win a Fog Machine and a $100 Shopping Cart! | Project14 Home |
| Monthly Themes | ||
| Monthly Theme Poll |
Greetings Best Community Members in the Galaxy!
We would like to have the winners of the Simple Music Maker competition to reflect the diversity of thought and opinion that makes this the best online community for engineers in the galaxy!
Those of you that have volunteered to judge in the past, you know the drill. Comment below to let me know or message me directly at tariq.ahmad .
I will be going on vacation shortly so if I do not get to you right away then I apologize. Still need judges!
You decide the top 3 First place finishers for the Simple Music Maker .
You're under no obligation to vote for the best project but we do ask that you look for complete projects and let us know your thoughts on the winners you pick.
The guidelines are loosely structured but are designed to encourage complete project submissions (with steps and video proof), and we want this program to be something that everyone in the community can participate to post smaller projects that fit within a theme (a theme the members pick in a monthly poll) .
For each project submission did the entrant do the following:
- Follow the Steps - Did they provide the steps it took to complete the project (text, video, or images) and/or schematics.
- Submit Video Proof - Did they post a video proof of their project?
- Stick to the Theme - How well did the project stick to the theme of the competition?
- Demonstrate Originality - Did they come up with a clever name for their project? Or did they introduce something new or that is not commercially available?
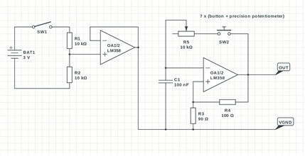
Here is the list of projects to choose from for Simple Music Maker:
Project14 | Simple Music Maker: You Decide: Meet the Projects!
A Simple Arduino Music Box by jc2048
Homemade Electric Guitar by dwinhold
Simple electronic musical instrument by kk99
Beaglebone plays the blues by Workshopshed
Old fashioned Japanese Music Box by Workshopshed
The IOT Wind Chimes by fmilburn
Tube headphone amplifier by kk99
Dum-De-Dum, the Cardboard Drum! by balearicdynamics
OT: I will soon be fulfilling a lifelong dream and be visiting New York City!
So I don't look like this guy:
Feel free to also message me or leave tips on what to do in NYC in the comments below!
It's been an exciting year with Project14 launching. These are going on all the time so gonna get a much needed break.
Feel free to leave your votes at tariq.ahmad and I will include them in the judging as long as its before the winners announcement.
The winners announcement will be slightly delayed till the last month of June to accommodate this break and give enough time for voters to decide.
If you haven't submitted your Simple Music Maker project yet, feel free to leave a project in the meantime and will try to feature it before I leave.
Thank you for your tremendous support over the past year, especially Top Members , you know who you are!










