element14 Community
element14 Community
    Register Log In
  • Site
  • Search
  • Log In Register
  • Community Hub
    Community Hub
    • What's New on element14
    • Feedback and Support
    • Benefits of Membership
    • Personal Blogs
    • Members Area
    • Achievement Levels
  • Learn
    Learn
    • Ask an Expert
    • eBooks
    • element14 presents
    • Learning Center
    • Tech Spotlight
    • STEM Academy
    • Webinars, Training and Events
    • Learning Groups
  • Technologies
    Technologies
    • 3D Printing
    • FPGA
    • Industrial Automation
    • Internet of Things
    • Power & Energy
    • Sensors
    • Technology Groups
  • Challenges & Projects
    Challenges & Projects
    • Design Challenges
    • element14 presents Projects
    • Project14
    • Arduino Projects
    • Raspberry Pi Projects
    • Project Groups
  • Products
    Products
    • Arduino
    • Avnet & Tria Boards Community
    • Dev Tools
    • Manufacturers
    • Multicomp Pro
    • Product Groups
    • Raspberry Pi
    • RoadTests & Reviews
  • About Us
    About the element14 Community
  • Store
    Store
    • Visit Your Store
    • Choose another store...
      • Europe
      •  Austria (German)
      •  Belgium (Dutch, French)
      •  Bulgaria (Bulgarian)
      •  Czech Republic (Czech)
      •  Denmark (Danish)
      •  Estonia (Estonian)
      •  Finland (Finnish)
      •  France (French)
      •  Germany (German)
      •  Hungary (Hungarian)
      •  Ireland
      •  Israel
      •  Italy (Italian)
      •  Latvia (Latvian)
      •  
      •  Lithuania (Lithuanian)
      •  Netherlands (Dutch)
      •  Norway (Norwegian)
      •  Poland (Polish)
      •  Portugal (Portuguese)
      •  Romania (Romanian)
      •  Russia (Russian)
      •  Slovakia (Slovak)
      •  Slovenia (Slovenian)
      •  Spain (Spanish)
      •  Sweden (Swedish)
      •  Switzerland(German, French)
      •  Turkey (Turkish)
      •  United Kingdom
      • Asia Pacific
      •  Australia
      •  China
      •  Hong Kong
      •  India
      •  Japan
      •  Korea (Korean)
      •  Malaysia
      •  New Zealand
      •  Philippines
      •  Singapore
      •  Taiwan
      •  Thailand (Thai)
      •  Vietnam
      • Americas
      •  Brazil (Portuguese)
      •  Canada
      •  Mexico (Spanish)
      •  United States
      Can't find the country/region you're looking for? Visit our export site or find a local distributor.
  • Translate
  • Profile
  • Settings
Arduino
  • Products
  • More
Arduino
Arduino Forum Arduino and Transistors Question - RE: School Musical Production
  • Blog
  • Forum
  • Documents
  • Quiz
  • Events
  • Polls
  • Files
  • Members
  • Mentions
  • Sub-Groups
  • Tags
  • More
  • Cancel
  • New
Join Arduino to participate - click to join for free!
Actions
  • Share
  • More
  • Cancel
Forum Thread Details
  • State Verified Answer
  • Replies 126 replies
  • Answers 2 answers
  • Subscribers 414 subscribers
  • Views 9392 views
  • Users 0 members are here
  • raspberry
  • transistor
  • pi
  • arduino
Related

Arduino and Transistors Question - RE: School Musical Production

wallarug
wallarug over 11 years ago

One of the directors has asked me to create a special backdrop for our college musical. This particular backdrop has a particular design (see below) that includes LED strip lighting to give the feel of a 1920s casino sign – similar to what is seen today in Las Vegas.

I  have done up a detailed design for this sign, based off the rough sketch given to me by the director and the dimensions of the backdrop.  On this diagram, the arrangement of the LED strip lighting can be seen.

image

          

The LED Strip lighting that will be bought for this project will be sourced from Jaycar – “Low Cost 5m Flexible Adhesive LED Strip Light – Warm White” (ZD0577).  According to the specifications off Jaycar’s website, these LED lights need 1.1 Amps per metre @ 12 volts.  This means that the longest segments of lights need 1.1 * 1.5 = 1.65 Amps of power (rounded up by 20% for safety: 2.0 Amps @ 12 volts).

 

This would not be an issue if I was just turning these LED Strips on and off with mains power BUT I want to control these LEDs via an Arduino, so that they can do fancy things like flash and chase.  That means that I would need a circuit to control these lights with an Arduino so that everything remains safe and does not blow up.

I have come up with this circuit (below) using a couple of NPN transistors and two power supplies.  In the diagram below, I am aware that the transistor pinouts are EBC.  The ones I am going to buy have a pinout of BCE.

 

image

 

The only problem with this is that I have very little understanding of transistor circuits.  What this circuit has to be able to do is:

  • Using the smallest amount of current from the Arduino (at 5 volts) or a Raspberry Pi (3v3 volts), turn on the circuit to allow the 12 volts that powers the LED strip lighting to flow.

 

I was thinking of using either TIP41C NPN Transistors (in a darlington Array) or TIP122 NPN transistors.

 

This circuit will be replicated 8 times over to accommodate for the number of LEDs I am controlling.

 

 

Can anyone help me:

  1. Design a circuit that will work 100% and will be safe (ie: low heat)
    1. This includes base resistance
  1. Confirm which transistors I should be using for this project.

 

Any help will be much appreciated.

  • Sign in to reply
  • Cancel

Top Replies

  • Robert Peter Oakes
    Robert Peter Oakes over 11 years ago +1
    Sorry the one I suggested wont work, but this one should http://www.jaycar.com.au/productView.asp?ID=ZK8821 10+ current rating and at 0.016ohms it should be good for your needs pdf here http://www.vishay…
  • mcb1
    mcb1 over 11 years ago in reply to jw0752 +1
    John If you are referring to this It means that at a gate voltage of 1.6 typ, a current of 250uA will be flowing in the Drain. If you look here, you can see that from 3 to 3.3v will give you enough to…
  • D_Hersey
    D_Hersey over 11 years ago +1
    Solenoid Whapper:
  • Problemchild
    0 Problemchild over 11 years ago in reply to mcb1

    One thing to note here with the resistor and diode Mark is that the non logic level FETs would not fully turn on or take longer to do so which I believe is what Doug is alluding to when he is talking about the FET heating up during PWM. I figured that his device wasn't out for the long term thus KISS was the order of the day. If Jaycar is the source then I would be more than happy to use a few of those FETs that were specified.

    For the type of application specified I don't see any reason to guild the Lilly. The PWM frequency is likely to be less than a few KHZ no need for more to achieve a good dimming effect. Wallarug should take a few photos and link them on his Blog when he completes the project be nice to see a simple project all nicely executed !

    • Cancel
    • Vote Up 0 Vote Down
    • Sign in to reply
    • Verify Answer
    • Cancel
  • mcb1
    0 mcb1 over 11 years ago in reply to Problemchild

    Doug and John

    Yes I agree that too high a resistance will cause problems.

    I'd have suggested a 220 or 270 ohm.

     

    Many years ago I used a 555 to drive a 2N3055 directly in a DC dimming cct.

    I used a capacitor across the resistor to improve the response and it was very happy dimming a 12v 50W lamp with no heatsink.

     

    There are fet driver chips available (I've used them directly to control a motor) but since the OP want to use Jaycar, then this isn't an option.

     

    It would be a good post to add, as I'm sure others will want to emulate it.

    Mark

    • Cancel
    • Vote Up 0 Vote Down
    • Sign in to reply
    • Verify Answer
    • Cancel
  • wallarug
    0 wallarug over 11 years ago in reply to Problemchild

    I shall make sure that I do a piece on this on my E14 Blog.

    • Cancel
    • Vote Up 0 Vote Down
    • Sign in to reply
    • Verify Answer
    • Cancel
  • Robert Peter Oakes
    0 Robert Peter Oakes over 11 years ago in reply to wallarug

    We look forward to it, thanks

    • Cancel
    • Vote Up 0 Vote Down
    • Sign in to reply
    • Verify Answer
    • Cancel
  • Problemchild
    0 Problemchild over 11 years ago in reply to mcb1

    This exact question had come up on the Arduino site (probably a hundred other places as well).

    The IRF540 came up time and again, not to mention it's in the kits that many of the EBAY retailers deliver.

    The simple direct drive seems to be used most but several went for an Optoisolator and got full galvanic separation...no dodgy feed back then I bet image!

    • Cancel
    • Vote Up 0 Vote Down
    • Sign in to reply
    • Verify Answer
    • Cancel
  • wallarug
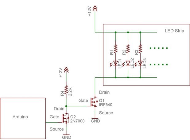
    0 wallarug over 11 years ago

    Hey guys.  I think the below is the go, can you please let me know if there is any issues (I have NOT got the parts yet).

     

    image

    Note: The LED strip is represented by a single LED.

     

    Bread Board concept drawing based off pin outs of 2N7000 and IRF540N:

     

    image


    EDITED: 9:20pm 20th May 2014

    • Cancel
    • Vote Up 0 Vote Down
    • Sign in to reply
    • Verify Answer
    • Cancel
  • dougw
    0 dougw over 11 years ago in reply to wallarug

    This configuration doesn't help the IRF540 turn on more completely, because the gate probably does not get to a high enough voltage and it might not turn off completely either. This is what you would do with bipolar transistors but not FETs.

    For FETs...

    To take full advantage of the 2N7000, its source should be grounded and its drain connected to the gate of the IRF540.

    To turn on the IRF540 completely, its gate should have a pull-up resistor to 12 V. Something like 4.7K should be adequate.

    This arrangement will invert your output signal - when low the LED strip will be on.

    • Cancel
    • Vote Up 0 Vote Down
    • Sign in to reply
    • Verify Answer
    • Cancel
  • wallarug
    0 wallarug over 11 years ago in reply to dougw


    I kind of understand what you are saying. Would you please be able to draw up a quick schematic showing what you talked about before??

    • Cancel
    • Vote Up 0 Vote Down
    • Sign in to reply
    • Verify Answer
    • Cancel
  • Problemchild
    0 Problemchild over 11 years ago in reply to Problemchild

    I think Douglas means like this:

    image

    • Cancel
    • Vote Up 0 Vote Down
    • Sign in to reply
    • Reject Answer
    • Cancel
  • dougw
    0 dougw over 11 years ago in reply to wallarug

    image

    • Cancel
    • Vote Up 0 Vote Down
    • Sign in to reply
    • Verify Answer
    • Cancel
<>
element14 Community

element14 is the first online community specifically for engineers. Connect with your peers and get expert answers to your questions.

  • Members
  • Learn
  • Technologies
  • Challenges & Projects
  • Products
  • Store
  • About Us
  • Feedback & Support
  • FAQs
  • Terms of Use
  • Privacy Policy
  • Legal and Copyright Notices
  • Sitemap
  • Cookies

An Avnet Company © 2026 Premier Farnell Limited. All Rights Reserved.

Premier Farnell Ltd, registered in England and Wales (no 00876412), registered office: Farnell House, Forge Lane, Leeds LS12 2NE.

ICP 备案号 10220084.

Follow element14

  • X
  • Facebook
  • linkedin
  • YouTube